JAJSF83E June   2013  – February 2020 LMZ31707

PRODUCTION DATA.  

  1. 特長
  2. アプリケーション
  3. 概要
    1.     アプリケーション概略図
  4. 改訂履歴
  5. Specifications
    1. 5.1 Absolute Maximum Ratings
    2. 5.2 ESD Ratings
    3. 5.3 Recommended Operating Conditions
    4. 5.4 Package Specifications
    5. 5.5 Thermal Information
    6. 5.6 Electrical Characteristics
  6. Device Information
    1. 6.1 Functional Block Diagram
    2.     Pin Functions
  7. Typical Characteristics (PVIN = VIN = 12 V)
  8. Typical Characteristics (PVIN = VIN = 5 V)
  9. Typical Characteristics (PVIN = 3.3 V, VIN = 5 V)
  10. 10Application Information
    1. 10.1  Adjusting the Output Voltage
    2. 10.2  Capacitor Recommendations for the LMZ31707 Power Supply
      1. 10.2.1 Capacitor Technologies
        1. 10.2.1.1 Electrolytic, Polymer-Electrolytic Capacitors
        2. 10.2.1.2 Ceramic Capacitors
        3. 10.2.1.3 Tantalum, Polymer-Tantalum Capacitors
      2. 10.2.2 Input Capacitor
      3. 10.2.3 Output Capacitor
    3. 10.3  Transient Response
    4. 10.4  Transient Waveforms
    5. 10.5  Application Schematics
    6. 10.6  Custom Design With WEBENCH® Tools
    7. 10.7  VIN and PVIN Input Voltage
    8. 10.8  3.3 V PVIN Operation
    9. 10.9  Power Good (PWRGD)
    10. 10.10 SYNC_OUT
    11. 10.11 Parallel Operation
    12. 10.12 Light Load Efficiency (LLE)
    13. 10.13 Power-Up Characteristics
    14. 10.14 Pre-Biased Start-up
    15. 10.15 Remote Sense
    16. 10.16 Thermal Shutdown
    17. 10.17 Output On/Off Inhibit (INH)
    18. 10.18 Slow Start (SS/TR)
    19. 10.19 Overcurrent Protection
    20. 10.20 Synchronization (CLK)
    21. 10.21 Sequencing (SS/TR)
    22. 10.22 Programmable Undervoltage Lockout (UVLO)
    23. 10.23 Layout Considerations
    24. 10.24 EMI
  11. 11デバイスおよびドキュメントのサポート
    1. 11.1 デバイス・サポート
      1. 11.1.1 開発サポート
        1. 11.1.1.1 WEBENCH®ツールによるカスタム設計
    2. 11.2 ドキュメントのサポート
      1. 11.2.1 関連資料
    3. 11.3 ドキュメントの更新通知を受け取る方法
    4. 11.4 サポート・リソース
    5. 11.5 商標
    6. 11.6 静電気放電に関する注意事項
    7. 11.7 Glossary
  12. 12メカニカル、パッケージ、および注文情報
    1. 12.1 Tape and Reel Information

パッケージ・オプション

メカニカル・データ(パッケージ|ピン)
サーマルパッド・メカニカル・データ
発注情報

Application Schematics

LMZ31707 LMZ31707_AppSchematic1.gifFigure 20. Typical Schematic
PVIN = VIN = 4.5 V to 17 V, VOUT = 1.2 V
LMZ31707 LMZ31707_AppSchematic2.gifFigure 21. Typical Schematic
PVIN = VIN = 4.5 V to 17 V, VOUT = 3.3 V
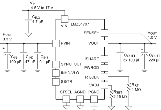
LMZ31707 LMZ31707_AppSchematic3.gifFigure 22. Typical Schematic
PVIN = 3.3 V, VIN = 4.5 V to 17 V, VOUT = 1.0 V