JAJSG95A May 2014 – September 2018 MSP430F6745A , MSP430F6746A , MSP430F6747A , MSP430F6748A , MSP430F6749A , MSP430F6765A , MSP430F6766A , MSP430F6767A , MSP430F6768A , MSP430F6769A , MSP430F6775A , MSP430F6776A , MSP430F6777A , MSP430F6778A , MSP430F6779A
PRODUCTION DATA.
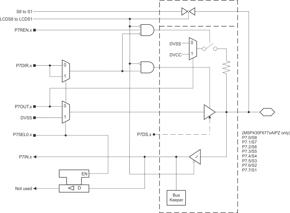
Figure 6-28 shows the port diagram. Table 6-87 summarizes the selection of the pin functions.
Figure 6-28 Port P7 (P7.0 to P7.7) Diagram (PZ Package Only) | PIN NAME (P7.x) | x | FUNCTION | CONTROL BITS OR SIGNALS(1) | ||
|---|---|---|---|---|---|
| P7DIR.x | P7SEL0.x | LCDS8 to LCDS1 | |||
| P7.0/S8 | 0 | P7.0 (I/O) | I:0; O:1 | 0 | 0 |
| N/A | 0 | 1 | 0 | ||
| DVSS | 1 | 1 | 0 | ||
| S8 | X | X | 1 | ||
| P7.1/S7 | 1 | P7.1 (I/O) | I:0; O:1 | 0 | 0 |
| N/A | 0 | 1 | 0 | ||
| DVSS | 1 | 1 | 0 | ||
| S7 | X | X | 1 | ||
| P7.2/S6 | 2 | P7.2 (I/O) | I:0; O:1 | 0 | 0 |
| N/A | 0 | 1 | 0 | ||
| DVSS | 1 | 1 | 0 | ||
| S6 | X | X | 1 | ||
| P7.3/S5 | 3 | P7.3 (I/O) | I:0; O:1 | 0 | 0 |
| N/A | 0 | 1 | 0 | ||
| DVSS | 1 | 1 | 0 | ||
| S5 | X | X | 1 | ||
| P7.4/S4 | 4 | P7.4 (I/O) | I:0; O:1 | 0 | 0 |
| N/A | 0 | 1 | 0 | ||
| DVSS | 1 | 1 | 0 | ||
| S4 | X | X | 1 | ||
| P7.5/S3 | 5 | P7.5 (I/O) | I:0; O:1 | 0 | 0 |
| N/A | 0 | 1 | 0 | ||
| DVSS | 1 | 1 | 0 | ||
| S3 | X | X | 1 | ||
| P7.6/S2 | 6 | P7.6 (I/O) | I:0; O:1 | 0 | 0 |
| N/A | 0 | 1 | 0 | ||
| DVSS | 1 | 1 | 0 | ||
| S2 | X | X | 1 | ||
| P7.7/S1 | 7 | P7.7 (I/O) | I:0; O:1 | 0 | 0 |
| N/A | 0 | 1 | 0 | ||
| DVSS | 1 | 1 | 0 | ||
| S1 | X | X | 1 | ||