JAJSFN6G September   2009  – June 2018 TCA8418

PRODUCTION DATA.  

  1. 特長
  2. アプリケーション
  3. 概要
    1.     Device Images
      1.      概略回路図
  4. 改訂履歴
  5. Pin Configuration and Functions
    1.     Pin Functions
  6. Specifications
    1. 6.1  Absolute Maximum Ratings
    2. 6.2  ESD Ratings
    3. 6.3  Recommended Operating Conditions
    4. 6.4  Thermal Information
    5. 6.5  Electrical Characteristics
    6. 6.6  I2C Interface Timing Requirements
    7. 6.7  Reset Timing Requirements
    8. 6.8  Switching Characteristics
    9. 6.9  Keypad Switching Characteristics
    10. 6.10 Typical Characteristics
  7. Parameter Measurement Information
  8. Detailed Description
    1. 8.1 Overview
    2. 8.2 Functional Block Diagram
    3. 8.3 Feature Description
      1. 8.3.1 Key Events
        1. 8.3.1.1 Key Event Table
        2. 8.3.1.2 General Purpose Input (GPI) Events
        3. 8.3.1.3 Key Event (FIFO) Reading
        4. 8.3.1.4 Key Event Overflow
      2. 8.3.2 Keypad Lock/Unlock
      3. 8.3.3 Keypad Lock Interrupt Mask Timer
      4. 8.3.4 Control-Alt-Delete Support
      5. 8.3.5 Interrupt Output
        1. 8.3.5.1 50 Micro-second Interrupt Configuration
    4. 8.4 Device Functional Modes
      1. 8.4.1 Power-On Reset (POR)
      2. 8.4.2 Powered (Key Scan Mode)
        1. 8.4.2.1 Idle Key Scan Mode
        2. 8.4.2.2 Active Key Scan Mode
    5. 8.5 Programming
      1. 8.5.1 I2C Interface
      2. 8.5.2 Bus Transactions
        1. 8.5.2.1 Writes
        2. 8.5.2.2 Reads
    6. 8.6 Register Maps
      1. 8.6.1 Device Address
      2. 8.6.2 Control Register and Command Byte
        1. 8.6.2.1  Configuration Register (Address 0x01)
        2. 8.6.2.2  Interrupt Status Register, INT_STAT (Address 0x02)
        3. 8.6.2.3  Key Lock and Event Counter Register, KEY_LCK_EC (Address 0x03)
        4. 8.6.2.4  Key Event Registers (FIFO), KEY_EVENT_A–J (Address 0x04–0x0D)
        5. 8.6.2.5  Keypad Lock1 to Lock2 Timer Register, KP_LCK_TIMER (Address 0x0E)
        6. 8.6.2.6  Unlock1 and Unlock2 Registers, UNLOCK1/2 (Address 0x0F-0x10)
        7. 8.6.2.7  GPIO Interrupt Status Registers, GPIO_INT_STAT1–3 (Address 0x11–0x13)
        8. 8.6.2.8  GPIO Data Status Registers, GPIO_DAT_STAT1–3 (Address 0x14–0x16)
        9. 8.6.2.9  GPIO Data Out Registers, GPIO_DAT_OUT1–3 (Address 0x17–0x19)
        10. 8.6.2.10 GPIO Interrupt Enable Registers, GPIO_INT_EN1–3 (Address 0x1A–0x1C)
        11. 8.6.2.11 Keypad or GPIO Selection Registers, KP_GPIO1–3 (Address 0x1D–0x1F)
        12. 8.6.2.12 GPI Event Mode Registers, GPI_EM1–3 (Address 0x20–0x22)
        13. 8.6.2.13 GPIO Data Direction Registers, GPIO_DIR1–3 (Address 0x23–0x25)
        14. 8.6.2.14 GPIO Edge/Level Detect Registers, GPIO_INT_LVL1–3 (Address 0x26–0x28)
        15. 8.6.2.15 Debounce Disable Registers, DEBOUNCE_DIS1–3 (Address 0x29–0x2B)
        16. 8.6.2.16 GPIO pull-up Disable Register, GPIO_PULL1–3 (Address 0x2C–0x2E)
      3. 8.6.3 CAD Interrupt Errata
        1. 8.6.3.1 Description
        2. 8.6.3.2 System Impact
        3. 8.6.3.3 System Workaround
      4. 8.6.4 Overflow Errata
        1. 8.6.4.1 Description
        2. 8.6.4.2 System Impact
        3. 8.6.4.3 System Workaround
  9. Application and Implementation
    1. 9.1 Application Information
      1. 9.1.1 Ghosting Considerations
    2. 9.2 Typical Application
      1. 9.2.1 Design Requirements
      2. 9.2.2 Detailed Design Procedure
        1. 9.2.2.1 Designing the Hardware Layout
        2. 9.2.2.2 Configuring the Registers
      3. 9.2.3 Application Curves
  10. 10Power Supply Recommendations
  11. 11Layout
    1. 11.1 Layout Guidelines
    2. 11.2 Layout Example
  12. 12デバイスおよびドキュメントのサポート
    1. 12.1 ドキュメントの更新通知を受け取る方法
    2. 12.2 コミュニティ・リソース
    3. 12.3 商標
    4. 12.4 静電気放電に関する注意事項
    5. 12.5 Glossary
  13. 13メカニカル、パッケージ、および注文情報

パッケージ・オプション

メカニカル・データ(パッケージ|ピン)
サーマルパッド・メカニカル・データ
発注情報

Ghosting Considerations

The TCA8418 supports multiple key presses accurately. Applications requiring three-key combinations (such as <Ctrl><Alt><Del>, or any other combinations) must ensure that the three keys are wired in appropriate key positions to avoid ghosting (or appearing like a 4th key has been pressed).

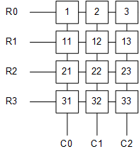
To avoid ghosting, it is best to keep 3-button combinations that are pressed on separate rows and columns. Consider the situation with the keypad described in Figure 26.

TCA8418 ghosting-keypad.gifFigure 26. Example Keypad

In the keypad setup in Figure 26, there is a 4x3 keypad matrix, connected to ROW0-ROW3, and COL0-COL2. All of the ROWs are configured as inputs with pullup resistors. The COLs are configured as outputs, driving low. When a key press is made, one of the ROW inputs will be pulled low, letting the TCA8418 know that a key has been pressed, and the TCA8418 will then start the key scanning algorithm. During this algorithm, It sweeps the output low across the columns, such that only 1 column is driven low at a time. While this is done to each column, the TCA8418 will read the ROW inputs, to determine which keys on a column are being pressed.

Ghosting can occur when multiple keys are pressed that can make it appear that additional keys (which are not being pressed) are being pressed.

TCA8418 ghosting-3keypressbad.gifFigure 27. Incorrect 3 Button Combination

In Figure 27, keys 1, 2, and 11 are pressed, which causes a ghosting issue. Since R1 becomes pulled to ground through key 1 (which is pulled through key 2 when C1 is transmitting a low), when C1 is driving low, the TCA8418 will see a low signal at both R0 and R1. This will falsely trigger key 12 as being pressed (the key highlighted as yellow).

The reason for this is that keypad matrices will short the columns to the rows connected together. When C1 is driving low, the low gets transmitted onto R0 via key 2. Key 1 is being pressed, which also shorts C0 to ground. Key 11 is pressed, which then shorts R1 to C0. In this process, R1 is shorted to C1, which is the reason ghosting occurs.

Keypad matrices can support multiple key presses properly, if care is taken when choosing the layout. In Figure 28, we see a 3 button combination which work as expected. Keys 1, 11, and 21 are pressed (this also is the combination that will set the <Ctrl><Alt><Del> interrupt, see Control-Alt-Delete Support for more information).

TCA8418 ghosting-3keypress.gifFigure 28. Correct 3 Button Combination