JAJSGR0F December   2010  – December 2018 TPS51916

PRODUCTION DATA.  

  1. 特長
  2. アプリケーション
  3. 概要
    1.     アプリケーション概略
  4. 改訂履歴
  5. 概要(続き)
  6. Pin Configuration and Functions
    1.     Pin Functions
  7. Specifications
    1. 7.1 Absolute Maximum Ratings
    2. 7.2 ESD Ratings
    3. 7.3 Recommended Operating Conditions
    4. 7.4 Thermal Information
    5. 7.5 Electrical Characteristics
    6. 7.6 Typical Characteristics
  8. Detailed Description
    1. 8.1 Overview
    2. 8.2 Functional Block Diagram
    3. 8.3 Feature Description
      1. 8.3.1  VDDQ Switch Mode Power Supply Control
      2. 8.3.2  VREF and REFIN, VDDQ Output Voltage
      3. 8.3.3  Soft-Start and Powergood
      4. 8.3.4  Power State Control
      5. 8.3.5  Discharge Control
      6. 8.3.6  VTT and VTTREF
      7. 8.3.7  VDDQ Overvoltage and Undervoltage Protection
      8. 8.3.8  VDDQ Out-of-Bound Operation
      9. 8.3.9  VDDQ Overcurrent Protection
      10. 8.3.10 VTT Overcurrent Protection
      11. 8.3.11 V5IN Undervoltage Lockout Protection
      12. 8.3.12 Thermal Shutdown
    4. 8.4 Device Functional Modes
      1. 8.4.1 MODE Pin Configuration
      2. 8.4.2 D-CAP™ Mode
    5. 8.5 D-CAP2™ Mode Operation
  9. Application and Implementation
    1. 9.1 Application Information
      1. 9.1.1 DDR3, D-CAP™ 400-kHz Application with Tracking Discharge
        1. 9.1.1.1 Design Requirements
        2. 9.1.1.2 Detailed Design Procedure
          1. 9.1.1.2.1 1. Determine the value of R1 AND R2
          2. 9.1.1.2.2 2. Choose the inductor
          3. 9.1.1.2.3 3. Choose the OCL setting resistance, RTRIP
          4. 9.1.1.2.4 Choose the output capacitors
        3. 9.1.1.3 Application Curves
      2. 9.1.2 DDR3, DCAP-2 500-kHz Application, with Tracking Discharge
        1. 9.1.2.1 Design Requirements
        2. 9.1.2.2 Detailed Design Procedure
          1. 9.1.2.2.1 Select Mode and Switching Frequency
          2. 9.1.2.2.2 Determine output capacitance
        3. 9.1.2.3 Application Curves
  10. 10Power Supply Recommendations
  11. 11Layout
    1. 11.1 Layout Guidelines
    2. 11.2 Layout Example
  12. 12デバイスおよびドキュメントのサポート
    1. 12.1 ドキュメントの更新通知を受け取る方法
    2. 12.2 コミュニティ・リソース
    3. 12.3 商標
    4. 12.4 静電気放電に関する注意事項
    5. 12.5 Glossary
  13. 13メカニカル、パッケージ、および注文情報

パッケージ・オプション

メカニカル・データ(パッケージ|ピン)
サーマルパッド・メカニカル・データ
発注情報

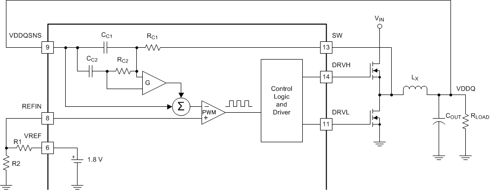
D-CAP2™ Mode Operation

Figure 38 shows simplified model of D-CAP2™ architecture.

TPS51916 dcap2_modulator_fiddler3.gifFigure 38. Simplified Modulator Using D-CAP2™ Mode

The D-CAP2™ mode in the TPS51916 device includes an internal feedback network enabling the use of very low ESR output capacitor(s) such as multi-layer ceramic capacitors. The role of the internal network is to sense the ripple component of the inductor current information and combine it with voltage feedback signal. Using RC1=RC2≡RC and CC1=CC2≡CC, 0-dB frequency of the D-CAP2™ mode is given by Equation 5. It is recommended that the 0-dB frequency (f0) be lower than 1/3 of the switching frequency to secure the proper phase margin

Equation 5. TPS51916 q_f0_lusae1.gif

where

  • G is gain of the amplifier which amplifies the ripple current information generated by the compensation circuit

The typical G value is 0.25, and typical RCCC time constant values for 500 kHz and 670 kHz operation are 23 µs and 14.6 µs, respectively.

For example, when fSW=500 kHz and LX=1 µH, COUT should be larger than 88 µF.

When selecting the capacitor, pay attention to its characteristics. For MLCC use X5R or better dielectric and consider the derating of the capacitance by both DC bias and AC bias. When derating by DC bias and AC bias are 80% and 50%, respectively, the effective derating is 40% because 0.8 x 0.5 = 0.4. The capacitance of specialty polymer capacitors may change depending on the operating frequency. Consult capacitor manufacturers for specific characteristics.