JAJSI61B June   2019  – February 2024 UCC5390-Q1

PRODUCTION DATA  

  1.   1
  2. 特長
  3. アプリケーション
  4. 概要
  5. Pin Configuration and Function
  6. Specifications
    1. 5.1  Absolute Maximum Ratings
    2. 5.2  ESD Ratings
    3. 5.3  Recommended Operating Conditions
    4. 5.4  Thermal Information
    5. 5.5  Power Ratings
    6. 5.6  Insulation Specifications for DWV Package
    7. 5.7  Safety-Related Certifications For DWV Package
    8. 5.8  Safety Limiting Values
    9. 5.9  Electrical Characteristics
    10. 5.10 Switching Characteristics
    11. 5.11 Insulation Characteristics Curves
    12. 5.12 Typical Characteristics
  7. Parameter Measurement Information
    1. 6.1 Propagation Delay, Inverting, and Noninverting Configuration
      1. 6.1.1 CMTI Testing
  8. Detailed Description
    1. 7.1 Overview
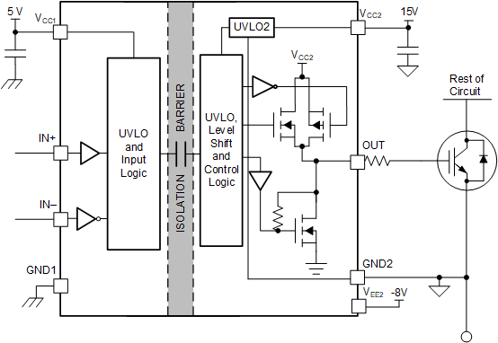
    2. 7.2 Functional Block Diagram
    3. 7.3 Feature Description
      1. 7.3.1 Power Supply
      2. 7.3.2 Input Stage
      3. 7.3.3 Output Stage
      4. 7.3.4 Protection Features
        1. 7.3.4.1 Undervoltage Lockout (UVLO)
        2. 7.3.4.2 Active Pulldown
        3. 7.3.4.3 Short-Circuit Clamping
    4. 7.4 Device Functional Modes
      1. 7.4.1 ESD Structure
  9. Application and Implementation
    1. 8.1 Application Information
    2. 8.2 Typical Application
      1. 8.2.1 Design Requirements
      2. 8.2.2 Detailed Design Procedure
        1. 8.2.2.1 Designing IN+ and IN– Input Filter
        2. 8.2.2.2 Gate-Driver Output Resistor
        3. 8.2.2.3 Estimate Gate-Driver Power Loss
        4. 8.2.2.4 Estimating Junction Temperature
      3. 8.2.3 Selecting VCC1 and VCC2 Capacitors
        1. 8.2.3.1 Selecting a VCC1 Capacitor
        2. 8.2.3.2 Selecting a VCC2 Capacitor
        3. 8.2.3.3 Application Circuits With Output Stage Negative Bias
      4. 8.2.4 Application Curve
  10. Power Supply Recommendations
  11. 10Layout
    1. 10.1 Layout Guidelines
    2. 10.2 Layout Example
    3. 10.3 PCB Material
  12. 11Device and Documentation Support
    1. 11.1 Device Support
      1. 11.1.1 サード・パーティ製品に関する免責事項
    2. 11.2 Documentation Support
      1. 11.2.1 Related Documentation
    3. 11.3 Certifications
    4. 11.4 ドキュメントの更新通知を受け取る方法
    5. 11.5 サポート・リソース
    6. 11.6 Trademarks
    7. 11.7 静電気放電に関する注意事項
    8. 11.8 用語集
  13. 12Revision History
  14. 13Mechanical, Packaging, and Orderable Information

パッケージ・オプション

メカニカル・データ(パッケージ|ピン)
サーマルパッド・メカニカル・データ
発注情報
Data Sheet

‌UCC5390-Q1 SiC/IGBT および車載アプリケーション用
シングル チャネル絶縁型ゲート ドライバ

このリソースの元の言語は英語です。 翻訳は概要を便宜的に提供するもので、自動化ツール (機械翻訳) を使用していることがあり、TI では翻訳の正確性および妥当性につきましては一切保証いたしません。 実際の設計などの前には、ti.com で必ず最新の英語版をご参照くださいますようお願いいたします。

最新の英語版をダウンロード