JAJSDB7B June   2017  – October 2021 TPS7A83A

PRODUCTION DATA  

  1. 特長
  2. アプリケーション
  3. 概要
  4. Revision History
  5. 概要 (続き)
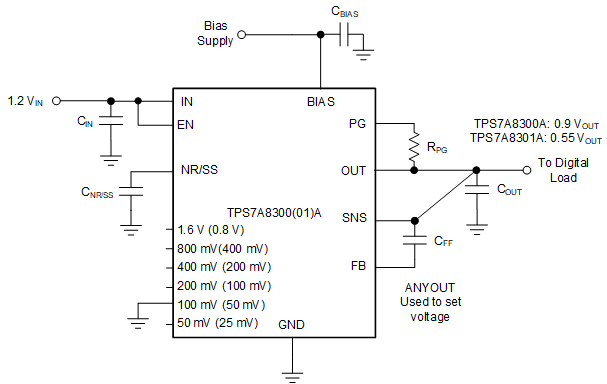
  6. Pin Configuration and Functions
  7. Specifications
    1. 7.1 Absolute Maximum Ratings
    2. 7.2 ESD Ratings
    3. 7.3 Recommended Operating Conditions
    4. 7.4 Thermal Information
    5. 7.5 Electrical Characteristics: General
    6. 7.6 Electrical Characteristics: TPS7A8300A
    7. 7.7 Electrical Characteristics: TPS7A8301A
    8. 7.8 Typical Characteristics: TPS7A8300A
    9. 7.9 Typical Characteristics: TPS7A8301A
  8. Detailed Description
    1. 8.1 Overview
    2. 8.2 Functional Block Diagram
    3. 8.3 Feature Description
      1. 8.3.1 Voltage Regulation Features
        1. 8.3.1.1 DC Regulation
        2. 8.3.1.2 AC and Transient Response
      2. 8.3.2 System Start-Up Features
        1. 8.3.2.1 Programmable Soft-Start (NR/SS)
        2. 8.3.2.2 Internal Sequencing
          1. 8.3.2.2.1 Enable (EN)
          2. 8.3.2.2.2 Undervoltage Lockout (UVLO) Control
          3. 8.3.2.2.3 Active Discharge
        3. 8.3.2.3 Power-Good Output (PG)
      3. 8.3.3 Internal Protection Features
        1. 8.3.3.1 Foldback Current Limit (ICL)
        2. 8.3.3.2 Thermal Protection (Tsd)
    4. 8.4 Device Functional Modes
      1. 8.4.1 Regulation
      2. 8.4.2 Disabled
  9. Application and Implementation
    1. 9.1 Application Information
      1. 9.1.1 External Component Selection
        1. 9.1.1.1 Adjustable Operation
        2. 9.1.1.2 ANY-OUT Programmable Output Voltage
        3. 9.1.1.3 ANY-OUT Operation
        4. 9.1.1.4 Increasing ANY-OUT Resolution for LILO Conditions
        5. 9.1.1.5 Recommended Capacitor Types
        6. 9.1.1.6 Input and Output Capacitor Requirements (CIN and COUT)
        7. 9.1.1.7 Feed-Forward Capacitor (CFF)
        8. 9.1.1.8 Noise-Reduction and Soft-Start Capacitor (CNR/SS)
      2. 9.1.2 Start Up
        1. 9.1.2.1 Soft-Start (NR/SS)
          1. 9.1.2.1.1 Inrush Current
        2. 9.1.2.2 Undervoltage Lockout (UVLO)
        3. 9.1.2.3 Power-Good (PG) Function
      3. 9.1.3 AC and Transient Performance
        1. 9.1.3.1 Power-Supply Rejection Ratio (PSRR)
        2. 9.1.3.2 Output Voltage Noise
        3. 9.1.3.3 Optimizing Noise and PSRR
          1. 9.1.3.3.1 Charge Pump Noise
        4. 9.1.3.4 Load Transient Response
      4. 9.1.4 DC Performance
        1. 9.1.4.1 Output Voltage Accuracy (VOUT)
        2. 9.1.4.2 Dropout Voltage (VDO)
          1. 9.1.4.2.1 Behavior When Transitioning From Dropout Into Regulation
      5. 9.1.5 Sequencing Requirements
      6. 9.1.6 Negatively Biased Output
      7. 9.1.7 Reverse Current
      8. 9.1.8 Power Dissipation (PD)
        1. 9.1.8.1 Estimating Junction Temperature
        2. 9.1.8.2 Recommended Area for Continuous Operation (RACO)
    2. 9.2 Typical Application
      1. 9.2.1 Design Requirements
      2. 9.2.2 Detailed Design Procedure
      3. 9.2.3 Application Curves
  10. 10Power Supply Recommendations
  11. 11Layout
    1. 11.1 Layout Guidelines
    2. 11.2 Layout Example
  12. 12Device and Documentation Support
    1. 12.1 Device Support
      1. 12.1.1 Development Support
        1. 12.1.1.1 Evaluation Models
        2. 12.1.1.2 Spice Models
      2. 12.1.2 Device Nomenclature
    2. 12.2 Documentation Support
      1. 12.2.1 Related Documentation
    3. 12.3 Receiving Notification of Documentation Updates
    4. 12.4 サポート・リソース
    5. 12.5 Trademarks
    6. 12.6 Electrostatic Discharge Caution
    7. 12.7 Glossary
  13. 13Mechanical, Packaging, and Orderable Information

概要

TPS7A83A は低ノイズ (4.4µVRMS)、低ドロップアウトのリニア・レギュレータ (LDO) で、2A を供給でき、ドロップアウトは最大でわずか 200 mV です。TPS7A8300A の出力電圧は、0.8V~3.95V の範囲を 50mV 刻みでピンによりプログラムでき、外付けの分圧抵抗を使用すると 0.8V~5.2V に調整できます。TPS7A8301A の出力電圧は、0.5V~2.075V の範囲を 25mV 刻みでピンによりプログラムでき、外付けの分圧抵抗を使用すると 0.5V~5.2V に調整できます。

TPS7A83A は、低ノイズ、高 PSRR、大出力電流という特性により、高速通信、ビデオ、医療機器、検査、計測などのアプリケーションで使用されるノイズに敏感な部品への電源供給に最適です。TPS7A83A の高い性能により、電源で発生する位相ノイズやクロック・ジッタが制限されるため、このデバイスは、高性能のシリアライザ / デシリアライザ (SerDes)、A/D コンバータ (ADC)、D/A コンバータ (DAC)、RF コンポーネントの電源に適しています。特に、RFアンプにはこのデバイスの高い性能と 5.2V 出力能力が役立ちます。

製品情報(1)
部品番号 パッケージ 本体サイズ (公称)
TPS7A83A VQFN (20) 3.50mm × 3.50mm
5.00mm × 5.00mm
利用可能なすべてのパッケージについては、このデータシートの末尾にある注文情報を参照してください。
GUID-20210908-SS0I-6R6D-PP6Z-HMWJNBMLS62N-low.gif代表的なアプリケーション回路