SLVA833D October   2016  – May 2021 TPS2660 , TPS2662 , TPS2663

 

  1.   Trademarks
  2. Surge Test (IEC 61000-4-5)
  3. EFuse Solution for Surge Protection
  4. EFuse Solution Schematic for Surge Protection
  5. Circuit Performance for Surge Tests
  6. EFT Test (IEC 61000-4-4)
  7. EFuse Solution Schematic for EFT protection
  8. Circuit Performance for EFT Tests
  9. Power-Fail Test (IEC 61000-4-29)
  10. EFuse Solution Schematic for Power-Fail Applications
  11. 10Circuit Performance for Power-Fail Tests
  12. 11EFT, Surge and Power-Fail Test Setup
  13. 12Conclusion
  14. 13References
  15. 14Revision History

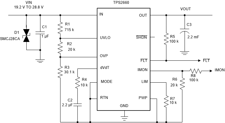
EFuse Solution Schematic for Power-Fail Applications

GUID-092C8912-FC27-460D-BD3C-1F5EA9F55EB1-low.gifFigure 9-1 Efuse Solution Schematic for Power-Fail