SBOU246 January   2022 TMP61 , TMP61-Q1 , TMP63 , TMP63-Q1 , TMP64 , TMP64-Q1

 

  1.   Trademarks
  2. 1Introduction
    1. 1.1 NTC Thermistor Versus TMP6 Linear Thermistor Family
    2. 1.2 NTC/Linear Thermistor TCR
    3. 1.3 NTC Versus Silicon-Based Linear Thermistor Trade-Offs
    4. 1.4 TMP6 Accuracy
  3. 2Typical NTC Thermistor Design Considerations
    1. 2.1 Voltage-Biased NTC Thermistor Network
    2. 2.2 Pinouts/Polarity
    3. 2.3 Converting NTC Thermistor Hardware Design to TMP6 Linear Thermistor Design
    4. 2.4 Simple Look-Up Table
  4. 3Software Changes
    1. 3.1 Firmware Design Considerations
    2. 3.2 Oversampling
    3. 3.3 Low-Pass Filtering in HW Versus SW
    4. 3.4 Calibration
  5. 4Design considerations for Full-Scale Range Voltage Output
    1. 4.1 Simple Current-Biased
    2. 4.2 Active Voltage-Biased
  6. 5Conclusion
  7. 6Additional Resources/Considerations
    1. 6.1 Constant-Current Source Design
    2. 6.2 TMP6 Thermistor Standard Component Footprints
    3. 6.3 Dual-Sourcing Approach for TMP6 and NTC Thermistors

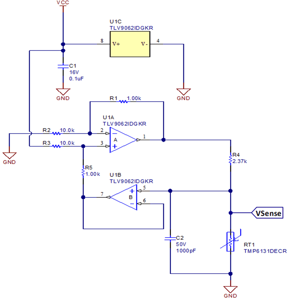
Constant-Current Source Design

Using the TI thermistor design tool, we can design a constant-current source appropriate for temperature sensing with thermistors.

GUID-20210630-CA0I-5WWT-JMRJ-BP9VB4L7Q00X-low.gifFigure 6-1 Constant Current Source Design

The TLV9062 is a dual-channel operation amplifier with rail-to-rail input and output-swing capabilities.

Spice models for the TMP6131 thermistor can be found on the product folder here.