SLOA198A September   2014  – December 2021 DRV2665 , DRV2667 , DRV2700 , DRV8662

 

  1.   Trademarks
  2. Boost Converter Basics
  3. DRV8662, DRV2700, DRV2665, and DRV2667 Boost Converter
    1. 2.1 DRV8662, DRV2700, DRV2665, and DRV2667 Boost Converter Efficiency
      1. 2.1.1 Boost Efficiency vs Boost Current
    2. 2.2 DRV8662, DRV2700, DRV2665, and DRV2667 Boost Converter Load Regulation
      1. 2.2.1 Boost Regulation vs Current
  4. Configuring the Boost Converter
  5. Boost Converter Output Voltage
  6. Calculating the Load Current
  7. Selecting an Inductor
    1. 6.1 Inductance Rating
    2. 6.2 Saturation Current Rating
    3. 6.3 Thermal Current Rating
    4. 6.4 Choosing REXT
    5. 6.5 What to Avoid: Using Incorrect Inductor Current Ratings
  8. Calculate the Maximum Boost Current
  9. Output Capacitor Selection
  10. Input Capacitor Selection
  11. 10PCB Layout
    1. 10.1 What to Avoid: Incorrect Inductor Placement
  12. 11Examples
    1. 11.1 Example: Based on the DRV8662EVM
      1. 11.1.1 Configure the Boost Voltage
      2. 11.1.2 Configure the Inductor Current
      3. 11.1.3 Boost Performance Results
    2. 11.2 Example: Based on the DRV2667EVM-CT with 25-nF Piezo Module
      1. 11.2.1 Configure the Boost Voltage
      2. 11.2.2 Configure the Inductor Current
      3. 11.2.3 Boost Performance Results
  13. 12Revision History

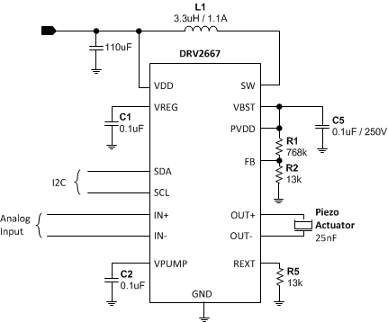
Example: Based on the DRV2667EVM-CT with 25-nF Piezo Module

The DRV2667EVM-CT is the evaluation module for the DRV2667 high-voltage piezo haptic driver with digital front-end. The kit includes all the components to evaluate and test the DRV2667 including a Piezo haptics module manufactured by Samsung Electric and Mechanical.

Figure 11-4 is a simplified version of the DRV2667EVM-CT schematic.

GUID-42EBA177-069D-4CD8-B90F-7F1223458DD9-low.gifFigure 11-4 Simplified Version of the DRV2667EVM-CT Schematic

The following table contains the primary components of the design:

Reference DesignatorValueManufacturer Part #Manufacturer
L13.3 µH / 1.1 ASATVLS3010ET-3R3MTDK
Piezo Actuator25 nF at 150 V, 200 HzPHAT423535XXSEMCO

The full design documents including the schematic, layout, and BOM, can be found in the DRV2667EVM-CT User’s Guide (SLOU323).