SLUA963B June   2020  – October 2022 UCC21710-Q1 , UCC21732-Q1 , UCC5870-Q1

 

  1.   HEV/EV Traction Inverter Design Guide Using Isolated IGBT and SiC Gate Drivers
  2. 1Introduction
  3. 2HEV/EV Overview
    1. 2.1 HEV/EV Architectures
    2. 2.2 HEV/EV Traction Inverter System Architecture
    3. 2.3 HEV/EV Traction Inverter System Performance Impact
  4. 3Design of HEV/EV Traction Inverter Drive Stage
    1. 3.1  Introduction to UCC217xx-Q1
    2. 3.2  Designing a Traction Inverter Drive System Using UCC217xx-Q1
    3. 3.3  Description of Protection Features
    4. 3.4  Protection Features of UCC217xx-Q1
    5. 3.5  UCC217xx-Q1 Protection and Monitoring Features Descriptions
      1. 3.5.1 Primary and Secondary Side UVLO and OVLO
      2. 3.5.2 Over-Current (OC) and Desaturation (DESAT) Detection
      3. 3.5.3 2-Level and Soft Turn-Off
      4. 3.5.4 Power Switch Gate Voltage (VGE/VGS) Monitoring
      5. 3.5.5 Power Switch Anti-Shoot-Through
      6. 3.5.6 Integrated Internal or External Miller Clamp
      7. 3.5.7 Isolated Analog-to-PWM Channel
      8. 3.5.8 Short-Circuit Clamping
      9. 3.5.9 Active Pulldown
    6. 3.6  Introduction to UCC5870-Q1
    7. 3.7  Designing a Traction Inverter Drive System Using UCC5870-Q1
    8. 3.8  Description of Protection Features
    9. 3.9  Protection Features of UCC5870-Q1
    10. 3.10 UCC5870-Q1 Protection and Monitoring Features Descriptions
      1. 3.10.1  Primary and Secondary Side UVLO and OVLO
      2. 3.10.2  Programmable Desaturation (DESAT) Detection and Over-Current (OC)
      3. 3.10.3  Adjustable 2-Level or Soft Turn-Off
      4. 3.10.4  Active High-Voltage Clamp
      5. 3.10.5  Power Switch Gate Voltage (VGE/VGS) Monitoring
      6. 3.10.6  Gate Threshold Voltage Monitor
      7. 3.10.7  Power Switch Anti-Shoot-Through
      8. 3.10.8  Active Short Circuit (ASC)
      9. 3.10.9  Integrated Internal or External Miller Clamp
      10. 3.10.10 Isolated Analog-to-Digital Converter
        1. 3.10.10.1 Temperature Monitoring of Power Transistor
      11. 3.10.11 Short-Circuit Clamping
      12. 3.10.12 Active and Passive Pulldown
      13. 3.10.13 Thermal Shutdown and Temperature Warning of Driver IC
      14. 3.10.14 Clock Monitor and CRC
      15. 3.10.15 SPI and Register Data Protection
  5. 4Isolated Bias Supply Architecture
  6. 5Summary
  7. 6References
  8. 7Revision History

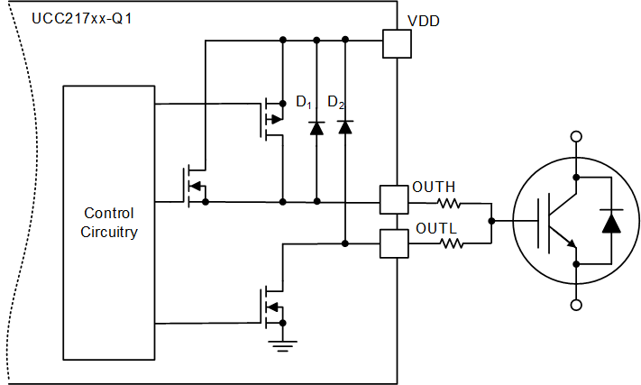
Short-Circuit Clamping

During a short circuit event, the Miller capacitance, from gate to drain/collector, can source current to the OUTH/OUTL pin due to high dv/dt and may boost the OUTH/OUTL voltage. The clamping feature clamps the OUTH/OUTL pin voltage to slightly higher than VDD to prevent over-voltage at the gate and potential breakdown. The internal diodes from OUTH/OUTL to VDD perform this function as shown in Figure 3-13.

GUID-15DB5729-6CE9-4D49-8538-26B0071D804E-low.gifFigure 3-13 Short Circuit Clamping Block