SLUUC44A July   2019  – December 2022 TPSM82810 , TPSM82813 , TPSM82816

 

  1.   TPSM8281xEVM-089 Evaluation Module
  2.   Trademarks
  3. 1Introduction
    1. 1.1 Performance Specification
    2. 1.2 Modifications
      1. 1.2.1 Input and Output Capacitors
      2. 1.2.2 Switching Frequency, Spread Spectrum and Control Loop Compensation
      3. 1.2.3 Soft-Start Time
      4. 1.2.4 Loop Response Measurement
      5. 1.2.5 Precise Turn-on Voltage
  4. 2Setup
    1. 2.1 Hardware Setup
    2. 2.2 Input, Output Connector, and Jumper Descriptions
  5. 3Safety Instructions
  6. 4TPSM8281xEVM-089 Test Results
  7. 5Board Layout
  8. 6Schematic and Bill of Materials
    1. 6.1 Schematic
    2. 6.2 Bill of Materials
  9.   A Appendix - Rev.A EVM
    1.     A.1 Rev.A - Setup
      1.      A.1.1 Rev.A - Connector Descriptions
      2.      A.1.2 Rev.A - Hardware Setup
    2.     A.2 Rev.A - Board Layout
    3.     A.3 Rev.A - Schematic and Bill of Materials
      1.      A.3.1 Rev.A - Schematic
      2.      A.3.2 Rev.A - Bill of Materials
  10.   B Revision History

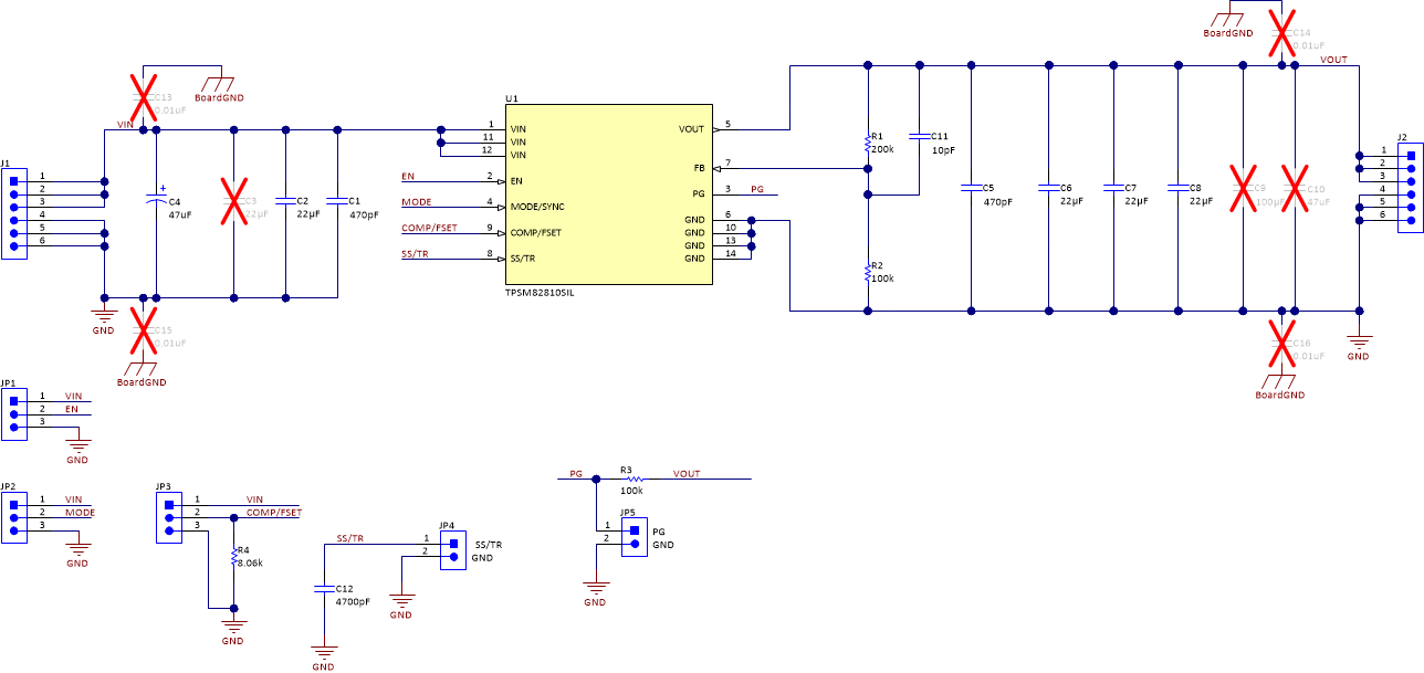
Rev.A - Schematic

Figure 7-6 shows the Rev.A EVM schematic.

GUID-0030D170-ACA7-455F-AF3F-85C717E4EE33-low.gifFigure 7-6 TPSM82810EVM-089 Revision A Schematic