SLVA488B January 2014 – January 2021 DRV8434 , DRV8811 , DRV8818 , DRV8821 , DRV8824 , DRV8825
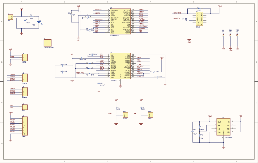
The following page contains the MSP430 and DRV8811/18/24/25 combo board schematic. The stepper driver in the schematic can be replaced by DRV8434A or DRV8434/36/24/25/26/28. External current sense resistors will not be needed for these devices.
