SLVUCE5A April   2022  – June 2022

 

  1.   TPS25981EVM: Evaluation Module for TPS25981 eFuse
  2.   Trademarks
  3. 1Introduction
    1. 1.1 EVM Features
    2. 1.2 EVM Applications
  4. 2Description
  5. 3Schematic
  6. 4General Configurations
    1. 4.1 Physical Access
    2. 4.2 Test Equipment and Setup
      1. 4.2.1 Power Supplies
      2. 4.2.2 Meters
      3. 4.2.3 Oscilloscope
      4. 4.2.4 Loads
  7. 5Test Setup and Procedures
    1. 5.1 Hot-Plug Test
    2. 5.2 Overcurrent Test
    3. 5.3 Output Hot-Short Test
    4. 5.4 Wakeup into Short Test
    5. 5.5 Overvoltage Test
  8. 6EVAL Board Assembly Drawings and Layout Guidelines
    1. 6.1 PCB Drawings
  9. 7Bill Of Materials (BoM)
  10. 8Revision History

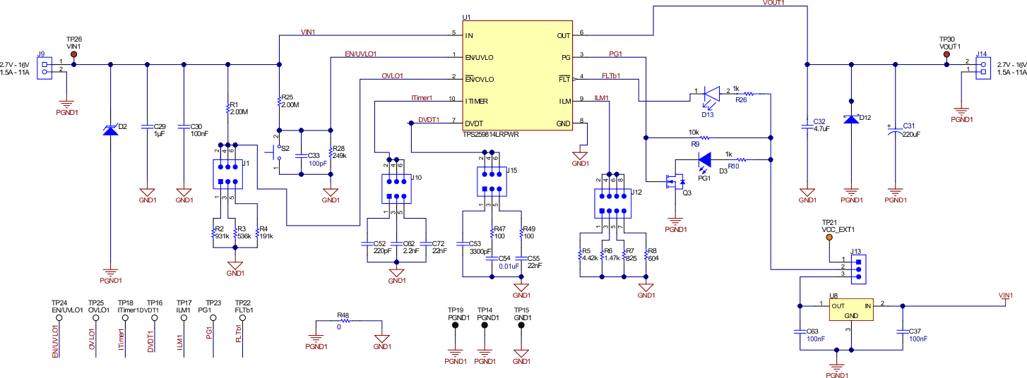
Schematic

Figure 3-1 illustrates the EVM schematic.

GUID-20220620-SS0I-CQGM-QXNP-9GCSBBBFK8J3-low.gif Figure 3-1 TPS25981EVM eFuse Evaluation Board Schematic