SLVUCK7A november   2022  – july 2023 TPSF12C1 , TPSF12C1-Q1

 

  1.   1
  2.   Description
  3.   Get Started
  4.   Features
  5.   Applications
  6.   6
  7. 1Evaluation Module Overview
    1. 1.1 Introduction
    2. 1.2 Kit Contents
    3. 1.3 Specifications
    4. 1.4 Device Information
  8. 2Hardware
    1. 2.1 EVM Description
    2. 2.2 Setup
      1. 2.2.1 High-Voltage Testing
      2. 2.2.2 EVM Connections
      3. 2.2.3 Low-Voltage Testing
    3. 2.3 Header Information
    4. 2.4 EVM Performance Validation
    5. 2.5 AEF Design Flow
      1. 2.5.1 AEF Circuit Optimization and Debug
  9. 3Implementation Results
    1. 3.1 EMI Performance
    2. 3.2 Thermal Performance
    3. 3.3 Surge Immunity
    4. 3.4 SENSE and INJ Voltages
    5. 3.5 Insertion Loss
  10. 4Hardware Design Files
    1. 4.1 Schematic
    2. 4.2 Bill of Materials
    3. 4.3 PCB Layout
      1. 4.3.1 Assembly Drawings
      2. 4.3.2 Multi-Layer Stackup
  11. 5Compliance Information
    1. 5.1 Compliance and Certifications
  12. 6Additional Information
    1.     Trademarks
  13. 7Related Documentation
    1. 7.1 Supplemental Content
  14. 8Revision History

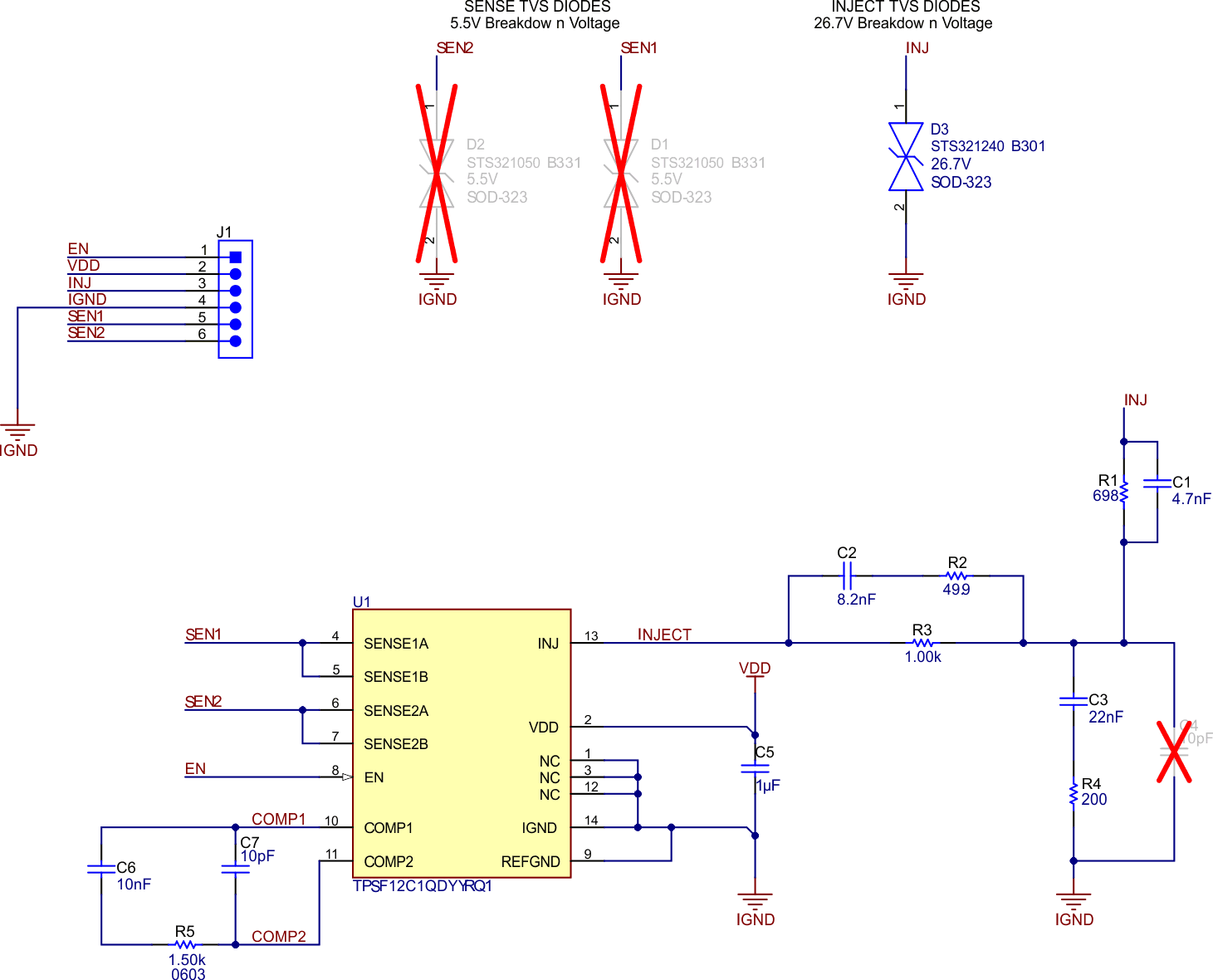
Schematic

Figure 5-1 provides the EVM schematic.

GUID-20221031-SS0I-RGWW-CSHQ-1H67N8WJFBCB-low.gif Figure 4-1 EVM Schematic