SLYS018F April 2018 – October 2024 INA181-Q1 , INA2181-Q1 , INA4181-Q1
PRODUCTION DATA
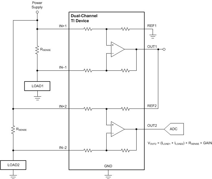
The outputs of the INA2181-Q1 are easily summed by connecting the output of one channel to the reference input of a second channel. The circuit configuration shown in Figure 8-3 is an easy method to achieve current summing. To correctly sum multiple output currents, the values for the current sense resistor RSENSE must be the same for all channels.
Figure 8-3 Summing Multiple CurrentsConnect the output of one channel of the INA2181-Q1 to the reference input of the other channel. Use the reference input of the first circuit to set the reference of the final summed output operating point. The currents sensed at each circuit in the chain are summed at the output of the last device in the chain.
An example output response of a summing configuration is shown in Figure 8-4. The reference pin of the first circuit is connected to ground, and sine waves at different frequencies are applied to the two circuits to produce a summed output as shown. The sine wave voltage input for the first circuit is offset so that the whole wave is above GND.

| VREF = 0 V | ||