SNLU224D September   2017  – February 2023 DS90UB953-Q1 , DS90UB953A-Q1

 

  1.   Trademarks
  2. 1Introduction
  3. 2Quick Start Guide
    1. 2.1 System Requirements
    2. 2.2 Application Block Diagram
    3. 2.3 Major Components of DS90UB95x-Q1EVM
    4. 2.4 Demo Instructions for DS90UB95x-Q1EVM
    5. 2.5 Use With DS90UB935-Q1
  4. 3Troubleshooting
    1. 3.1 Default Addresses
    2. 3.2 USB2ANY
    3. 3.3 ALP Software Setup
      1. 3.3.1  System Requirements
      2. 3.3.2  Download Contents
      3. 3.3.3  Installation of the ALP Software
      4. 3.3.4  Start-Up - Software Description
      5. 3.3.5  Information Tab
      6. 3.3.6  Registers Tab
      7. 3.3.7  Registers Tab - Address 0x00 Selected
      8. 3.3.8  Registers Tab - Address 0x00 Expanded
      9. 3.3.9  Scripting Tab
        1. 3.3.9.1 Example Functions
          1. 3.3.9.1.1 Local I2C Reads/Writes
          2. 3.3.9.1.2 General I2C Reads/Writes:
          3. 3.3.9.1.3 I2C Reads/Writes with Multi-Byte Register Addresses
      10. 3.3.10 Scripting Tab
    4. 3.4 Troubleshooting ALP Software
      1. 3.4.1 ALP Loads the Incorrect Profile
      2. 3.4.2 ALP Does Not Detect the EVM
      3. 3.4.3 Error When Opening ALP: One Instance of this Application Can Be Active
      4. 3.4.4 Error Referring to USB2ANY Firmware Update
      5. 3.4.5 Identifying USB IDs and Corresponding Devices
      6. 3.4.6 Set up File for Loading Scripts and Create Buttons for Each Script
    5. 3.5 Additional Troubleshooting – Step-by-Step Guide
      1. 3.5.1 EVM Equipment
      2. 3.5.2 EVM Equipment Setup
      3. 3.5.3 Procedure
  5. 4Bill of Materials
  6. 5PCB Schematics
  7. 6Board Layout
  8. 7Related Documentation
    1. 7.1 References
  9. 8Revision History

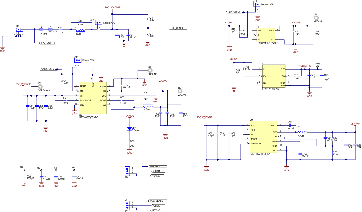
PCB Schematics

GUID-72FF82DD-C9B9-4FDE-9F11-100B96391AF6-low.gifFigure 5-1 DS90UB95x-Q1EVM Schematic 1
GUID-A589A777-4142-47D7-809E-DE50F11348C7-low.gifFigure 5-2 DS90UB95x-Q1EVM Schematic 2
GUID-7EA6C83B-2432-48CA-8BDA-831B297143A0-low.gifFigure 5-3 DS90UB95x-Q1EVM Schematic 3
GUID-0DCB1CE1-1E23-43E9-A6A5-2C9BEDAB275E-low.gifFigure 5-4 DS90UB95x-Q1EVM Schematic 4