SNOSD91B March   2019  – February 2020 LMG3410R150 , LMG3411R150

PRODUCTION DATA.  

  1. Features
  2. Applications
  3. Description
    1.     Device Images
      1.      Simplified Block Diagram
      2.      Switching Performance
  4. Revision History
  5. Pin Configuration and Functions
    1.     Pin Functions
  6. Specifications
    1. 6.1 Absolute Maximum Ratings
    2. 6.2 ESD Ratings
    3. 6.3 Recommended Operating Conditions
    4. 6.4 Thermal Information
    5. 6.5 Electrical Characteristics
    6. 6.6 Switching Characteristics
    7. 6.7 Typical Characteristics
  7. Parameter Measurement Information
    1. 7.1 Switching Parameters
    2. 7.2 Turn-on Delays
    3. 7.3 Turn-off Delays
    4. 7.4 Drain Slew Rate
  8. Detailed Description
    1. 8.1 Overview
    2. 8.2 Functional Block Diagram
    3. 8.3 Feature Description
      1. 8.3.1 Direct-Drive GaN Architecture
      2. 8.3.2 Internal Buck-Boost DC-DC Converter
      3. 8.3.3 Internal Auxiliary LDO
      4. 8.3.4 Start Up Sequence
      5. 8.3.5 R-C Decoupling for IN pin
      6. 8.3.6 Low Power Mode
      7. 8.3.7 Fault Detection
        1. 8.3.7.1 Overcurrent Protection
        2. 8.3.7.2 Over-Temperature Protection and UVLO
      8. 8.3.8 Drive Strength Adjustment
    4. 8.4 Safe Operation Area (SOA)
      1. 8.4.1 Repetitive SOA
  9. Application and Implementation
    1. 9.1 Application Information
    2. 9.2 Typical Application
      1. 9.2.1 Design Requirements
      2. 9.2.2 Detailed Design Procedure
        1. 9.2.2.1 Slew Rate Selection
          1. 9.2.2.1.1 Startup and Slew Rate with Bootstrap High-Side Supply
        2. 9.2.2.2 Signal Level-Shifting
        3. 9.2.2.3 Buck-Boost Converter Design
    3. 9.3 Dos and Don'ts
  10. 10Power Supply Recommendations
    1. 10.1 Using an Isolated Power Supply
    2. 10.2 Using a Bootstrap Diode
      1. 10.2.1 Diode Selection
      2. 10.2.2 Managing the Bootstrap Voltage
      3. 10.2.3 Reliable Bootstrap Start-up
  11. 11Layout
    1. 11.1 Layout Guidelines
      1. 11.1.1 Power Loop Inductance
      2. 11.1.2 Signal Ground Connection
      3. 11.1.3 Bypass Capacitors
      4. 11.1.4 Switch-Node Capacitance
      5. 11.1.5 Signal Integrity
      6. 11.1.6 High-Voltage Spacing
      7. 11.1.7 Thermal Recommendations
    2. 11.2 Layout Example
  12. 12Device and Documentation Support
    1. 12.1 Device Support
      1. 12.1.1 Third-Party Products Disclaimer
    2. 12.2 Documentation Support
      1. 12.2.1 Related Documentation
    3. 12.3 Receiving Notification of Documentation Updates
    4. 12.4 Community Resources
    5. 12.5 Trademarks
    6. 12.6 Electrostatic Discharge Caution
    7. 12.7 Glossary
  13. 13Mechanical, Packaging, and Orderable Information

Managing the Bootstrap Voltage

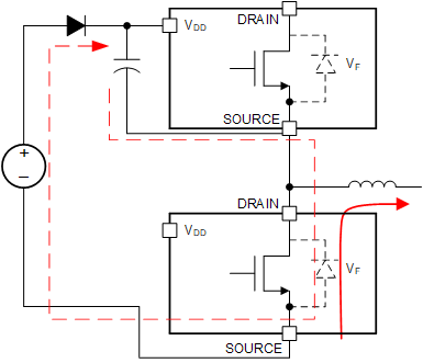
In a synchronous buck, totem-pole PFC, or other converter where the low-side switch occasionally operates in third-quadrant mode, it is important to consider the bootstrap supply. During the dead time, the bootstrap supply charges through a path that includes the third-quadrant voltage drop of the low-side LMG341xR150. This third-quadrant drop can be large, which may over-charge the bootstrap supply in certain conditions. The VDD supply of LMG341xR150 must not exceed 18 V during bootstrap operation.

LMG3411R150 LMG3410R150 BootstrapDiode.gifFigure 21. Charging Path for Bootstrap Diode

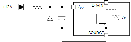
The recommended bootstrap supply connection includes a bootstrap diode and a series resistor with an optional zener as shown in Figure 22. The series resistor limits the charging current at startup and when the low-side device is operating in third-quadrant mode. This resistor must be chosen to allow sufficient current to power the LMG341xR150 at the desired operating frequency. At 100 kHz operation, a value of approximately 5.1 ohms is recommended. At higher frequencies, this resistor value should be reduced or the resistor omitted entirely to ensure sufficient supply current.

LMG3411R150 LMG3410R150 BootStrap.gifFigure 22. Suggested Bootstrap Regulation Circuit

Using a series resistor with the bootstrap supply will create a charging time constant in conjunction with the bypass capacitance on the order of a microsecond. When the dead time, or third-quadrant conduction time, is much lower than this time constant, the bootstrap voltage will be well-controlled and the optional zener clamp in Figure 22 will not be necessary. If a large deadtime is needed, a 14-V zener diode can be used in parallel with the VDD bypass capacitor to prevent damaging the high-side LMG341xR150.