SNVU699 October   2020

 

  1.   Trademarks
  2. 1Overview
    1. 1.1 REF70EVM Features
    2. 1.2 REF70EVM Schematic
    3. 1.3 REF70EVM Bill of Materials
    4. 1.4 REF70EVM Board
  3. 2Quick Setup Guide
    1. 2.1 Electrostatic Discharge Warning
    2. 2.2 Unpacking the EVM
    3. 2.3 Power Supply Setup and Functional Test
  4. 3EVM Theory and Operation
    1. 3.1 VREF Output's OUTF and OUFS
    2. 3.2 Output Capacitor
  5. 4Layout and Component Placement

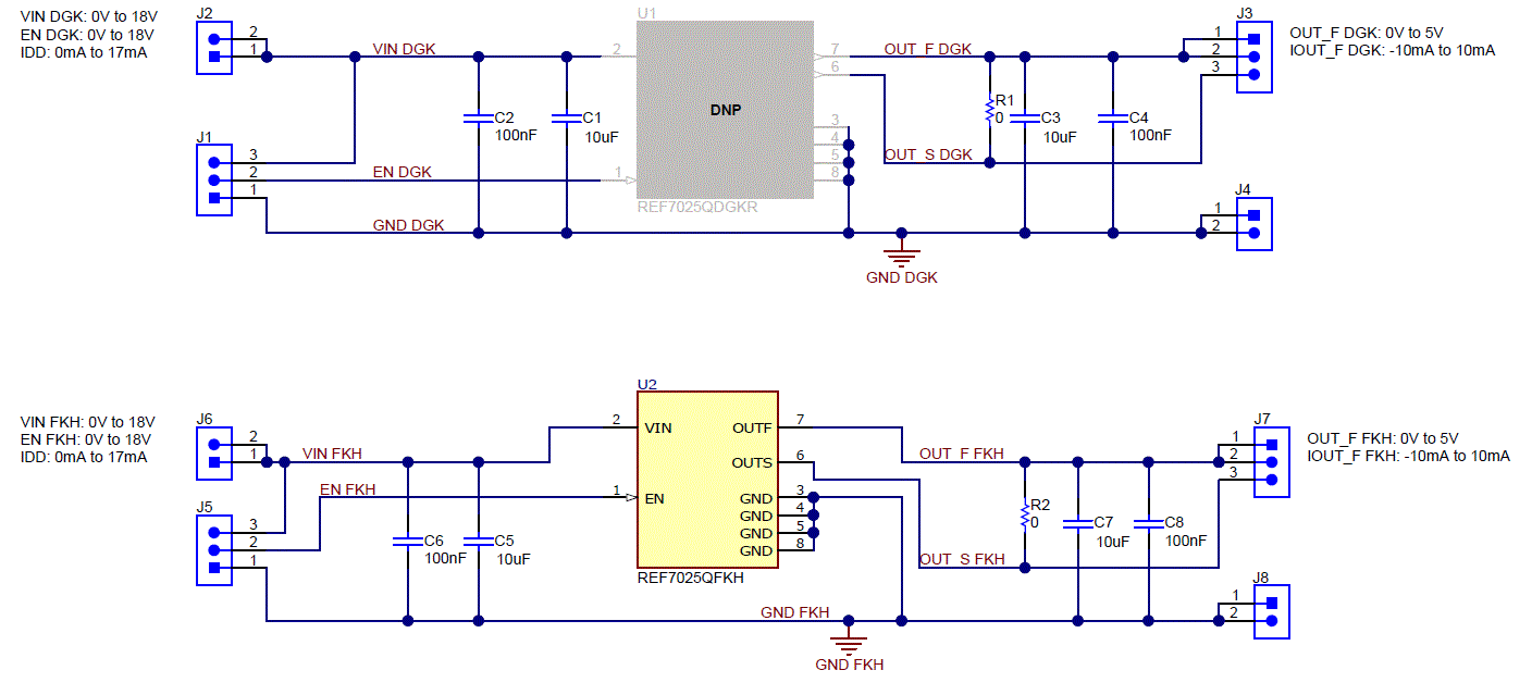
REF70EVM Schematic

The schematic for the REF70EVM is illustrated in Figure 1-1.

GUID-20201001-CA0I-CG4H-2T4B-RCBPKZDJ8TVL-low.gif Figure 1-1 REF70EVM Schematic