TIDUES0E June   2019  – April 2024 TMS320F28P550SG , TMS320F28P550SJ , TMS320F28P559SG-Q1 , TMS320F28P559SJ-Q1

 

  1.   1
  2.   Description
  3.   Resources
  4.   Features
  5.   Applications
  6.   6
  7. 1System Description
    1. 1.1 Key System Specifications
  8. 2System Overview
    1. 2.1 Block Diagram
    2. 2.2 Highlighted Products
      1. 2.2.1  UCC21710
      2. 2.2.2  UCC14141-Q1
      3. 2.2.3  AMC1311
      4. 2.2.4  AMC1302
      5. 2.2.5  OPA320
      6. 2.2.6  AMC1306M05
      7. 2.2.7  AMC1336
      8. 2.2.8  TMCS1133
      9. 2.2.9  TMS320F280039C
      10. 2.2.10 TLVM13620
      11. 2.2.11 ISOW1044
      12. 2.2.12 TPS2640
    3. 2.3 System Design Theory
      1. 2.3.1 Dual Active Bridge Analogy With Power Systems
      2. 2.3.2 Dual-Active Bridge – Switching Sequence
      3. 2.3.3 Dual-Active Bridge – Zero Voltage Switching (ZVS)
      4. 2.3.4 Dual-Active Bridge - Design Considerations
        1. 2.3.4.1 Leakage Inductor
        2. 2.3.4.2 Soft Switching Range
        3. 2.3.4.3 Effect of Inductance on Current
        4. 2.3.4.4 Phase Shift
        5. 2.3.4.5 Capacitor Selection
          1. 2.3.4.5.1 DC-Blocking Capacitors
        6. 2.3.4.6 Switching Frequency
        7. 2.3.4.7 Transformer Selection
        8. 2.3.4.8 SiC MOSFET Selection
      5. 2.3.5 Loss Analysis
        1. 2.3.5.1 SiC MOSFET and Diode Losses
        2. 2.3.5.2 Transformer Losses
        3. 2.3.5.3 Inductor Losses
        4. 2.3.5.4 Gate Driver Losses
        5. 2.3.5.5 Efficiency
        6. 2.3.5.6 Thermal Considerations
  9. 3Circuit Description
    1. 3.1 Power Stage
    2. 3.2 DC Voltage Sensing
      1. 3.2.1 Primary DC Voltage Sensing
      2. 3.2.2 Secondary DC Voltage Sensing
        1. 3.2.2.1 Secondary Side Battery Voltage Sensing
    3. 3.3 Current Sensing
    4. 3.4 Power Architecture
      1. 3.4.1 Auxiliary Power Supply
      2. 3.4.2 Gate Driver Bias Power Supply
      3. 3.4.3 Isolated Power Supply for Sense Circuits
    5. 3.5 Gate Driver Circuit
    6. 3.6 Additional Circuitry
    7. 3.7 Simulation
      1. 3.7.1 Setup
      2. 3.7.2 Running Simulations
  10. 4Hardware, Software, Testing Requirements, and Test Results
    1. 4.1 Required Hardware and Software
      1. 4.1.1 Hardware
      2. 4.1.2 Software
        1. 4.1.2.1 Getting Started With Software
        2. 4.1.2.2 Pin Configuration
        3. 4.1.2.3 PWM Configuration
        4. 4.1.2.4 High-Resolution Phase Shift Configuration
        5. 4.1.2.5 ADC Configuration
        6. 4.1.2.6 ISR Structure
    2. 4.2 Test Setup
    3. 4.3 PowerSUITE GUI
    4. 4.4 LABs
      1. 4.4.1 Lab 1
      2. 4.4.2 Lab 2
      3. 4.4.3 Lab 3
      4. 4.4.4 Lab 4
      5. 4.4.5 Lab 5
      6. 4.4.6 Lab 6
      7. 4.4.7 Lab 7
    5. 4.5 Test Results
      1. 4.5.1 Closed-Loop Performance
  11. 5Design Files
    1. 5.1 Schematics
    2. 5.2 Bill of Materials
    3. 5.3 Altium Project
    4. 5.4 Gerber Files
    5. 5.5 Assembly Drawings
  12. 6Related Documentation
    1. 6.1 Trademarks
  13. 7Terminology
  14. 8About the Author
  15. 9Revision History

Dual Active Bridge Analogy With Power Systems

Power transfer between the two bridges in a dual active bridge is analogous to the power flow between two voltage buses in a power system. Consider two voltage sources connected by a line reactance as shown in Figure 2-2.

TIDA-010054 Power Transfer Between Voltage
                    Bus Figure 2-2 Power Transfer Between Voltage Bus

Figure 2-2 shows that the voltage source on the right is lagging with respect to the voltage source on the left. Hence, the power transfer takes place from the left towards the right as per Equation 1.

Equation 1. P=V1V2sinφωL

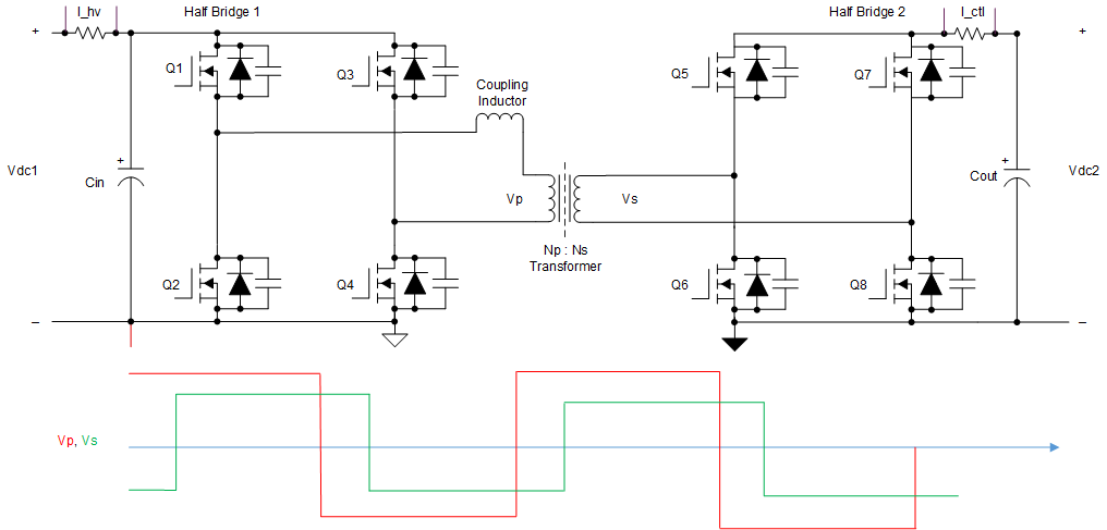
Similarly, power transfer happens in a dual-active bridge where two high-frequency square waves are created in the primary and secondary side of the transformer by the switching action of MOSFETs. These high-frequency square waves are phase shifted with respect to each other. Power transfer takes place from the leading bridge to the lagging bridge, and this power flow direction can be easily changed by reversing the phase shift between the two bridges. Hence, it is possible to obtain bidirectional power transfer with ease in a dual-active bridge as shown in Figure 2-3.

TIDA-010054 Dual-Active Bridge Figure 2-3 Dual-Active Bridge