SWRS215E April   2019  – December 2024 CC3235S , CC3235SF

PRODUCTION DATA  

  1.   1
  2. Features
  3. Applications
  4. Description
  5. Functional Block Diagrams
  6. Device Comparison
    1. 5.1 Related Products
  7. Pin Configuration and Functions
    1. 6.1 Pin Diagram
    2. 6.2 Pin Attributes
      1.      11
    3. 6.3 Signal Descriptions
      1.      13
    4. 6.4 Pin Multiplexing
    5. 6.5 Drive Strength and Reset States for Analog and Digital Multiplexed Pins
    6. 6.6 Pad State After Application of Power to Device, Before Reset Release
    7. 6.7 Connections for Unused Pins
  8. Specifications
    1. 7.1  Absolute Maximum Ratings
    2. 7.2  ESD Ratings
    3. 7.3  Power-On Hours (POH)
    4. 7.4  Recommended Operating Conditions
    5. 7.5  Current Consumption Summary (CC3235S)
      1.      24
      2.      25
    6. 7.6  Current Consumption Summary (CC3235SF)
      1.      27
      2.      28
    7. 7.7  TX Power Control for 2.4 GHz Band
    8. 7.8  TX Power Control for 5 GHz
    9. 7.9  Brownout and Blackout Conditions
    10. 7.10 Electrical Characteristics for GPIO Pins
      1.      33
      2.      34
    11. 7.11 Electrical Characteristics for Pin Internal Pullup and Pulldown
    12. 7.12 WLAN Receiver Characteristics
      1.      37
      2.      38
    13. 7.13 WLAN Transmitter Characteristics
      1.      40
      2.      41
    14. 7.14 WLAN Transmitter Out-of-Band Emissions
      1.      43
      2.      44
    15. 7.15 BLE/2.4 GHz Radio Coexistence and WLAN Coexistence Requirements
    16. 7.16 Thermal Resistance Characteristics for RGK Package
    17. 7.17 Timing and Switching Characteristics
      1. 7.17.1 Power Supply Sequencing
      2. 7.17.2 Device Reset
      3. 7.17.3 Reset Timing
        1. 7.17.3.1 nRESET (32kHz Crystal)
        2.       52
        3.       53
        4. 7.17.3.2 nRESET (External 32kHz Clock)
          1.        55
      4. 7.17.4 Wakeup From HIBERNATE Mode
      5. 7.17.5 Clock Specifications
        1. 7.17.5.1 Slow Clock Using Internal Oscillator
        2. 7.17.5.2 Slow Clock Using an External Clock
          1.        60
        3. 7.17.5.3 Fast Clock (Fref) Using an External Crystal
          1.        62
        4. 7.17.5.4 Fast Clock (Fref) Using an External Oscillator
          1.        64
      6. 7.17.6 Peripherals Timing
        1. 7.17.6.1  SPI
          1. 7.17.6.1.1 SPI Master
            1.         68
          2. 7.17.6.1.2 SPI Slave
            1.         70
        2. 7.17.6.2  I2S
          1. 7.17.6.2.1 I2S Transmit Mode
            1.         73
          2. 7.17.6.2.2 I2S Receive Mode
            1.         75
        3. 7.17.6.3  GPIOs
          1. 7.17.6.3.1 GPIO Output Transition Time Parameters (Vsupply = 3.3V)
            1.         78
          2. 7.17.6.3.2 GPIO Input Transition Time Parameters
            1.         80
        4. 7.17.6.4  I2C
          1.        82
        5. 7.17.6.5  IEEE 1149.1 JTAG
          1.        84
        6. 7.17.6.6  ADC
          1.        86
        7. 7.17.6.7  Camera Parallel Port
          1.        88
        8. 7.17.6.8  UART
        9. 7.17.6.9  SD Host
        10. 7.17.6.10 Timers
  9. Detailed Description
    1. 8.1  Overview
    2. 8.2  Arm® Cortex®-M4 Processor Core Subsystem
    3. 8.3  Wi-Fi® Network Processor Subsystem
      1. 8.3.1 WLAN
      2. 8.3.2 Network Stack
    4. 8.4  Security
    5. 8.5  FIPS 140-2 Level 1 Certification
    6. 8.6  Power-Management Subsystem
    7. 8.7  Low-Power Operating Mode
    8. 8.8  Memory
      1. 8.8.1 External Memory Requirements
      2. 8.8.2 Internal Memory
        1. 8.8.2.1 SRAM
        2. 8.8.2.2 ROM
        3. 8.8.2.3 Flash Memory
        4. 8.8.2.4 Memory Map
    9. 8.9  Restoring Factory Default Configuration
    10. 8.10 Boot Modes
      1. 8.10.1 Boot Mode List
    11. 8.11 Hostless Mode
  10. Applications, Implementation, and Layout
    1. 9.1 Application Information
      1. 9.1.1 BLE/2.4GHz Radio Coexistence
      2. 9.1.2 Antenna Selection
      3. 9.1.3 Typical Application
    2. 9.2 PCB Layout Guidelines
      1. 9.2.1 General PCB Guidelines
      2. 9.2.2 Power Layout and Routing
        1. 9.2.2.1 Design Considerations
      3. 9.2.3 Clock Interface Guidelines
      4. 9.2.4 Digital Input and Output Guidelines
      5. 9.2.5 RF Interface Guidelines
  11. 10Device and Documentation Support
    1. 10.1  Third-Party Products Disclaimer
    2. 10.2  Tools and Software
    3. 10.3  Firmware Updates
    4. 10.4  Device Nomenclature
    5. 10.5  Documentation Support
    6. 10.6  Related Links
    7. 10.7  Support Resources
    8. 10.8  Trademarks
    9. 10.9  Electrostatic Discharge Caution
    10. 10.10 Export Control Notice
    11. 10.11 Glossary
  12. 11Revision History
  13. 12Mechanical, Packaging, and Orderable Information
    1. 12.1 Packaging Information
      1. 12.1.1 Packaging Option Addendum

Package Options

Mechanical Data (Package|Pins)
Thermal pad, mechanical data (Package|Pins)
Orderable Information

BLE/2.4GHz Radio Coexistence

The CC3235x device is designed to support BLE/2.4GHz radio coexistence. Because WLAN is inherently more tolerant to time-domain disturbances, the coexistence mechanism gives priority to the Bluetooth® low energy entity over the WLAN. Bluetooth® low energy operates in the 2.4GHz band, therefore the coexistence mechanism does not affect the 5GHz band. The CC3235x device can operate normally on the 5GHz band, while the Bluetooth® low energy works on the 2.4GHz band without mutual interference.

The following coexistence modes can be configured by the user:

  • Off mode or intrinsic mode

    • No BLE/2.4GHz radio coexistence, or no synchronization between WLAN and Bluetooth® low energy—in case Bluetooth® low energy exists in this mode, collisions can randomly occur.

  • Time Division Multiplexing (TDM, Single Antenna)
    • 2.4GHz Wi-Fi band (see Figure 9-1)

      In this mode, the two entities share the antenna through an RF switch using two GPIOs (one input and one output from the WLAN perspective).

    • 5GHz Wi-Fi band (see Figure 9-2)

      In this mode, the WLAN operates on the 5GHz band and Bluetooth® low energy operates on the 2.4GHz band. A 2.4- or 5GHz diplexer is required for sharing the single antenna.

  • Time Division Multiplexing (TDM, Dual Antenna)
    • 2.4GHz Wi-Fi Band (see Figure 9-3)

      In this mode, the two entities have separate antennas. No RF switch is required and only a single GPIO (one input from the WLAN perspective).

    • 5GHz Wi-Fi band (see Figure 9-4)

      In this mode, the WLAN operates on the 5GHz band and Bluetooth® low energy operates on the 2.4GHz band. No diplexer is required for the dual-antenna solution.

CC3235S CC3235SF 2.4GHz, Single-Antenna Coexistence Mode Block DiagramFigure 9-1 2.4GHz, Single-Antenna Coexistence Mode Block Diagram

 

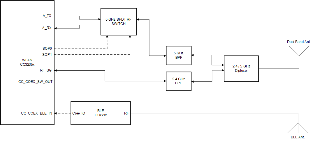
Figure 9-2 shows the single antenna implementation of a complete Bluetooth® low energy and WLAN coexistence network with the WLAN operating on either a 2.4- or a 5GHz band. The SOP lines control the 5GHz switch. The Coex switch is controlled by a GPIO signal from the BLE device and a GPIO signal from the CC3235x device.

CC3235S CC3235SF Single Antenna Coexistence Solution with 5GHz Wi-FiFigure 9-2 Single Antenna Coexistence Solution with 5GHz Wi-Fi

Figure 9-3 shows the dual antenna implementation of a complete Bluetooth® low energy and WLAN coexistence network with the WLAN operating on either a 2.4- or a 5GHz band. Note in this implementation no Coex switch is required and only a single GPIO from the BLE device to the CC3235x device is required.

CC3235S CC3235SF Dual-Antenna Coexistence Mode Block DiagramFigure 9-3 Dual-Antenna Coexistence Mode Block Diagram

Figure 9-4 shows the dual antenna implementation of a complete Bluetooth® low energy and WLAN coexistence network with the WLAN operating on either a 2.4- or a 5GHz band. In this case, the 2.4GHz and 5GHz Wi-Fi share an antenna and the BLE has its own dedicated antenna. The SOP lines control the 5GHz switch. Note that in this implementation, no Coex switch is required and only a single GPIO from the BLE device to the CC3235x device is required.

CC3235S CC3235SF Dual Antenna Coexistence Solution with 5GHz Wi-FiFigure 9-4 Dual Antenna Coexistence Solution with 5GHz Wi-Fi