SBOS475K March   2009  – November 2023 INA210-Q1 , INA211-Q1 , INA212-Q1 , INA213-Q1 , INA214-Q1 , INA215-Q1

PRODUCTION DATA  

  1.   1
  2. Features
  3. Applications
  4. Description
  5. Pin Configuration and Functions
  6. Specifications
    1. 5.1 Absolute Maximum Ratings
    2. 5.2 ESD Ratings
    3. 5.3 Recommended Operating Conditions
    4. 5.4 Thermal Information
    5. 5.5 Electrical Characteristics
    6. 5.6 Typical Characteristics
  7. Detailed Description
    1. 6.1 Overview
    2. 6.2 Functional Block Diagram
    3. 6.3 Feature Description
      1. 6.3.1 Basic Connections
      2. 6.3.2 Selecting RS
    4. 6.4 Device Functional Modes
      1. 6.4.1 Input Filtering
      2. 6.4.2 Shutting Down the INA21x-Q1 Series
      3. 6.4.3 REF Input Impedance Effects
      4. 6.4.4 Using the INA21x-Q1 with Common-Mode Transients Above 26 V
      5. 6.4.5 Improving Transient Robustness
  8. Application and Implementation
    1. 7.1 Application Information
    2. 7.2 Typical Applications
      1. 7.2.1 Unidirectional Operation
        1. 7.2.1.1 Design Requirements
        2. 7.2.1.2 Detailed Design Procedure
        3. 7.2.1.3 Application Curve
      2. 7.2.2 Bidirectional Operation
        1. 7.2.2.1 Design Requirements
        2. 7.2.2.2 Detailed Design Procedure
        3. 7.2.2.3 Application Curve
  9. Power Supply Recommendations
  10. Layout
    1. 9.1 Layout Guidelines
    2. 9.2 Layout Example
  11. 10Device and Documentation Support
    1. 10.1 Documentation Support
      1. 10.1.1 Related Documentation
    2. 10.2 Related Links
    3. 10.3 Receiving Notification of Documentation Updates
    4. 10.4 Support Resources
    5. 10.5 Trademarks
    6. 10.6 Electrostatic Discharge Caution
    7. 10.7 Glossary
  12. 11Revision History
  13. 12Mechanical, Packaging, and Orderable Information

Package Options

Mechanical Data (Package|Pins)
Thermal pad, mechanical data (Package|Pins)
Orderable Information

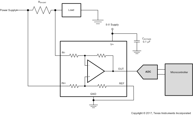
Basic Connections

Figure 6-1 shows the basic connections of the INA210-Q1 to INA215-Q1. Connect the input pins (IN+ and IN–) as closely as possible to the shunt resistor to minimize any resistance in series with the shunt resistor.

GUID-C6C23F43-7AFC-495C-A77A-C25C6B48DD12-low.gifFigure 6-1 Typical Application

Power-supply bypass capacitors are required for stability. Applications with noisy or high-impedance power supplies can require additional decoupling capacitors to reject power-supply noise. Connect bypass capacitors close to the device pins.