SNOSDA4D June   2020  – November 2023 LM339LV , LM393LV , TL331LV , TL391LV

PRODMIX  

  1.   1
  2. Features
  3. Applications
  4. Description
  5. Pin Configuration and Functions
    1. 4.1 Pin Functions for TL331LV and TL391LV
    2. 4.2 Pin Functions: LM393LV
    3. 4.3 Pin Functions: LM339LV
  6. Specifications
    1. 5.1  Absolute Maximum Ratings
    2. 5.2  ESD Ratings
    3. 5.3  Recommended Operating Conditions
    4. 5.4  Thermal Information for TL3x1LV
    5. 5.5  Thermal Information, LM393LV
    6. 5.6  Thermal Information, LM339LV
    7. 5.7  Electrical Characteristics, TL3x1LV
    8. 5.8  Switching Characteristics, TL3x1LV
    9. 5.9  Electrical Characteristics, LM393LV
    10. 5.10 Switching Characteristics, LM393LV
    11. 5.11 Electrical Characteristics, LM339LV
    12. 5.12 Switching Characteristics, LM339LV
    13. 5.13 Typical Characteristics
  7. Detailed Description
    1. 6.1 Overview
    2. 6.2 Functional Block Diagram
    3. 6.3 Feature Description
    4. 6.4 Device Functional Modes
      1. 6.4.1 Open Drain Output
      2. 6.4.2 Power-On-Reset (POR)
      3. 6.4.3 Inputs
        1. 6.4.3.1 Rail to Rail Input
        2. 6.4.3.2 Fault Tolerant Inputs
        3. 6.4.3.3 Input Protection
      4. 6.4.4 ESD Protection
      5. 6.4.5 Unused Inputs
      6. 6.4.6 Hysteresis
  8. Application and Implementation
    1. 7.1 Application Information
      1. 7.1.1 Basic Comparator Definitions
        1. 7.1.1.1 Operation
        2. 7.1.1.2 Propagation Delay
        3. 7.1.1.3 Overdrive Voltage
      2. 7.1.2 Hysteresis
        1. 7.1.2.1 Inverting Comparator With Hysteresis
        2. 7.1.2.2 Non-Inverting Comparator With Hysteresis
    2. 7.2 Typical Applications
      1. 7.2.1 Window Comparator
        1. 7.2.1.1 Design Requirements
        2. 7.2.1.2 Detailed Design Procedure
        3. 7.2.1.3 Application Curve
      2. 7.2.2 Square-Wave Oscillator
        1. 7.2.2.1 Design Requirements
        2. 7.2.2.2 Detailed Design Procedure
        3. 7.2.2.3 Application Curve
      3. 7.2.3 Adjustable Pulse Width Generator
      4. 7.2.4 Time Delay Generator
      5. 7.2.5 Logic Level Shifter
      6. 7.2.6 One-Shot Multivibrator
      7. 7.2.7 Bi-Stable Multivibrator
      8. 7.2.8 Zero Crossing Detector
      9. 7.2.9 Pulse Slicer
    3. 7.3 Power Supply Recommendations
    4. 7.4 Layout
      1. 7.4.1 Layout Guidelines
      2. 7.4.2 Layout Example
  9. Device and Documentation Support
    1. 8.1 Related Documentation
    2. 8.2 Receiving Notification of Documentation Updates
    3. 8.3 Support Resources
    4. 8.4 Trademarks
    5. 8.5 Electrostatic Discharge Caution
    6. 8.6 Glossary
  10. Revision History
  11. 10Mechanical, Packaging, and Orderable Information

Package Options

Mechanical Data (Package|Pins)
Thermal pad, mechanical data (Package|Pins)
Orderable Information

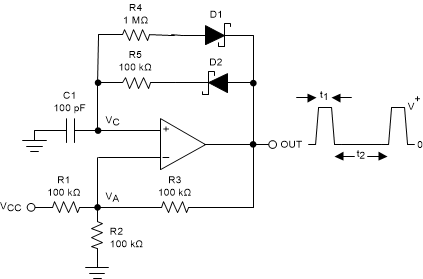
Adjustable Pulse Width Generator

Figure 7-12 is a variation on the square wave oscillator that allows adjusting the pulse widths.

R4 and R5 provide separate charge and discharge paths for the capacitor C depending on the output state.

GUID-ADADC606-BA2A-4DFE-B5B0-854F44C37A60-low.gifFigure 7-12 Adjustable Pulse Width Generator

The charge path is set through R5 and D2 when the output is high. Similarly, the discharge path for the capacitor is set by R4 and D1 when the output is low.

The pulse width t1 is determined by the RC time constant of R5 and C. Thus, the time t2 between the pulses can be changed by varying R4, and the pulse width can be altered by R5. The frequency of the output can be changed by varying both R4 and R5. At low voltages, the effects of the diode forward drop (0.8 V, or 0.15 V for Shottky) must be taken into account by altering output high and low voltages in the calculations. RPU should be at least 10x less than the smallest value of R4 or R5.