SBOS982J june   2020  – june 2023 OPA2863 , OPA4863 , OPA863

PRODUCTION DATA  

  1.   1
  2. Features
  3. Applications
  4. Description
  5. Revision History
  6. Device Comparison Table
  7. Pin Configuration and Functions
  8. Specifications
    1. 7.1  Absolute Maximum Ratings
    2. 7.2  ESD Ratings
    3. 7.3  Recommended Operating Conditions
    4. 7.4  Thermal Information: OPA863
    5. 7.5  Thermal Information: OPA2863
    6. 7.6  Thermal Information: OPA4863
    7. 7.7  Electrical Characteristics: VS = 10 V
    8. 7.8  Electrical Characteristics: VS = 3 V
    9. 7.9  Typical Characteristics: VS = 10 V
    10. 7.10 Typical Characteristics: VS = 3 V
    11. 7.11 Typical Characteristics: VS = 3 V to 10 V
  9. Detailed Description
    1. 8.1 Overview
    2. 8.2 Functional Block Diagram
    3. 8.3 Feature Description
      1. 8.3.1 Input Stage
      2. 8.3.2 Output Stage
        1. 8.3.2.1 Overload Power Limit
      3. 8.3.3 ESD Protection
    4. 8.4 Device Functional Modes
      1. 8.4.1 Power-Down Mode
  10. Application and Implementation
    1. 9.1 Application Information
    2. 9.2 Typical Applications
      1. 9.2.1 Low-Side Current Sensing
        1. 9.2.1.1 Design Requirements
        2. 9.2.1.2 Detailed Design Procedure
        3. 9.2.1.3 Application Curves
      2. 9.2.2 Front-End Gain and Filtering
      3. 9.2.3 Low-Power SAR ADC Driver and Reference Buffer
      4. 9.2.4 Variable Reference Generator Using MDAC
      5. 9.2.5 Clamp-On Ultrasonic Flow Meter
    3. 9.3 Power Supply Recommendations
    4. 9.4 Layout
      1. 9.4.1 Layout Guidelines
        1. 9.4.1.1 Thermal Considerations
      2. 9.4.2 Layout Example
  11. 10Device and Documentation Support
    1. 10.1 Documentation Support
      1. 10.1.1 Related Documentation
    2. 10.2 Receiving Notification of Documentation Updates
    3. 10.3 Support Resources
    4. 10.4 Trademarks
    5. 10.5 Electrostatic Discharge Caution
    6. 10.6 Glossary
  12. 11Mechanical, Packaging, and Orderable Information

Package Options

Mechanical Data (Package|Pins)
Thermal pad, mechanical data (Package|Pins)
Orderable Information

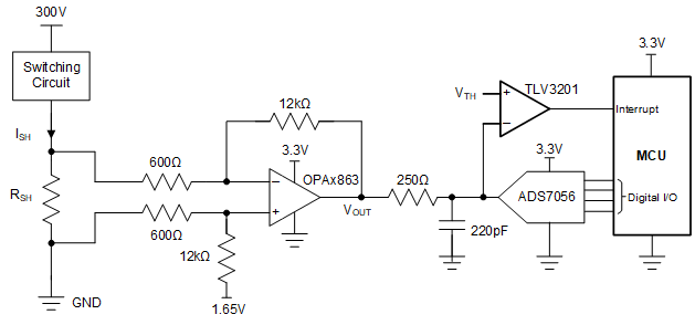
Low-Side Current Sensing

Power converters use current-mode feedback control for excellent transient response and multiphase load sharing. Inverter stages control the phase currents for torque control in motor drives. As a result of the simplicity and low-cost, many of these topologies use difference-amplifier-based, low-side current sensing. Figure 9-1 shows the use of the OPAx863 in a difference amplifier circuit for low-side current sensing.

GUID-EE06D56C-0468-4D5E-8D59-6C2FE69C2028-low.gif Figure 9-1 Low-Side Current Sensing in Power Converters