SBOS600E July   2018  – February 2022 REF2025 , REF2030 , REF2033 , REF2041

PRODUCTION DATA  

  1. Features
  2. Applications
  3. Description
  4. Revision History
  5. Device Comparison Table
  6. Pin Configuration and Functions
    1.     Pin Functions
  7. Specifications
    1. 7.1 Absolute Maximum Ratings
    2. 7.2 ESD Ratings
    3. 7.3 Recommended Operating Conditions
    4. 7.4 Thermal Information
    5. 7.5 Electrical Characteristics
    6. 7.6 Typical Characteristics
  8. Parameter Measurement Information
    1. 8.1 Solder Heat Shift
    2. 8.2 Long-Term Stability
    3. 8.3 Thermal Hysteresis
    4. 8.4 Noise Performance
  9. Detailed Description
    1. 9.1 Overview
    2. 9.2 Functional Block Diagram
    3. 9.3 Feature Description
      1. 9.3.1 VREF and VBIAS Tracking
      2. 9.3.2 Low Temperature Drift
      3. 9.3.3 Load Current
    4. 9.4 Device Functional Modes
  10. 10Applications and Implementation
    1. 10.1 Application Information
    2. 10.2 Typical Application
      1. 10.2.1 Low-Side, Current-Sensing Application
        1. 10.2.1.1 Design Requirements
        2. 10.2.1.2 Detailed Design Procedure
          1. 10.2.1.2.1 Shunt Resistor
          2. 10.2.1.2.2 Differential Amplifier
          3. 10.2.1.2.3 Voltage Reference
          4. 10.2.1.2.4 Results
        3. 10.2.1.3 Application Curves
  11. 11Power-Supply Recommendations
  12. 12Layout
    1. 12.1 Layout Guidelines
    2. 12.2 Layout Example
  13. 13Device and Documentation Support
    1. 13.1 Documentation Support
      1. 13.1.1 Related Documentation
    2. 13.2 Receiving Notification of Documentation Updates
    3. 13.3 Support Resources
    4. 13.4 Trademarks
    5. 13.5 Electrostatic Discharge Caution
    6. 13.6 Glossary
  14. 14Mechanical, Packaging, and Orderable Information

Package Options

Mechanical Data (Package|Pins)
Thermal pad, mechanical data (Package|Pins)
Orderable Information

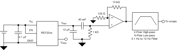
Noise Performance

Typical 0.1-Hz to 10-Hz voltage noise can be seen in Figure 8-7 and Figure 8-8. Device noise increases with output voltage and operating temperature. Additional filtering can be used to improve output noise levels, although care should be taken to ensure the output impedance does not degrade ac performance. Peak-to-peak noise measurement setup is shown in Figure 8-9.

GUID-B4DEC742-24B8-4236-AF10-600DFDDC555F-low.pngFigure 8-7 0.1-Hz to 10-Hz Noise (VREF)
GUID-2FBC493C-20D1-406A-82CC-FAB090FE830D-low.pngFigure 8-8 0.1-Hz to 10-Hz Noise (VBIAS)
GUID-232A0B3C-C080-4D84-9005-AD848EE4034C-low.gifFigure 8-9 0.1-Hz to 10-Hz Noise Measurement Setup