SBAS221H December   2001  – October  2015 REG71050 , REG71055

PRODUCTION DATA.  

  1. Features
  2. Applications
  3. Description
  4. Revision History
  5. Device Comparison Table
  6. Pin Configuration and Functions
  7. Specifications
    1. 7.1 Absolute Maximum Ratings
    2. 7.2 ESD Ratings
    3. 7.3 Recommended Operating Conditions
    4. 7.4 Thermal Information
    5. 7.5 Electrical Characteristics
    6. 7.6 Typical Characteristics
  8. Detailed Description
    1. 8.1 Overview
    2. 8.2 Functional Block Diagram
    3. 8.3 Feature Description
      1. 8.3.1 Shutdown Mode
      2. 8.3.2 Protection
    4. 8.4 Device Functional Modes
      1. 8.4.1 Peak Current Reduction
      2. 8.4.2 Efficiency
  9. Application and Implementation
    1. 9.1 Application Information
    2. 9.2 Typical Applications
      1. 9.2.1 Design Requirements
      2. 9.2.2 Detailed Design Procedure
        1. 9.2.2.1 Capacitor Selection
      3. 9.2.3 Application Curves
    3. 9.3 System Examples
      1. 9.3.1 1.8 V to 5.0 V With 10-mA Output Current
      2. 9.3.2 Doubling the Output Current
      3. 9.3.3 Driving LEDs
  10. 10Power Supply Recommendations
  11. 11Layout
    1. 11.1 Layout Guidelines
    2. 11.2 Layout Example
  12. 12Device and Documentation Support
    1. 12.1 Device Support
      1. 12.1.1 Third-Party Products Disclaimer
    2. 12.2 Related Links
    3. 12.3 Community Resources
    4. 12.4 Trademarks
    5. 12.5 Electrostatic Discharge Caution
    6. 12.6 Glossary
  13. 13Mechanical, Packaging, and Orderable Information

Package Options

Mechanical Data (Package|Pins)
Thermal pad, mechanical data (Package|Pins)
Orderable Information

8 Detailed Description

8.1 Overview

The REG710 regulated charge pump provides a regulated output voltage for input voltages which are not regulated with a value that can be lower or higher than the regulated output voltage. This is accomplished by automatic mode switching within the device. When the input voltage is greater than the required output, the device operates as a variable frequency switched-mode regulator. This operation is shown in Figure 5. Transistors Q1 and Q3 are held off, Q4 is on, and Q2 is switched as needed to maintain a regulated output voltage.

When the input voltage is less than the required output voltage, the device switches to a step-up or boost mode of operation, as shown in Figure 6.

A conversion clock of 50% duty cycle is generated. During the first half cycle the FET switches are configured as shown in Figure 6 (A), and CPUMP charges to VIN.

During the second half cycle the FET switches are configured as shown in Figure 6 (B), and the voltage on CPUMP is added to VIN. The output voltage is regulated by skipping clock cycles as necessary.

REG71050 REG71055 REG710 ai_schem_step-down_bas221.gif Figure 5. Simplified Schematic of the REG710 Operating in the Step-Down Mode
REG71050 REG71055 REG710 ai_schem_step-up_bas221.gif Figure 6. Simplified Schematic of the REG710 Operating in the Step-Up or Boost Mode

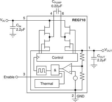
8.2 Functional Block Diagram

REG71050 REG71055 REG710 block_bas221.gif

8.3 Feature Description

8.3.1 Shutdown Mode

The EN pin enables the IC when pulled high and places it into energy-saving shutdown mode when pulled low. When in shutdown mode, the output is disconnected from the input and the quiescent current is reduced to 0.01 μA typical. This shutdown mode functionality is only valid when VIN is above the minimum recommended operating voltage. The EN pin cannot be left floating and must be actively terminated either high or low.

8.3.2 Protection

The regulator includes thermal shutdown circuitry protecting the device from damage caused by overload conditions. The thermal protection circuitry disables the output when the junction temperature reaches approximately 160°C, allowing the device to cool. When the junction temperature cools to approximately 140°C, the output circuitry is automatically reenabled. Continuously operating the regulator into thermal shutdown can degrade reliability. The regulator also provides current limit to protect itself and the load.

8.4 Device Functional Modes

8.4.1 Peak Current Reduction

In normal operation, the charging of the pump and the output capacitors usually leads to relatively high peak input currents which can be much higher than the average load current. The regulator incorporates circuitry to limit the input peak current, lowering the total EMI emission and lowering the output voltage ripple and the input current ripple. The Input capacitor (CIN) supplies most of the charge required by the input current peaks.

8.4.2 Efficiency

The efficiency of the charge pump regulator varies with the output voltage version, the applied input voltage, the load current, and the internal operation mode of the device.

The approximate efficiency is given by:

Equation 1. REG71050 REG71055 REG710 q_efficiency_bas221.gif

Table 1. Operating Mode Change versus VIN

PRODUCT OPERATING MODE CHANGES AT VIN OF
REG710-2.5 > 3.2 V
REG710-2.7 > 3.4 V
REG710-3 > 3.7 V
REG710-3.3 > 4.0 V
REG710-5, REG71050, REG71055 Step-up only

Table 1 lists the approximate values of the input voltage at which the device changes internal operating mode. See efficiency curves in Typical Characteristics for various loads and input voltages.