SLLS631E April   2007  – August 2015 SN65HVD1040

PRODUCTION DATA.  

  1. Features
  2. Applications
  3. Description
  4. Revision History
  5. Description (continued)
  6. Pin Configuration and Functions
  7. Specifications
    1. 7.1  Absolute Maximum Ratings
    2. 7.2  ESD Ratings
    3. 7.3  Recommended Operating Conditions
    4. 7.4  Thermal Information
    5. 7.5  Driver Electrical Characteristics
    6. 7.6  Receiver Electrical Characteristics
    7. 7.7  Device Switching Characteristics
    8. 7.8  Driver Switching Characteristics
    9. 7.9  Receiver Switching Characteristics
    10. 7.10 Dissipation Ratings
    11. 7.11 Supply Current
    12. 7.12 Split-Pin Characteristics
    13. 7.13 STB-Pin Characteristics
    14. 7.14 Typical Characteristics
  8. Parameter Measurement Information
  9. Detailed Description
    1. 9.1 Overview
    2. 9.2 Functional Block Diagram
    3. 9.3 Feature Description
      1. 9.3.1 Mode Control
        1. 9.3.1.1 High-Speed Mode
        2. 9.3.1.2 Low-Power Mode
      2. 9.3.2 Dominant State Time-Out
      3. 9.3.3 Thermal Shutdown
      4. 9.3.4 SPLIT
      5. 9.3.5 Operating Temperature Range
    4. 9.4 Device Functional Modes
  10. 10Application and Implementation
    1. 10.1 Application Information
    2. 10.2 Typical Application
      1. 10.2.1 Design Requirements
        1. 10.2.1.1 Bus Loading, Length, and Number of Nodes
        2. 10.2.1.2 CAN Termination
        3. 10.2.1.3 Loop Propagation Delay
      2. 10.2.2 Detailed Design Procedure
        1. 10.2.2.1 CAN Basics
          1. 10.2.2.1.1 Differential Signal
          2. 10.2.2.1.2 Common-Mode Signal
          3. 10.2.2.1.3 ESD Protection
          4. 10.2.2.1.4 Transient Voltage Suppresser (TVS) Diodes
      3. 10.2.3 Application Curve
  11. 11Power Supply Recommendations
  12. 12Layout
    1. 12.1 Layout Guidelines
    2. 12.2 Layout Example
  13. 13Device and Documentation Support
    1. 13.1 Community Resources
    2. 13.2 Trademarks
    3. 13.3 Electrostatic Discharge Caution
    4. 13.4 Glossary
  14. 14Mechanical, Packaging, and Orderable Information

Package Options

Mechanical Data (Package|Pins)
Thermal pad, mechanical data (Package|Pins)
Orderable Information

10 Application and Implementation

NOTE

Information in the following applications sections is not part of the TI component specification, and TI does not warrant its accuracy or completeness. TI’s customers are responsible for determining suitability of components for their purposes. Customers should validate and test their design implementation to confirm system functionality.

10.1 Application Information

The CAN bus has two states during powered operation of the device; dominant and recessive. A dominant bus state is when the bus is driven differentially, corresponding to a logic low on the TXD and RXD pin. A recessive bus state is when the bus is biased to VCC/2 via the high-resistance internal resistors RIN and RID of the receiver, corresponding to a logic high on the TXD and RXD pins. See Figure 25 and Figure 26.

SN65HVD1040 busstates.gifFigure 25. Bus States
SN65HVD1040 simplifiedrecessivecommonmodereceiver.gifFigure 26. Simplified Recessive Common Mode Bias and Receiver

CAN transceivers are typically used in applications with a host microprocessor or FPGA that includes the link layer portion of the CAN protocol. The different nodes on the network are typically connected through the use of a 120-Ω characteristic impedance twisted-pair cable with termination on both ends of the bus.

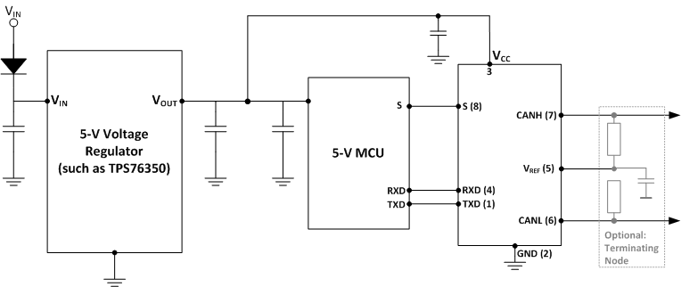
10.2 Typical Application

SN65HVD1040 typicalapplication.gifFigure 27. Typical Application Schematic

10.2.1 Design Requirements

10.2.1.1 Bus Loading, Length, and Number of Nodes

The ISO 11898 Standard specifies up to 1 Mbps data rate, maximum bus length of 40 meters, maximum drop line (stub) length of 0.3 meters and a maximum of 30 nodes. However, with careful network design, the system may have longer cables, longer stub lengths, and many more nodes to a bus. Many CAN organizations and standards have scaled the use of CAN for applications outside the original ISO 11898 standard. They have made system level trade-offs for data rate, cable length, and parasitic loading of the bus. Examples of some of these specifications are SAE J1939, CANopen, DeviceNet and NMEA2000.

SN65HVD1040 typicalcanbus.gifFigure 28. Typical CAN Bus

A high number of nodes requires a transceiver with high input impedance and wide common mode range such as the SN65HVD1040 CAN transceiver. ISO 11898-2 specifies the driver differential output with a 60-Ω load (two 120-Ω termination resistors in parallel) and the differential output must be greater than 1.5 V. The SN65HVD1040 device is specified to meet the 1.5-V requirement with a 60-Ω load, and additionally specified with a differential output voltage minimum of 1.2 V across a common mode range of –2 V to 7 V through a 330-Ω coupling network. This network represents the bus loading of 90 SN65HVD1040 transceivers based on their minimum differential input resistance of 30 kΩ. Therefore, the SN65HVD1040 supports up to 90 transceivers on a single bus segment with margin to the 1.2-V minimum differential input voltage requirement at each node.

For CAN network design, margin must be given for signal loss across the system and cabling, parasitic loadings, network imbalances, ground offsets and signal integrity thus a practical maximum number of nodes may be lower. Bus length may also be extended beyond the original ISO 11898 standard of 40 meters by careful system design and data rate tradeoffs. For example, CANopen network design guidelines allow the network to be up to 1-km with changes in the termination resistance, cabling, less than 64 nodes and significantly lowered data rate.

This flexibility in CAN network design is one of the key strengths of the various extensions and additional standards that have been built on the original ISO 11898 CAN standard.

10.2.1.2 CAN Termination

The ISO 11898 standard specifies the interconnect to be a twisted pair cable (shielded or unshielded) with 120-Ω characteristic impedance (ZO ). Resistors equal to the characteristic impedance of the line should be used to terminate both ends of the cable to prevent signal reflections. Unterminated drop lines (stubs) connecting nodes to the bus should be kept as short as possible to minimize signal reflections. The termination may be on the cable or in a node, but if nodes may be removed from the bus the termination must be carefully placed so that it is not removed from the bus.

Termination is typically a 120-Ω resistor at each end of the bus. If filtering and stabilization of the common mode voltage of the bus is desired, then split termination may be used (see Figure 29). Split termination uses two 60-Ω resistors with a capacitor in the middle of these resistors to ground. Split termination improves the electromagnetic emissions behavior of the network by eliminating fluctuations in the bus common mode voltages at the start and end of message transmissions.

Care should be taken when determining the power ratings of the termination resistors. A typical worst case fault condition is if the system power supply and ground were shorted across the termination resistance which would result in much higher current through the termination resistance than the current limit of the CAN transceiver.

SN65HVD1040 cantermination_SLLS631.gifFigure 29. CAN Termination

10.2.1.3 Loop Propagation Delay

Transceiver loop delay is a measure of the overall device propagation delay, consisting of the delay from the driver input (TXD pin) to the differential outputs (CANH and CANL pins), plus the delay from the receiver inputs (CANH and CANL) to its output (RXD pin). A typical loop delay for the SN65HVD1050 transceiver is displayed in Figure 33.

10.2.2 Detailed Design Procedure

10.2.2.1 CAN Basics

The basics of arbitration require that the receiver at the sending node designate the first bit as dominant or recessive after the initial wave of the first bit of a message travels to the most remote node on a network and back again. Typically, this “sample” is made at 75% of the bit width, and within this limitation, the maximum allowable signal distortion in a CAN network is determined by network electrical parameters.

Factors to be considered in network design include the approximately 5 ns/m propagation delay of typical twisted-pair bus cable; signal amplitude loss due to the loss mechanisms of the cable; and the number, length, and spacing of drop-lines (stubs) on a network. Under strict analysis, variations among the different oscillators in a system also must be accounted for with adjustments in signaling rate and stub and bus length. Table 5 lists the maximum signaling rates achieved with the SN65HVD1040 with several bus lengths of category 5, shielded twisted pair (CAT 5 STP) cable.

Table 5. Maximum Signaling Rates for Various Cable Lengths

BUS LENGTH (m) SIGNALING RATE (kbps)
30 1000
100 500
250 250
500 125
1000 62.5

The Standard specifies the interconnect to be a single twisted-pair cable (shielded or unshielded) with 120 Ω characteristic impedance (ZO). Resistors equal to the characteristic impedance of the line terminate both ends of the cable to prevent signal reflections. Unterminated drop-lines connect nodes to the bus and should be kept as short as possible to minimize signal reflections.

Connectors, while not specified by the standard should have as little effect as possible on standard operating parameters such as capacitive loading. Although unshielded cable is used in many applications, data transmission circuits employing CAN transceivers are usually used in applications requiring a rugged interconnection with a wide common-mode voltage range. Therefore, shielded cable is recommended in these electronically harsh environments, and when coupled with the standard’s –2-V to 7-V common-mode range of tolerable ground noise, helps to ensure data integrity. The SN65HVD1040 enhances the standard’s insurance of data integrity with an extended –12 V to 12 V range of common-mode operation.

An eye pattern is a useful tool for measuring overall signal quality. As displayed in Figure 30, the differential signal changes logic states in two places on the display, producing an “eye.” Instead of viewing only one logic crossing on the scope, an entire “bit” of data is brought into view. The resulting eye pattern includes all of the effects of systemic and random distortion, and displays the time during which a signal may be considered valid.

The height of the eye above or below the receiver threshold voltage level at the sampling point is the noise margin of the system. Jitter is typically measured at the differential voltage zero-crossing during the logic state transition of a signal. Note that jitter present at the receiver threshold voltage level is considered by some to be a more effective representation of the jitter at the input of a receiver.

As the sum of skew and noise increases, the eye closes and data is corrupted. Closing the width decreases the time available for accurate sampling, and lowering the height enters the 900 mV or 500 mV threshold of a receiver.

Different sources induce noise onto a signal. The more obvious noise sources are the components of a transmission circuit themselves; the signal transmitter, traces and cables, connectors, and the receiver. Beyond that, there is a termination dependency, cross-talk from clock traces and other proximity effects, VCC and ground bounce, and electromagnetic interference from near-by electrical equipment.

The balanced receiver inputs of the SN65HVD1040 mitigate most all sources of signal corruption, and when used with a quality shielded twisted-pair cable, help insure data integrity.

SN65HVD1040 noise_lls631.gifFigure 30. Typical CAN Differential Signal Eye-Pattern

10.2.2.1.1 Differential Signal

CAN is a differential bus where complementary signals are sent over two wires and the voltage difference between the two wires defines the logical state of the bus. The differential CAN receiver monitors this voltage difference and outputs the bus state with a single ended logic level output signal.

The CAN driver creates the differential voltage between CANH and CANL in the dominant state. The dominant differential output of the SN65HVD1040 is greater than 1.5 V and less than 3 V across a 60-Ω load as defined by the ISO 11898 standard. Figure 31 shows CANH, CANL, and the differential dominant state level for the SN65HVD1040.

A CAN receiver is required to output a recessive state when less than 500 mV of differential voltage exists on the bus, and a dominant state when more than 900 mV of differential voltage exists on the bus. The CAN receiver must do this with common-mode input voltages from –2 V to 7 V.

SN65HVD1040 DifferentialOutput.pngFigure 31. Differential Output Waveform

10.2.2.1.2 Common-Mode Signal

A common-mode or recessive signal is an average voltage of the two signal wires that the differential receiver rejects. The common-mode signal comes from the CAN driver, ground noise, and coupled bus noise. Because the bias voltage of the recessive state of the device is dependent on VCC , any noise present or variation of VCC will have an effect on this bias voltage seen by the bus. The SN65HVD1040 CAN transceiver has the recessive bias voltage set to 0.5 × VCC to comply with the ISO 11898-2 CAN standard.

10.2.2.1.3 ESD Protection

A typical application that employees a CAN bus network may require some form of ESD, burst, and surge protection to shield the CAN transceiver against unwanted transients that can potential damage the transceiver. To help shield the SN65HVD1040 transceiver against these high energy transients, transient voltage suppressors can be implemented on the CAN differential bus terminals. These devices will help absorb the impact of a ESD, burst, and/or surge strike.

10.2.2.1.4 Transient Voltage Suppresser (TVS) Diodes

Transient voltage suppressors are the preferred protection components for a CAN bus due to their low capacitance, which allows them to be designed into every node of a multi-node network without requiring a reduction in data rate. With response times of a few picoseconds and power ratings of up to several kilowatts, TVS diodes present the most effective protection against ESD, burst, and surge transients.

SN65HVD1040 transient.gifFigure 32. Transient

10.2.3 Application Curve

SN65HVD1040 tLOOPDelay.pngFigure 33. tloop Delay Waveform