SLVS610C August   2006  – October 2024

PRODUCTION DATA  

  1.   1
  2. Features
  3. Applications
  4. Description
  5. Pin Configuration and Functions
  6. Specifications
    1. 5.1  Absolute Maximum Ratings
    2. 5.2  ESD Ratings
    3. 5.3  Recommended Operating Conditions
    4. 5.4  Thermal Information
    5. 5.5  Reference Section Electrical Characteristics
    6. 5.6  Oscillator Section Electrical Characteristics
    7. 5.7  Error-Amplifier Section Electrical Characteristics
    8. 5.8  Current-Sense Section Electrical Characteristics
    9. 5.9  Output Section Electrical Characteristics
    10. 5.10 Undervoltage-Lockout Section Electrical Characteristics
    11. 5.11 Pulse-Width Modulator Section Electrical Characteristics
    12. 5.12 Supply Voltage Electrical Characteristics
    13. 5.13 Typical Characteristics
  7. Detailed Description
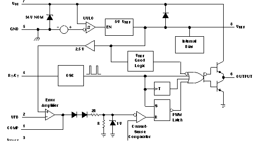
    1. 6.1 Functional Block Diagram
  8. Application and Implementation
    1. 7.1 Application Information
    2. 7.2 Shutdown Technique
    3. 7.3 Open-Loop Laboratory Test Fixture
    4. 7.4 Typical Application
      1. 7.4.1 Application Curves
  9. Device and Documentation Support
    1. 8.1 Related Links
    2. 8.2 Trademarks
    3. 8.3 Electrostatic Discharge Caution
    4. 8.4 Glossary
  10. Revision History
  11. 10Mechanical, Packaging, and Orderable Information

Package Options

Mechanical Data (Package|Pins)
Thermal pad, mechanical data (Package|Pins)
Orderable Information

Functional Block Diagram

TL284xB TL384xB