SCDS412B June 2019 – January 2024 TMUX1133 , TMUX1134
PRODUCTION DATA
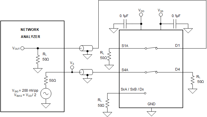
Crosstalk is defined as the ratio of the signal at the drain pin (D) of a different channel, when a signal is applied at the source pin (Sx) of an on-channel. Figure 7-9 shows the setup used to measure, and the equation used to calculate crosstalk.
Figure 7-9 Crosstalk Measurement Setup