SLOS520A August   2007  – March 2016 TPA2013D1

PRODUCTION DATA.  

  1. Features
  2. Applications
  3. Description
  4. Revision History
  5. Device Comparison Table
  6. Pin Configuration and Functions
  7. Specifications
    1. 7.1  Absolute Maximum Ratings
    2. 7.2  ESD Ratings
    3. 7.3  Recommended Operating Conditions
    4. 7.4  Thermal Information
    5. 7.5  DC Characteristics
    6. 7.6  Boost Converter DC Characteristics
    7. 7.7  Class D Amplifier DC Characteristics
    8. 7.8  AC Characteristics
    9. 7.9  Class D Amplifier AC Characteristics
    10. 7.10 Dissipation Ratings
    11. 7.11 Typical Characteristics
  8. Parameter Measurement Information
  9. Detailed Description
    1. 9.1 Overview
    2. 9.2 Functional Block Diagram
    3. 9.3 Feature Description
      1. 9.3.1 Fully Differential Amplifier
        1. 9.3.1.1 Advantages of Fully Differential Amplifiers
      2. 9.3.2 Class-D Amplifier
      3. 9.3.3 Boost Converter
      4. 9.3.4 Operation With DACs and CODECs
      5. 9.3.5 Filter-Free Operation and Ferrite Bead Filters
      6. 9.3.6 Fixed Gain Settings
    4. 9.4 Device Functional Modes
      1. 9.4.1 Boost Converter Mode
      2. 9.4.2 Shutdown Mode
  10. 10Application and Implementation
    1. 10.1 Application Information
    2. 10.2 Typical Applications
      1. 10.2.1 TPA2013D1 With Differential Input Signal
        1. 10.2.1.1 Design Requirements
        2. 10.2.1.2 Detailed Design Procedure
          1. 10.2.1.2.1 Setting the Boost Voltage
          2. 10.2.1.2.2 Inductor Selection
            1. 10.2.1.2.2.1 Surface Mount Inductors
            2. 10.2.1.2.2.2 TPA2013D1 Inductor Equations
          3. 10.2.1.2.3 Capacitor Selection
            1. 10.2.1.2.3.1 Surface Mount Capacitors
            2. 10.2.1.2.3.2 TPA2013D1 Capacitor Equations
          4. 10.2.1.2.4 Recommended Inductor and Capacitor Values by Application
          5. 10.2.1.2.5 Components Location and Selection
            1. 10.2.1.2.5.1 Decoupling Capacitors
            2. 10.2.1.2.5.2 Input Capacitors
        3. 10.2.1.3 Application Curves
      2. 10.2.2 Bypassing the Boost Converter
        1. 10.2.2.1 Design Requirements
        2. 10.2.2.2 Detailed Design Procedure
        3. 10.2.2.3 Application Curves
      3. 10.2.3 Stereo Operation Application
        1. 10.2.3.1 Design Requirements
        2. 10.2.3.2 Detailed Design Procedure
        3. 10.2.3.3 Application Curves
      4. 10.2.4 LED Driver for Digital Still Cameras
      5. 10.2.5 Design Requirements
      6. 10.2.6 Detailed Design Procedure
      7. 10.2.7 Application Curves
  11. 11Power Supply Recommendations
    1. 11.1 Power Supply Decoupling Capacitors
  12. 12Layout
    1. 12.1 Layout Guidelines
      1. 12.1.1 Component Placement
        1. 12.1.1.1 Trace Width
      2. 12.1.2 Pad Side
    2. 12.2 Layout Examples
    3. 12.3 Efficiency and Thermal Considerations
  13. 13Device and Documentation Support
    1. 13.1 Device Support
      1. 13.1.1 Third-Party Products Disclaimer
      2. 13.1.2 Device Nomenclature
        1. 13.1.2.1 Boost Terms
    2. 13.2 Community Resources
    3. 13.3 Trademarks
    4. 13.4 Electrostatic Discharge Caution
    5. 13.5 Glossary
  14. 14Mechanical, Packaging, and Orderable Information

Package Options

Mechanical Data (Package|Pins)
Thermal pad, mechanical data (Package|Pins)
Orderable Information

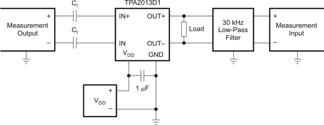
8 Parameter Measurement Information

All parameters are measured according to the conditions described in Specifications. Figure 31 shows the setup used for the typical characteristics of the test device.

TPA2013D1 test_los520.gif
1. CI was shorted for any common-mode input voltage measurement. All other measurements were taken with a 1-μF CI (unless otherwise noted).
2. A 33-μH inductor was placed in series with the load resistor to emulate a small speaker for efficiency measurements.
3. The 30-kHz low-pass filter is required, even if the analyzer has an internal low-pass filter. An RC low-pass filter (100-Ω, 47-nF) is used on each output for the data sheet graphs.
4. L = 4.7 μH is used for the boost converter unless otherwise noted.
Figure 31. Test Set-Up for Graphs