SLUS772G March   2008  – June 2020 TPS40210 , TPS40211

PRODUCTION DATA  

  1. Features
  2. Applications
  3. Description
  4. Revision History
  5. Pin Configuration and Functions
    1.     Pin Functions
  6. Specifications
    1. 6.1 Absolute Maximum Ratings
    2. 6.2 ESD Ratings
    3. 6.3 Recommended Operating Conditions
    4. 6.4 Thermal Information
    5. 6.5 Electrical Characteristics
    6. 6.6 Typical Characteristics
  7. Detailed Description
    1. 7.1 Overview
    2. 7.2 Functional Block Diagram
    3. 7.3 Feature Description
      1. 7.3.1  Soft Start
      2. 7.3.2  BP Regulator
      3. 7.3.3  Shutdown (DIS/ EN Pin)
      4. 7.3.4  Minimum On-Time and Off-Time Considerations
      5. 7.3.5  Setting the Oscillator Frequency
      6. 7.3.6  Synchronizing the Oscillator
      7. 7.3.7  Current Sense and Overcurrent
      8. 7.3.8  Current Sense and Subharmonic Instability
      9. 7.3.9  Current Sense Filtering
      10. 7.3.10 Control Loop Considerations
      11. 7.3.11 Gate Drive Circuit
      12. 7.3.12 TPS40211
    4. 7.4 Device Functional Modes
      1. 7.4.1 Operation Near Minimum Input Voltage
      2. 7.4.2 Operation With DIS/ EN Pin
  8. Application and Implementation
    1. 8.1 Application Information
    2. 8.2 Typical Applications
      1. 8.2.1 12-V to 24-V Nonsynchronous Boost Regulator
        1. 8.2.1.1 Design Requirements
        2. 8.2.1.2 Detailed Design Procedure
          1. 8.2.1.2.1  Custom Design with WEBENCH Tools
          2. 8.2.1.2.2  Duty Cycle Estimation
          3. 8.2.1.2.3  Inductor Selection
          4. 8.2.1.2.4  Rectifier Diode Selection
          5. 8.2.1.2.5  Output Capacitor Selection
          6. 8.2.1.2.6  Input Capacitor Selection
          7. 8.2.1.2.7  Current Sense and Current Limit
          8. 8.2.1.2.8  Current Sense Filter
          9. 8.2.1.2.9  Switching MOSFET Selection
          10. 8.2.1.2.10 Feedback Divider Resistors
          11. 8.2.1.2.11 Error Amplifier Compensation
          12. 8.2.1.2.12 RC Oscillator
          13. 8.2.1.2.13 Soft-Start Capacitor
          14. 8.2.1.2.14 Regulator Bypass
          15. 8.2.1.2.15 Bill of Materials
        3. 8.2.1.3 Application Curves
      2. 8.2.2 12-V Input, 700-mA LED Driver, Up to 35-V LED String
        1. 8.2.2.1 Design Requirements
        2. 8.2.2.2 Detailed Design Procedure
  9. Power Supply Recommendations
  10. 10Layout
    1. 10.1 Layout Guidelines
    2. 10.2 Layout Example
  11. 11Device and Documentation Support
    1. 11.1 Device Support
      1. 11.1.1 Third-Party Products Disclaimer
      2.      65
      3. 11.1.2 Related Devices
      4. 11.1.3 Development Support
        1. 11.1.3.1 Custom Design with WEBENCH Tools
    2. 11.2 Documentation Support
      1. 11.2.1 Related Documentation
    3. 11.3 Related Links
    4. 11.4 Receiving Notification of Documentation Updates
    5. 11.5 Support Resources
    6. 11.6 Trademarks
    7. 11.7 Electrostatic Discharge Caution
    8. 11.8 Glossary
  12. 12Mechanical, Packaging, and Orderable Information
    1.     78

Package Options

Refer to the PDF data sheet for device specific package drawings

Mechanical Data (Package|Pins)
  • DRC|10
  • DGQ|10
Thermal pad, mechanical data (Package|Pins)
Orderable Information

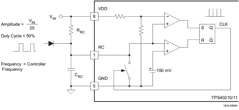
Synchronizing the Oscillator

The TPS40210 and TPS40211 can be synchronized to an external clock source. Figure 7-4 shows the functional diagram of the oscillator. When synchronizing the oscillator to an external clock, the RC pin must be pulled below 150 mV for 20 ns or more. The external clock frequency must be higher than the free running frequency of the converter as well. When synchronizing the controller, if the RC pin is held low for an excessive amount of time, erratic operation can occur. The maximum amount of time that the RC pin should be held low is 50% of a nominal output pulse, or 10% of the period of the synchronization frequency. If the external clock signal cannot operate with a low enough duty cycle to limit the amount of time the RC pin is held low, a resistor and capacitor can be added at the gate of the synchronization MOSFET. The capacitor should be added in series with the gate of the MOSFET to AC couple the rising edge of the synchronization signal. The resistor should be added from the gate of the MOSFET to ground to turn off the MOSFET. Typical values for the resistor and capacitor are 220 pF and 1 kΩ.

Under circumstances where the duty cycle is less than 50%, a Schottky diode connected from the RC pin to an external clock can be used to synchronize the oscillator. The cathode of the diode is connected to the RC pin. The trip point of the oscillator is set by an internal voltage divider to be 1/20 of the input voltage. The clock signal must have an amplitude higher than this trip point. When the clock goes low, it allows the reset current to restart the RC ramp, synchronizing the oscillator to the external clock. This provides a simple, single-component method for clock synchronization.

GUID-7CC9105A-65CF-4AE6-A5AC-6601EB4CDE98-low.gifFigure 7-4 Oscillator Functional Diagram
GUID-A34C810C-7E94-44A6-8087-F899DDA15B43-low.gifFigure 7-5 Diode Connected Synchronization