SLUS545F November   2002  – November 2023 UCC27423 , UCC27424 , UCC27425

PRODUCTION DATA  

  1.   1
  2. Features
  3. Applications
  4. Description
  5. Device Comparison Table
  6. Pin Configuration and Functions
  7. Specifications
    1. 6.1 Absolute Maximum Ratings
    2. 6.2 ESD Ratings
    3. 6.3 Recommended Operating Conditions
    4. 6.4 Thermal Information
    5. 6.5 Electrical Characteristics
    6. 6.6 Dissipation Ratings
    7. 6.7 Typical Characteristics
  8. Detailed Description
    1. 7.1 Overview
    2. 7.2 Functional Block Diagram
    3. 7.3 Feature Description
      1. 7.3.1 Enable
      2. 7.3.2 Input Stage
      3. 7.3.3 Output Stage
    4. 7.4 Device Functional Modes
  9. Application and Implementation
    1. 8.1 Application Information
    2. 8.2 Typical Application
      1. 8.2.1 Design Requirements
      2. 8.2.2 Detailed Design Procedure
        1. 8.2.2.1 Source and Sink Capabilities During Miller Plateau
        2. 8.2.2.2 Parallel Outputs
        3. 8.2.2.3 VDD
        4. 8.2.2.4 Drive Current and Power Requirements
      3. 8.2.3 Application Curves
  10. Power Supply Recommendations
  11. 10Layout
    1. 10.1 Layout Guidelines
    2. 10.2 Layout Example
    3. 10.3 Thermal Considerations
  12. 11Device and Documentation Support
    1. 11.1 Device Support
      1. 11.1.1 Third-Party Products Disclaimer
    2. 11.2 Documentation Support
      1. 11.2.1 Related Documentation
    3. 11.3 Receiving Notification of Documentation Updates
    4. 11.4 Support Resources
    5. 11.5 Trademarks
    6. 11.6 Electrostatic Discharge Caution
    7. 11.7 Glossary
  13. 12Revision History
  14. 13Mechanical, Packaging, and Orderable Information

Package Options

Refer to the PDF data sheet for device specific package drawings

Mechanical Data (Package|Pins)
  • D|8
  • P|8
  • DGN|8
Thermal pad, mechanical data (Package|Pins)
Orderable Information

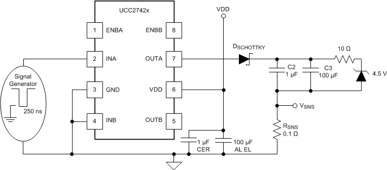
Source and Sink Capabilities During Miller Plateau

Large power MOSFETs present a large load to the control circuitry. Proper drive is required for efficient, reliable operation. The UCC2742x drivers have been optimized to provide maximum drive to a power MOSFET during the Miller plateau region of the switching transition. This interval occurs while the drain voltage is swinging between the voltage levels dictated by the power topology, requiring the charging and discharging of the drain-gate capacitance with current supplied or removed by the driver device.

Two circuits are used to test the current capabilities of the UCC2742x driver. In each case external circuitry is added to clamp the output near 5 V while the IC is sinking or sourcing current. An input pulse of 250 ns is applied at a frequency of 1 kHz in the proper polarity for the respective test. In each test there is a transient period where the current peaked up and then settled down to a steady-state value. The noted current measurements are made at a time of 200 ns after the input pulse is applied, after the initial transient.

The circuit in Figure 8-2 is used to verify the current sink capability when the output of the driver is clamped around 5V, a typical value of gate-source voltage during the Miller plateau region. The UCC2742x is found to sink 4.5 A at VDD = 15 V and 4.28 A at VDD = 12 V.

GUID-50985D12-3ECB-49C7-9627-FE4FB310C375-low.gifFigure 8-2 Current Sink Capability Test

The circuit show in Figure 8-3 is used to test the current source capability with the output clamped around 5 V with a string of Zener diodes. The UCC2742x is found to source 4.8 A at VDD = 15 V and 3.7 A at VDD = 12 V.

GUID-B7C5FF45-7244-42EF-9303-386071955067-low.gifFigure 8-3 Current Source Capability Test