JAJSG82A November   2015  – September 2018

PRODUCTION DATA.  

  1. 特長
  2. アプリケーション
  3. 概要
    1.     Device Images
      1.      概略回路図
  4. 改訂履歴
  5. Pin Configuration and Functions
    1.     Pin Functions
  6. Specifications
    1. 6.1 Absolute Maximum Ratings
    2. 6.2 ESD Ratings
    3. 6.3 Recommended Operating Conditions
    4. 6.4 Thermal Information
    5. 6.5 Electrical Characteristics
    6. 6.6 Timing Requirements
    7. 6.7 Typical Characteristics
  7. Detailed Description
    1. 7.1 Overview
    2. 7.2 Functional Block Diagram
    3. 7.3 Feature Description
      1. 7.3.1 Charge Pump Control
      2. 7.3.2 Pin Enable Controls
        1. 7.3.2.1 External Control of CHG and DSG Output Drivers
        2. 7.3.2.2 External Control of PCHG Output Driver
        3. 7.3.2.3 Pack Monitor Enable
    4. 7.4 Device Functional Modes
  8. Application and Implementation
    1. 8.1 Application Information
      1. 8.1.1 Recommended System Implementation
        1. 8.1.1.1 The bq76200 is a Slave Device
        2. 8.1.1.2 Flexible Control via AFE or via MCU
        3. 8.1.1.3 Scalable VDDCP Capacitor to Support Multiple FETs in Parallel
        4. 8.1.1.4 Pre-Charge and Pre-Discharge Support
        5. 8.1.1.5 Optional External Gate Resistor
        6. 8.1.1.6 Separate Charge and Discharge paths
    2. 8.2 Typical Applications
      1. 8.2.1 Design Requirements
      2. 8.2.2 Detailed Design Procedure
      3. 8.2.3 Application Curves
  9. Power Supply Recommendations
  10. 10Layout
    1. 10.1 Layout Guidelines
    2. 10.2 Layout Example
  11. 11デバイスおよびドキュメントのサポート
    1. 11.1 ドキュメントのサポート
      1. 11.1.1 関連資料
    2. 11.2 コミュニティ・リソース
    3. 11.3 商標
    4. 11.4 静電気放電に関する注意事項
    5. 11.5 Glossary
  12. 12メカニカル、パッケージ、および注文情報

パッケージ・オプション

メカニカル・データ(パッケージ|ピン)
サーマルパッド・メカニカル・データ
発注情報

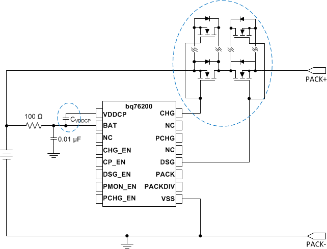
Scalable VDDCP Capacitor to Support Multiple FETs in Parallel

The bq76200 requires a minimum 470-nF capacitor to be connected between the VDDCP pin and BAT pin in order to turn on the integrated charge pump. The Electrical Characteristics Specification of this document specified the device performance based on 10 nF loading with 470-nF VDDCP capacitor. The loading capacitance varies with FET choices, number of FETs in use, and in parallel and simultaneous switching versus sequential switching of CHG and DSG FET.

The more FETs that are in parallel, the higher the loading capacitance. Similarly, simultaneously switching of the CHG and DSG FET loads down the charge pump more than sequentially switching both FETs. Eventually, the loading capacitance can exceed the supported range of a 470-nF VDDCP capacitor. A > 470-nF VDDCP capacitor can be used to support higher-loading capacitance.

bq76200 Apps1.gifFigure 8. Scale CVDDCP to Support Multiple FETs in Parallel (Partial Schematic Shown)

Based on test results, 470-nF VDDCP capacitor can support up to approximately 30-nF loading capacitance. Using a 470-nF/20-nF ratio (to include some design margin), a 2.1-µF VCCDP capacitor can support up to ~90 nF loading capacitance. Note that a larger VDDCP capacitor increases the charge pump start up time; a higher loading capacitance increases the FET on and off time. System designers should test across the operation range to ensure the design margin and system performance. Refer to the bq76200 Application note for more test results.

Also notice that any damage or disconnection of the VDDCP capacitor during operation can leave a residual voltage on the FET driver output if the inputs are enabled. This can result in putting the external FETs in a high-Rdson state and cause FET damage.