JAJSG82A November   2015  – September 2018

PRODUCTION DATA.  

  1. 特長
  2. アプリケーション
  3. 概要
    1.     Device Images
      1.      概略回路図
  4. 改訂履歴
  5. Pin Configuration and Functions
    1.     Pin Functions
  6. Specifications
    1. 6.1 Absolute Maximum Ratings
    2. 6.2 ESD Ratings
    3. 6.3 Recommended Operating Conditions
    4. 6.4 Thermal Information
    5. 6.5 Electrical Characteristics
    6. 6.6 Timing Requirements
    7. 6.7 Typical Characteristics
  7. Detailed Description
    1. 7.1 Overview
    2. 7.2 Functional Block Diagram
    3. 7.3 Feature Description
      1. 7.3.1 Charge Pump Control
      2. 7.3.2 Pin Enable Controls
        1. 7.3.2.1 External Control of CHG and DSG Output Drivers
        2. 7.3.2.2 External Control of PCHG Output Driver
        3. 7.3.2.3 Pack Monitor Enable
    4. 7.4 Device Functional Modes
  8. Application and Implementation
    1. 8.1 Application Information
      1. 8.1.1 Recommended System Implementation
        1. 8.1.1.1 The bq76200 is a Slave Device
        2. 8.1.1.2 Flexible Control via AFE or via MCU
        3. 8.1.1.3 Scalable VDDCP Capacitor to Support Multiple FETs in Parallel
        4. 8.1.1.4 Pre-Charge and Pre-Discharge Support
        5. 8.1.1.5 Optional External Gate Resistor
        6. 8.1.1.6 Separate Charge and Discharge paths
    2. 8.2 Typical Applications
      1. 8.2.1 Design Requirements
      2. 8.2.2 Detailed Design Procedure
      3. 8.2.3 Application Curves
  9. Power Supply Recommendations
  10. 10Layout
    1. 10.1 Layout Guidelines
    2. 10.2 Layout Example
  11. 11デバイスおよびドキュメントのサポート
    1. 11.1 ドキュメントのサポート
      1. 11.1.1 関連資料
    2. 11.2 コミュニティ・リソース
    3. 11.3 商標
    4. 11.4 静電気放電に関する注意事項
    5. 11.5 Glossary
  12. 12メカニカル、パッケージ、および注文情報

パッケージ・オプション

メカニカル・データ(パッケージ|ピン)
サーマルパッド・メカニカル・データ
発注情報

Pre-Charge and Pre-Discharge Support

For a deeply depleted battery pack, a much lower charging current, for example, a C/10 rate, is usually used to pre-charge the battery cells. This allows the passivating layer of the cell to be recovered slowly (the passivating layer might be dissolved in the deep discharge state).

The bq76200 has a PCHG output to drive an external P-channel FET to support battery pre-charge. In this scenario, the external P-channel FET is placed in parallel with the CHG FET and a power resistor can be connected in series of the P-channel FET to limit the charging current during the pre-charge state. The MCU can be used to control the PCHG_EN pin to determine the entry and exit of the pre-charge mode.

bq76200 Apps4.gifFigure 9. P-Channel FET in Parallel With CHG FET for Pre-Charging (Partial Schematic Shown)

Alternatively, the CHG pin can also be used to pre-charge a battery pack given if the charging current is controlled by the system (i.e. does not require external component to limit the charging current such as a smart charger) and the battery stack voltage is higher than minimum operation voltage of the bq76200 (i.e. the charge pump can start to turn on the CHG FET). PCHG should leave floating if it is not used in the application.

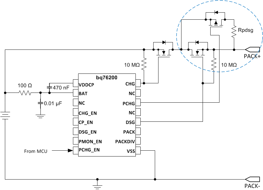
The PCHG output can be used to pre-discharge a high-capacitive system. For example, a load removal can be one of the recovery requirements after a discharge related fault has been detected. In a high-capacitive system, the residual voltage at the system side can take a significant time to bleed off. This results in an additional delay in fault recovery. The PCHG output can be used to control an external P-channel FET placed in parallel with the DSG FET to pre-discharge the residual voltage in order to speed up the fault recovery process.

bq76200 Apps2.gifFigure 10. P-Channel FET in Parallel with DSG FET for Pre-Discharging (Partial Schematic Shown)