SLVSC81C September   2013  – February 2016 TPS560200

PRODUCTION DATA.  

  1. Features
  2. Applications
  3. Description
  4. Revision History
  5. Pin Configuration and Functions
  6. Specifications
    1. 6.1 Absolute Maximum Ratings
    2. 6.2 ESD Ratings
    3. 6.3 Recommended Operating Conditions
    4. 6.4 Thermal Information
    5. 6.5 Electrical Characteristics
    6. 6.6 Typical Characteristics
  7. Detailed Description
    1. 7.1 Overview
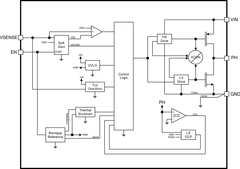
    2. 7.2 Functional Block Diagram
    3. 7.3 Feature Description
      1. 7.3.1 PWM Operation
      2. 7.3.2 PWM Frequency and Adaptive On-Time Control
      3. 7.3.3 Advanced Auto-Skip Eco-Mode Control
      4. 7.3.4 Soft-Start and Prebiased Soft-Start
      5. 7.3.5 Current Protection
      6. 7.3.6 Thermal Shutdown
    4. 7.4 Device Functional Modes
      1. 7.4.1 Normal Operation
      2. 7.4.2 Eco-Mode Operation
      3. 7.4.3 Standby Operation
  8. Application and Implementation
    1. 8.1 Application Information
    2. 8.2 Typical Application
      1. 8.2.1 Design Requirements
      2. 8.2.2 Detailed Design Procedure
        1. 8.2.2.1 Output Voltage Resistors Selection
        2. 8.2.2.2 Output Filter Selection
        3. 8.2.2.3 Input Capacitor Selection
      3. 8.2.3 Application Curves
  9. Power Supply Recommendations
  10. 10Layout
    1. 10.1 Layout Guidelines
    2. 10.2 Layout Example
  11. 11Device and Documentation Support
    1. 11.1 Device Support
      1. 11.1.1 Third-Party Products Disclaimer
    2. 11.2 Trademarks
    3. 11.3 Electrostatic Discharge Caution
    4. 11.4 Glossary
  12. 12Mechanical, Packaging, and Orderable Information

パッケージ・オプション

メカニカル・データ(パッケージ|ピン)
サーマルパッド・メカニカル・データ
発注情報

7 Detailed Description

7.1 Overview

The TPS560200 is a 500-mA synchronous step-down (buck) converter with two integrated N-channel MOSFETs. It operates using D-CAP2 mode control. The fast transient response of D-CAP2 control reduces the output capacitance required to meet a specific level of performance. Proprietary internal circuitry allows the use of low-ESR output capacitors including ceramic and special polymer types.

7.2 Functional Block Diagram

TPS560200 fbd_SLVSC81.gif

7.3 Feature Description

7.3.1 PWM Operation

The main control loop of the TPS560200 is an adaptive on-time pulse width modulation (PWM) controller that supports a proprietary D-CAP2 mode control. D-CAP2 mode control combines constant on-time control with an internal compensation circuit for pseudo-fixed frequency and low external component count configuration with both low-ESR and ceramic output capacitors. It is stable even with virtually no ripple at the output.

At the beginning of each cycle, the high-side MOSFET is turned on. This MOSFET is turned off after internal one-shot timer expires. This one shot is set by the converter input voltage, VIN, and the output voltage, VOUT, to maintain a pseudo-fixed frequency over the input voltage range, hence it is called adaptive on-time control. The one-shot timer is reset and the high-side MOSFET is turned on again when the feedback voltage falls below the reference voltage. An internal ramp is added to reference voltage to simulate output ripple, eliminating the need for ESR induced output ripple from D-CAP2 mode control.

7.3.2 PWM Frequency and Adaptive On-Time Control

TPS560200 uses an adaptive on-time control scheme and does not have a dedicated on board oscillator. The TPS560200 runs with a pseudo-constant frequency of 600 kHz by using the input voltage and output voltage to set the on-time, one-shot timer. The on-time is inversely proportional to the input voltage and proportional to the output voltage; therefore, when the duty ratio is VOUT/VIN, the frequency is constant.

7.3.3 Advanced Auto-Skip Eco-Mode Control

The TPS560200 is designed with advanced auto-skip Eco-Mode to increase higher light-load efficiency. As the output current decreases from heavy-load condition, the inductor current is also reduced. If the output current is reduced enough, the inductor current ripple valley reaches the zero level, which is the boundary between continuous conduction and discontinuous conduction modes. The rectifying low-side MOSFET is turned off when its zero inductor current is detected. As the load current further decreases the converter run into discontinuous conduction mode. The on-time is kept approximately the same as is in continuous conduction mode. The off-time increases as it takes more time to discharge the output capacitor to the level of the reference voltage with smaller load current. The transition point to the light load operation IOUT(LL) current can be calculated in Equation 1.

Equation 1. TPS560200 eq_iout_slvsc81.gif

7.3.4 Soft-Start and Prebiased Soft-Start

The TPS560200 has an internal 2-ms soft-start. When the EN pin becomes high, internal soft-start function begins ramping up the reference voltage to the PWM comparator.

The TPS560200 contains a unique circuit to prevent current from being pulled from the output during start-up if the output is prebiased. When the soft-start commands a voltage higher than the prebias level (internal soft-start becomes greater than feedback voltage VVSENSE), the controller slowly activates synchronous rectification by starting the first low-side FET gate driver pulses with a narrow on-time. It then increments that on-time on a cycle-by-cycle basis until it coincides with the time dictated by (1-D), where D is the duty cycle of the converter. This scheme prevents the initial sinking of the prebias output, and ensure that the out voltage (VOUT) starts and ramps up smoothly into regulation and the control loop is given time to transition from prebiased start-up to normal mode operation.

7.3.5 Current Protection

The output overcurrent protection (OCP) is implemented using a cycle-by-cycle valley detect control circuit. The switch current is monitored by measuring the low-side FET switch voltage between the PH pin and GND. This voltage is proportional to the switch current. To improve accuracy, the voltage sensing is temperature compensated.

During the on-time of the high-side FET switch, the switch current increases at a linear rate determined by VIN, VOUT, the on-time and the output inductor value. During the on time of the low-side FET switch, this current decreases linearly. The average value of the switch current is the load current Iout. The TPS560200 constantly monitors the low-side FET switch voltage, which is proportional to the switch current, during the low-side on-time. If the measured voltage is above the voltage proportional to the current limit, an internal counter is incremented per each switching cycle and the converter maintains the low-side switch on until the measured voltage is below the voltage corresponding to the current limit at which time the switching cycle is terminated and a new switching cycle begins. In subsequent switching cycles, the on-time is set to a fixed value and the current is monitored in the same manner.

There are some important considerations for this type of overcurrent protection. The peak current is the average load current plus one half of the peak-to-peak inductor current. The valley current is the average load current minus one half of the peak-to-peak inductor current. Because the valley current is used to detect the overcurrent threshold, the load current is higher than the overcurrent threshold. Also, when the current is being limited, the output voltage tends to fall as the demanded load current may be higher than the current available from the converter. This protection is nonlatching. When the VSENSE voltage becomes lower than 63% of the target voltage, the UVP comparator detects it. After 7 µs detecting the UVP voltage, device shuts down and re-starts after hiccup time.

When the overcurrent condition is removed, the output voltage returns to the regulated value.

7.3.6 Thermal Shutdown

TPS560200 monitors the temperature of itself. If the temperature exceeds the threshold value (typically 170°C), the device is shut off. This is nonlatch protection.

7.4 Device Functional Modes

7.4.1 Normal Operation

When the input voltage is above the UVLO threshold and the EN voltage is above the enable threshold, the TPS560200 can operate in its normal switching modes. Normal continuous conduction mode (CCM) occurs when the minimum switch current is above 0 A. In CCM, the TPS560200 operates at a quasi-fixed frequency of 600 kHz.

7.4.2 Eco-Mode Operation

When the TPS560200 is in the normal CCM operating mode and the switch current falls to 0 A, the TPS560200 begins operating in pulse-skipping Eco-Mode. Each switching cycle is followed by a period of energy-saving sleep time. The sleep time ends when the VFB voltage falls below the Eco-Mode threshold voltage. As the output current decreases the perceived time between switching pulses increases.

7.4.3 Standby Operation

When the TPS560200 is operating in either normal CCM or Eco-Mode, it may be placed in standby by asserting the EN pin low.