JAJSF89C March   2013  – December 2019 TPS84A20

PRODUCTION DATA.  

  1. 特長
  2. アプリケーション
  3. 概要
    1.     Device Images
      1.      アプリケーション概略図
  4. 改訂履歴
  5. 概要(続き)
  6. Ordering Information
  7. Specifications
    1. 7.1 Absolute Maximum Ratings
    2. 7.2 Recommended Operating Conditions
    3. 7.3 Package Specifications
    4. 7.4 Electrical Characteristics
    5. 7.5 Thermal Information
  8. Device Information
    1. 8.1      Functional Block Diagram
    2. Table 1. Pin Descriptions
  9. Typical Characteristics (PVIN = VIN = 12 V)
  10. 10Typical Characteristics (PVIN = VIN = 5 V)
  11. 11Typical Characteristics (PVIN = 3.3 V, VIN = 5 V)
  12. 12Application Information
    1. 12.1  Adjusting the Output Voltage
    2. 12.2  Capacitor Recommendations for the TPS84A20 Power Supply
      1. 12.2.1 Capacitor Technologies
        1. 12.2.1.1 Electrolytic, Polymer-Electrolytic Capacitors
        2. 12.2.1.2 Ceramic Capacitors
        3. 12.2.1.3 Tantalum, Polymer-Tantalum Capacitors
      2. 12.2.2 Input Capacitor
      3. 12.2.3 Output Capacitor
    3. 12.3  Transient Response
    4. 12.4  Transient Waveforms
    5. 12.5  Application Schematics
    6. 12.6  VIN and PVIN Input Voltage
    7. 12.7  3.3 V PVIN Operation
    8. 12.8  Power Good (PWRGD)
    9. 12.9  Light Load Efficiency (LLE)
    10. 12.10 SYNC_OUT
    11. 12.11 Parallel Operation
    12. 12.12 Power-Up Characteristics
    13. 12.13 Pre-Biased Start-Up
    14. 12.14 Remote Sense
    15. 12.15 Thermal Shutdown
    16. 12.16 Output On/Off Inhibit (INH)
    17. 12.17 Slow Start (SS/TR)
    18. 12.18 Overcurrent Protection
    19. 12.19 Synchronization (CLK)
    20. 12.20 Sequencing (SS/TR)
    21. 12.21 Programmable Undervoltage Lockout (UVLO)
    22. 12.22 Layout Considerations
    23. 12.23 EMI
  13. 13デバイスおよびドキュメントのサポート
    1. 13.1 ドキュメントの更新通知を受け取る方法
    2. 13.2 サポート・リソース
    3. 13.3 商標
    4. 13.4 静電気放電に関する注意事項
    5. 13.5 Glossary
  14. 14メカニカル、パッケージ、および注文情報
    1. 14.1 Tape and Reel Information

パッケージ・オプション

デバイスごとのパッケージ図は、PDF版データシートをご参照ください。

メカニカル・データ(パッケージ|ピン)
  • RVQ|42
サーマルパッド・メカニカル・データ
発注情報

Application Schematics

TPS84A20 A20_AppSchematic1.gifFigure 23. Typical Schematic
PVIN = VIN = 4.5 V to 17 V, VOUT = 1.2 V
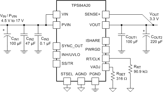
TPS84A20 A20_AppSchematic2.gifFigure 24. Typical Schematic
PVIN = VIN = 4.5 V to 17 V, VOUT = 3.3 V
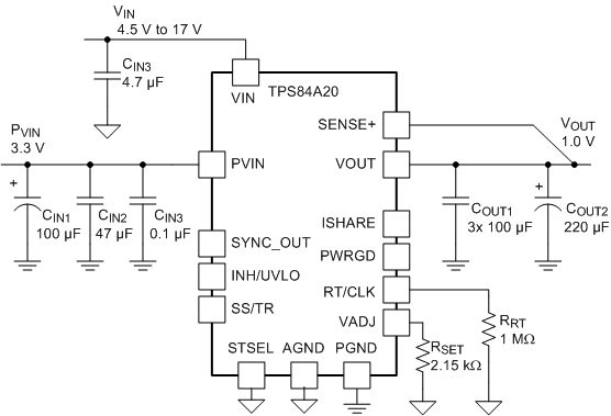
TPS84A20 A20_AppSchematic3.gifFigure 25. Typical Schematic
PVIN = 3.3 V, VIN = 4.5 V to 17 V, VOUT = 1.0 V