JAJSBW2H November   2011  – June 2024 UCC27523 , UCC27525 , UCC27526

PRODUCTION DATA  

  1.   1
  2. 特長
  3. アプリケーション
  4. 概要
  5. 概要 (続き)
  6. Pin Configuration and Functions
  7. Specifications
    1. 6.1 Absolute Maximum Ratings
    2. 6.2 ESD Ratings
    3. 6.3 Recommended Operating Conditions
    4. 6.4 Thermal Information
    5. 6.5 Electrical Characteristics
    6. 6.6 Switching Characteristics
    7. 6.7 Typical Characteristics
  8. Detailed Description
    1. 7.1 Overview
    2. 7.2 Functional Block Diagrams
    3. 7.3 Feature Description
      1. 7.3.1 VDD and Undervoltage Lockout
      2. 7.3.2 Operating Supply Current
      3. 7.3.3 Input Stage
      4. 7.3.4 Enable Function
      5. 7.3.5 Output Stage
      6. 7.3.6 Low Propagation Delays and Tightly Matched Outputs
    4. 7.4 Device Functional Modes
  9. Application and Implementation
    1. 8.1 Application Information
    2. 8.2 Typical Application
      1. 8.2.1 Design Requirements
      2. 8.2.2 Detailed Design Procedure
        1. 8.2.2.1 Input-to-Output Logic
        2. 8.2.2.2 Enable and Disable Function
        3. 8.2.2.3 VDD Bias Supply Voltage
        4. 8.2.2.4 Propagation Delay
        5. 8.2.2.5 Drive Current and Power Dissipation
      3. 8.2.3 Application Curves
  10. Power Supply Recommendations
  11. 10Layout
    1. 10.1 Layout Guidelines
    2. 10.2 Layout Example
    3. 10.3 Thermal Considerations
  12. 11Device and Documentation Support
    1. 11.1 Device Support
      1. 11.1.1 サード・パーティ製品に関する免責事項
    2. 11.2 ドキュメントの更新通知を受け取る方法
    3. 11.3 サポート・リソース
    4. 11.4 Trademarks
    5. 11.5 静電気放電に関する注意事項
    6. 11.6 用語集
  13. 12Revision History
  14. 13Mechanical, Packaging, and Orderable Information

パッケージ・オプション

メカニカル・データ(パッケージ|ピン)
サーマルパッド・メカニカル・データ
発注情報

Low Propagation Delays and Tightly Matched Outputs

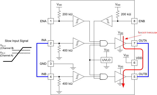
The UCC2752x driver devices feature a best in class, 13-ns (typical) propagation delay between input and output which goes to offer the lowest level of pulse-transmission distortion available in the industry for high frequency switching applications. For example in synchronous rectifier applications, the SR MOSFETs are driven with very low distortion when one driver device is used to drive both the SR MOSFETs. Further, the driver devices also feature an extremely accurate, 1-ns (typ) matched internal-propagation delays between the two channels which is beneficial for applications requiring dual gate drives with critical timing. For example in a PFC application, a pair of paralleled MOSFETs may be driven independently using each output channel, which the inputs of both channels are driven by a common control signal from the PFC controller device. In this case the 1ns delay matching ensures that the paralleled MOSFETs are driven in a simultaneous fashion with the minimum of turnon delay difference. Yet another benefit of the tight matching between the two channels is that the two channels are connected together to effectively increase current drive capability, for example A and B channels may be combined into one driver by connecting the INA and INB inputs together and the OUTA and OUTB outputs together. Then, one signal controls the paralleled combination.

Caution must be exercised when directly connecting OUTA and OUTB pins together because there is the possibility that any delay between the two channels during turnon or turnoff may result in shoot-through current conduction as shown in Figure 7-7. While the two channels are inherently very well matched (4-ns Max propagation delay), note that there may be differences in the input threshold voltage level between the two channels which causes the delay between the two outputs especially when slow dV/dt input signals are employed. TI recommends the following guidelines whenever the two driver channels are paralleled using direct connections between OUTA and OUTB along with INA and INB:

  • Use very fast dV/dt input signals (20 V/µs or greater) on INA and INB pins to minimize impact of differences in input thresholds causing delays between the channels.
  • INA and INB connections must be made as close to the device pins as possible.

Wherever possible, a safe practice would be to add an option in the design to have gate resistors in series with OUTA and OUTB. This allows the option to use 0-Ω resistors for paralleling outputs directly or to add appropriate series resistances to limit shoot-through current, should it become necessary.

UCC27523 UCC27525 UCC27526 Slow Input Signal May Cause Shoot-Through Between Channels During Paralleling  (Recommended dV/dT is 20 V/Μs or Higher)Figure 7-7 Slow Input Signal May Cause Shoot-Through Between Channels During Paralleling (Recommended dV/dT is 20 V/Μs or Higher)
UCC27523 UCC27525 UCC27526 Turnon Propagation Delay  (CL = 1.8 nF, VDD = 12 V)Figure 7-8 Turnon Propagation Delay (CL = 1.8 nF, VDD = 12 V)
UCC27523 UCC27525 UCC27526 Turnoff Propagation Delay  (CL = 1.8 nF, VDD = 12 V)Figure 7-10 Turnoff Propagation Delay (CL = 1.8 nF, VDD = 12 V)
UCC27523 UCC27525 UCC27526 Turnon Rise Time  (CL = 1.8 nF, VDD = 12 V)Figure 7-9 Turnon Rise Time (CL = 1.8 nF, VDD = 12 V)
UCC27523 UCC27525 UCC27526 Turnoff Fall Time  (CL = 1.8 nF, VDD = 12 V)Figure 7-11 Turnoff Fall Time (CL = 1.8 nF, VDD = 12 V)