JAJY121B September 2021 – April 2023 BQ25125 , LM5123-Q1 , LMR43610 , LMR43610-Q1 , LMR43620 , LMR43620-Q1 , TPS22916 , TPS3840 , TPS62840 , TPS63900 , TPS7A02
ナノパワー レギュレータ内で面積が非常に大きいブロックの 1 つとして、電流リファレンスを挙げることができます。この回路は、1~10nA のバイアス レッグを生成する役割を果たします。電流リファレンス ブロック内にある電流バイアス生成領域では、複数の抵抗素子が支配的になっています。値の小さい抵抗の両端間に小さいバイアス電圧を印加すると、抵抗値が減少する結果になります。リファレンス バイアス電流を形成するときに、1 つの手法を使用して、∆Vgst/R または ∆Vbe/R の回路を生成することができます。
図 15 に、温度係数がほぼ 0 であるバイアス電流を生成するための優れた実装方法を示します。この場合、R1 と Rbias の各抵抗の間で小さい電圧バイアスを使用し、温度係数がそれぞれ正と負であるバイアス電流を作り出します。

これらの手法を使用して、より面積の小さい受動領域を実現し、実質的にダイ面積を縮小することができます。すでに説明した、静止電流 (IQ) x 最小パッケージの面積という FOM (性能指標) は、このような手法の面積効率を比較する最善の方法です。TPS7A02 デバイスは、2019 年に 1mm × 1mm の DQN (dual-flat-no-leads) パッケージで発売され、2021 年にその WCSP (Wafer Chip-Scale Package) のバリアントが発売されました。この LDO は、IQ x パッケージ面積効率の FOM に関して業界で最も小さい値の 1 つ (10nA-mm2 未満) を実現しています。 図 16 に、標準的な 0402 コンデンサと、TPS7A02 の供給に使用されている DQN と WCSP の各パッケージを横に並べて対比します。
図 16 DQN パッケージ (TPS7A02)、0402 コンデンサ、WCSP パッケージのサイズの対照比較。電源電圧スーパーバイザに対して類似の面積縮小手法を適用する場合、主な課題は、10V を上回る電圧を検知しながら、0.5μA 未満という静止電流 (IQ) の水準をどのようにして維持するかです。監視対象電圧に対して静電容量式センシングを実施して、サンプル / ホールド手法を組み合わせると、ダイ面積を縮小し、応答時間を改善することができます。高い入力電圧に対応する TPS3840 ナノパワー スーパーバイザの静止電流 (IQ) は 350nA 未満であり、最短 15μs のリセット伝搬遅延を達成すると同時に、10V レールを直接監視することができます。
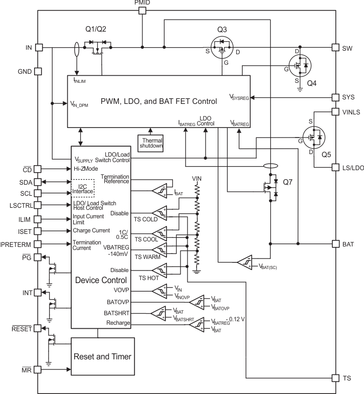
図 17 ナノアンペア チャージャ システムに関するシステム レベルの図。ボード面積を節減するための非常に魅力的な方法の 1 つは、より多くの機能を単一のダイに統合することです。この統合により、スーパーバイザ、リファレンス システム、LDO、バッテリ チャージャ、DC/DC コンバータのような複数のブロックが共通のビルディング ブロックを共有すると同時に、全体としての静止電流 (IQ) を低減することができます。 図 17 に、バッテリ充電管理 IC である BQ25125 の能力を示します。この IC は複数の低静止電流 (IQ) 機能を統合し、フレキシブルな方法で制御します。I2C を使用して、パワー マネージメント システム全体を、ウェアラブル、メーター、車載センサなどの IoT アプリケーションに組み込むという主な利点を実現します。