SLYU058D May   2021  – February 2024 TMAG5173-Q1 , TMAG5273

 

  1.   1
  2.   Abstract
  3.   Trademarks
  4. 1Overview
    1. 1.1 Kit Contents
    2. 1.2 Related Documentation From Texas Instruments
  5. 2Hardware
    1. 2.1 Features
  6. 3Operation
    1. 3.1 Quick Start Setup
  7. 4EVM Operation
    1. 4.1 Setup
      1. 4.1.1 Driver Installation
      2. 4.1.2 Firmware
        1. 4.1.2.1 Updating Firmware on SCB
      3. 4.1.3 GUI Setup and Usage
        1. 4.1.3.1 Initial Setup
        2. 4.1.3.2 GUI Operation
    2. 4.2 Rotate and Push Demo
    3. 4.3 Joystick Demo
    4. 4.4 Direct EVM Serial Communication
  8. 5Circuitry
    1. 5.1 TMAG5x73 EVM Components
    2. 5.2 SCB LEDs
  9. 6Schematics, PCB Layout, and Bill of Materials
    1. 6.1 Schematics
    2. 6.2 PCB Layout
    3. 6.3 Bill of Materials
  10. 7Revision History

Schematics

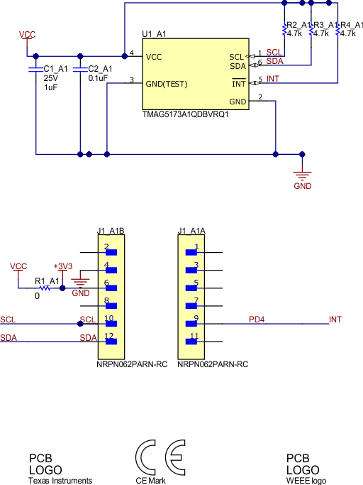
GUID-20210826-SS0I-SVBX-7CZL-HV90S0FBFGGD-low.svg Figure 6-1 TMAG5273A1 Part of EVM Schematic
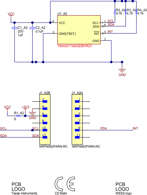
GUID-20210826-SS0I-K5WB-JZLZ-1BZLJ03M7FQ7-low.svg Figure 6-2 TMAG5273A2 Part of EVM Schematic
GUID-20210826-SS0I-ZXHR-X87Q-JB2FTFXH7KLB-low.svg Figure 6-3 TMAG5273EVM Hardware Schematic
GUID-20220801-SS0I-L9MJ-FDPJ-DXX4G23S44LX-low.gif Figure 6-4 TMAG5173A1 Part of EVM Schematic
GUID-20220801-SS0I-1K5B-RLPV-CMSW4DJK4RHB-low.gif Figure 6-5 TMAG5173A2 Part of EVM Schematic
GUID-20220801-SS0I-QQQZ-RQX9-KSGL0SXQ9BX4-low.gif Figure 6-6 TMAG5173EVM Hardware Schematic