KOKA004B january   2018  – july 2021 LF347 , LF353 , LM348 , MC1458 , TL022 , TL061 , TL062 , TL071 , TL072 , UA741

 

  1.   연산 증폭기 사양에 대한 이해
  2. 1머리말
    1. 1.1 증폭기의 기본 원리
    2. 1.2 이상적인 연산 증폭기 모델
  3. 2비반전 증폭기
    1. 2.1 폐쇄 루프 개념과 간소화
  4. 3반전 증폭기
    1. 3.1 폐쇄 루프 개념과 간소화
  5. 4연산 증폭기 회로 개략도
    1. 4.1 입력 스테이지
    2. 4.2 이차 스테이지
    3. 4.3 출력 스테이지
  6. 5연산 증폭기 사양
    1. 5.1  절대 최대 정격과 권장 동작 조건
    2. 5.2  입력 오프셋 전압
    3. 5.3  입력 전류
    4. 5.4  입력 공통 모드 전압 범위
    5. 5.5  차동 입력 전압 범위
    6. 5.6  최대 출력 전압 스윙
    7. 5.7  대신호 차동 전압 증폭
    8. 5.8  입력 기생 성분
      1. 5.8.1 입력 커패시턴스
      2. 5.8.2 입력 저항
    9. 5.9  출력 임피던스
    10. 5.10 공통 모드 제거비
    11. 5.11 전원 전압 제거비
    12. 5.12 전원 전류
    13. 5.13 단위 이득일 때 slew rate
    14. 5.14 등가 입력 잡음
    15. 5.15 총 고조파 왜곡 + 잡음
    16. 5.16 단위 이득 대역폭과 위상 마진
    17. 5.17 안정화 시간
  7. 6참고 문헌
  8. 7연산 증폭기 용어
  9. 8개정 내역

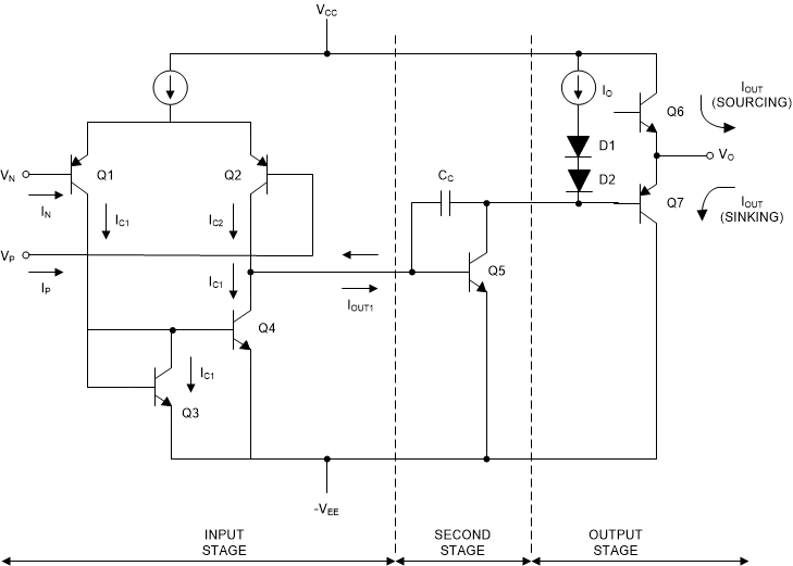
연산 증폭기 회로 개략도

실제 연산 증폭기는 이상적이지 않고 한계점들을 갖습니다. 그림 4-1의 연산 증폭기 회로 개략도를 사용해서 이러한 한계점들을 논의하겠습니다.

GUID-CA727B0A-97CB-4079-A64A-89F42D3E297C-low.gif그림 4-1 간소화된 연산 증폭기 회로 다이어그램

이 회로 개략도는 통상적인 연산 증폭기의 기본적인 세 부분을 포함합니다.

  • 입력 스테이지
  • 이차 스테이지
  • 출력 스테이지

입력 스테이지는 입력 차이 Vp - Vn을 증폭하고 이것을 싱글 엔디드 신호로 변환합니다. 이차 스테이지는 신호를 추가적으로 증폭하고 주파수 보상을 합니다. 출력 스테이지는 출력 구동 기능을 합니다.