SBOA434 December 2020 LME49724 , OPA1632 , OPA1637 , OPA202 , OPA2202 , OPA4202 , THP210 , TLV320ADC5140
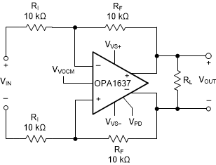
With reduced input bias current and input bias current noise, the OPA1637 with TI’s super-beta BJT input enables a circuit designer to use higher input resistor values than the prior generation of audio FDAs. This translates to power savings in the end application. An example circuit is shown in Figure 3-1.
Figure 3-1 Typical application circuit
for an OPA1637It might appear that the OPA1637 has higher noise than the prior audio FDAs, such as OPA1632. Table 3-1 provides a detailed comparison of the two devices.
| Parameter | OPA1637 | OPA1632 |
|---|---|---|
| Number of channels | 1 | 1 |
| Total supply voltage (Min) (+5 V = 5, +/-5 V = 10 ) | 3 | 5 |
| Total supply voltage (Max) (+5 V = 5, +/-5 V= 10) | 36 | 30 |
| GBW (Typ) (MHz) | 9.2 | 180 |
| Slew rate (Typ) (V/us) | 15 | 50 |
| Rail-to-rail | RRO | NO |
| Vos (offset voltage @ 25 C) (Max ) (mV) | 0.2 | 3 |
| Iq per channel (Typ) (mA) | 0.95 | 14 |
| Iq per GBW (Typ) (uA/MHz) | 103 | 78 |
| Vn at 1 kHz (Typ) (nV/rtHz) | 3.7 | 1.5 |
| Vn corner frequency (Typ) (Hz) | 5 | 500 |
| THD + N @ 1 kHz (Typ) (dB) | 120 | 133 |
| CMRR (Typ) (dB) | 140 | 90 |
| Input bias current (Max) (nA) | 2 | 200 |
| In at 1 kHz (Typ) (pA/rtHz) | 0.3 | 0.6 |
| In corner frequency (Typ) (Hz) | 10 | 1000 |
| Output current (Typ) (mA) | 31 | 85 |
| Operating temperature range (C) | -40 to 125 | -40 to 85 |
In the actual application circuit shown in Figure 3-1, it is evident that those parameters do not dominate the total noise. Figure 3-2 shows that in the case of higher input resistor values such as 10 kΩ, an OPA1637 has lower noise than an OPA1632 in the entire audible frequency range due to its lower current noise. Even with lower input resistor values, such as 1 kΩ, the difference in total noise is insignificant (less than 0.5 uV).
Figure 3-2 Total noise comparison with respect to the input resistor value for
FDAsThe OPA1637 and OPA1632 have similar input topology, a differential pair BJT (Equation 3). The broadband input referred voltage and the current noise are dominated by the collector current and the current gain (β) .


The OPA1637 achieves superior performance with the super-beta BJT. It reduces the supply current by 10x compared to the OPA1632. The OPA1637 has a much lower 1/f corner frequency than the OPA1632 and other audio FDAs. In conclusion, the OPA1637 is the one of the best suited FDAs for audio applications due to its low noise and power consumption.