SLVAE59A February   2019  – April 2022 DRV8242-Q1 , DRV8243-Q1 , DRV8244-Q1 , DRV8245-Q1 , DRV8343-Q1 , DRV8702-Q1 , DRV8702D-Q1 , DRV8703-Q1 , DRV8703D-Q1 , DRV8803 , DRV8804 , DRV8805 , DRV8806 , DRV8860 , DRV8873 , DRV8873-Q1 , DRV8874 , DRV8874-Q1 , DRV8876 , DRV8876-Q1 , DRV8935 , DRV8955

 

  1.   Trademarks
  2. 1Introduction
    1. 1.1 Types of Solenoids
  3. 2Solenoid Driving Typologies
    1. 2.1 Low-Side and High-Side Configuration
    2. 2.2 Half-Bridge and H-Bridge Driver Configurations
  4. 3Basics of Driving Solenoid Loads
    1. 3.1 Current Control
    2. 3.2 Fast Discharging Circuits
      1. 3.2.1 Freewheeling and Clamping
      2. 3.2.2 Passive Voltage Clamping
  5. 4DRV Motor Driver Features for Solenoid Driving
    1. 4.1 Current Sensing and Regulation Solutions
    2. 4.2 Independent Low-/High-Side Driving
    3. 4.3 Half-Bridge Driving
    4. 4.4 Integrated and Gate Driver H-Bridges
  6. 5Summary
  7. 6Revision History

Current Sensing and Regulation Solutions

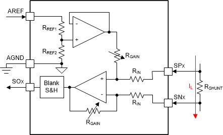
Most motor drivers from Texas Instruments support current sense. First, motor gate drivers, such as the DRV8714-Q1 multi-channel gate driver or DRV8343-Q1 three-phase gate driver, have integrated current shunt amplifiers which provide inline current sensing to continuously measure motor current, even during recirculation. Figure 4-1 shows a simplified version of the current shunt amplifier circuit as an example.

GUID-713838A6-8588-4A66-9034-811571A270B4-low.gif Figure 4-1 Amplifier Simplified Block Diagram

The integrated MOSFET motor drivers like the DRV8243-Q1 and DRV8873-Q1 have a current mirror architecture which sources a current on IPROPI pin that is proportional to load current. The current can be converted to voltage with an external resistor. This voltage can be used by a microcontroller.

Figure 4-2 shows a generic diagram of IPROPI implementation. It is important to note that both the DRV8243-Q1 and DRV8873-Q1 have high-side sensing, and that DRV8243-Q1 does not have pin for external voltage reference.

GUID-B7C98B8D-FADE-4EEE-9952-E47D2EBAD287-low.gif Figure 4-2 Integrated Current Sensing

Another feature in some motor drivers that can be used to control the amount of current through the solenoids is integrated current regulation. The integrated full-bridge drivers DRV824x-Q1, and DRV887x-Q1 have this feature. When the current hits the configured current limit, the bridge enters a brake mode until the toff time expires, or the next control input edge.

Integrated current regulation on the DRV887x-Q1 and DRV824x-Q1 can be set using the VREF/ITRIP and IPROPI pins. For the DRV8873-Q1, the integrated current regulation can either be set to use a fixed off-time, or cycle-by-cycle PWM current chopping scheme. DRV8243-Q1 only supports fixed off-time.

For details on how to configure current limits, see the device-specific data sheets.