SLVUCC6 March   2022 TPS629203-Q1

 

  1.   Trademarks
  2. 1Introduction
  3. 2Performance Specification
  4. 3EVM Configuration and Modification
    1. 3.1 Input and Output Capacitors
    2. 3.2 Configurable Enable Threshold Voltage
    3. 3.3 MODE/S-CONF Setting
    4. 3.4 Power Good
    5. 3.5 Power-Good Pullup Voltage
    6. 3.6 Feedforward Capacitor Option
    7. 3.7 Output Voltage Setting
    8. 3.8 Loop Response Measurement
  5. 4EVM Test Setup
    1. 4.1 Input and Output Connectors
    2. 4.2 Jumper Configuration
      1. 4.2.1 JP1 Enable
      2. 4.2.2 JP2 MODE/S-CONF
      3. 4.2.3 JP3 Power Good
      4. 4.2.4 JP4 PG Pullup Voltage
  6. 5Test Results
  7. 6Board Layout
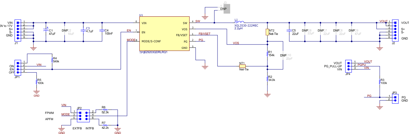
  8. 7Schematic and Bill of Materials
    1. 7.1 Schematic
    2. 7.2 Bill of Materials
  9. 8References

Schematic

GUID-1F1A1E07-0F52-4E04-BFCC-F5334ED3F18C-low.gif Figure 7-1 TPS629203-Q1EVM Schematic