SLUSEG7D December   2021  – May 2026 BQ77207

PRODUCTION DATA  

  1.   1
  2. Features
  3. Applications
  4. Description
  5. Device Comparison Table
  6. Pin Configuration and Functions
  7. Specifications
    1. 6.1 Absolute Maximum Ratings
    2. 6.2 ESD Ratings
    3. 6.3 Recommended Operating Conditions
    4. 6.4 Thermal Information
    5. 6.5 DC Characteristics
    6. 6.6 Timing Requirements
  8. Detailed Description
    1. 7.1 Overview
    2. 7.2 Functional Block Diagram
    3. 7.3 Feature Description
      1. 7.3.1 Voltage Fault Detection
      2. 7.3.2 Open Wire Fault Detection
      3. 7.3.3 Temperature Fault Detection
      4. 7.3.4 Oscillator Health Check
      5. 7.3.5 Sense Positive Input for Vx
      6. 7.3.6 Output Drive, COUT and DOUT
      7. 7.3.7 The LATCH Function
      8. 7.3.8 Supply Input, VDD
    4. 7.4 Device Functional Modes
      1. 7.4.1 NORMAL Mode
      2. 7.4.2 FAULT Mode
      3. 7.4.3 Customer Test Mode
  9. Application and Implementation
    1. 8.1 Application Information
      1. 8.1.1 Design Requirements
      2. 8.1.2 Detailed Design Procedure
        1. 8.1.2.1 Cell Connection Sequence
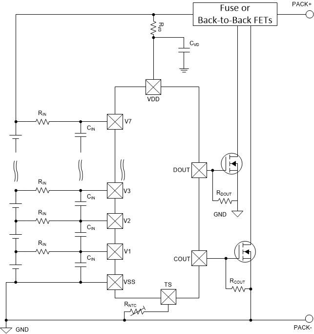
    2. 8.2 Systems Example
    3. 8.3 Power Supply Recommendations
    4. 8.4 Layout
      1. 8.4.1 Layout Guidelines
      2. 8.4.2 Layout Example
  10. Device and Documentation Support
    1. 9.1 Third-Party Products Disclaimer
    2. 9.2 Receiving Notification of Documentation Updates
    3. 9.3 Support Resources
    4. 9.4 Trademarks
    5. 9.5 Electrostatic Discharge Caution
    6. 9.6 Glossary
  11. 10Revision History
  12. 11Mechanical, Packaging, and Orderable Information

Package Options

Mechanical Data (Package|Pins)
Thermal pad, mechanical data (Package|Pins)
Orderable Information
Data Sheet

BQ77207 Voltage and Temperature Protection for 3-Series to 7-Series Cell Li-Ion Batteries with Internal Delay Timer