SBOS977A March   2019  – May 2021 INA302-Q1 , INA303-Q1

PRODUCTION DATA  

  1. Features
  2. Applications
  3. Description
  4. Revision History
  5. Pin Configuration and Functions
  6. Specifications
    1. 6.1 Absolute Maximum Ratings
    2. 6.2 ESD Ratings
    3. 6.3 Recommended Operating Conditions
    4. 6.4 Thermal Information
    5. 6.5 Electrical Characteristics
    6. 6.6 Typical Characteristics
  7. Detailed Description
    1. 7.1 Overview
    2. 7.2 Functional Block Diagram
    3. 7.3 Feature Description
      1. 7.3.1 Bidirectional Current Sensing
      2. 7.3.2 Out-of-Range Detection
      3. 7.3.3 Alert Outputs
        1. 7.3.3.1 Setting Alert Thresholds
          1. 7.3.3.1.1 Resistor-Controlled Current Limit
            1. 7.3.3.1.1.1 Resistor-Controlled Current Limit: Example
          2. 7.3.3.1.2 Voltage-Source-Controlled Current Limit
        2. 7.3.3.2 Hysteresis
    4. 7.4 Device Functional Modes
      1. 7.4.1 Alert Operating Modes
        1. 7.4.1.1 Transparent Output Mode
        2. 7.4.1.2 Latch Output Mode
  8. Application and Implementation
    1. 8.1 Application Information
      1. 8.1.1 Selecting a Current-Sensing Resistor (RSENSE)
        1. 8.1.1.1 Selecting a Current-Sensing Resistor: Example
      2. 8.1.2 Input Filtering
      3. 8.1.3 Using the INA30x-Q1 With Common-Mode Transients Greater Than 36 V
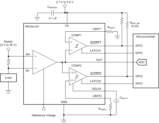
    2. 8.2 Typical Application
      1. 8.2.1 Design Requirements
      2. 8.2.2 Detailed Design Procedure
      3. 8.2.3 Application Curve
  9. Power Supply Recommendations
  10. 10Layout
    1. 10.1 Layout Guidelines
    2. 10.2 Layout Example
  11. 11Device and Documentation Support
    1. 11.1 Documentation Support
      1. 11.1.1 Related Documentation
    2. 11.2 Receiving Notification of Documentation Updates
    3. 11.3 Support Resources
    4. 11.4 Related Links
    5. 11.5 Trademarks
    6. 11.6 Electrostatic Discharge Caution
    7. 11.7 Glossary
  12. 12Mechanical, Packaging, and Orderable Information

Package Options

Mechanical Data (Package|Pins)
Thermal pad, mechanical data (Package|Pins)
Orderable Information

Description

The INA302-Q1 and INA303-Q1 (INA30x-Q1) devices feature a high common-mode, bidirectional, current-sensing amplifier and two high-speed comparators to detect out-of-range current conditions. The INA302-Q1 comparators are configured to detect and respond to overcurrent conditions. The INA303-Q1 comparators are configured to respond to both overcurrent and undercurrent conditions in a windowed configuration. These devices feature an adjustable limit threshold range for each comparator set using an external limit-setting resistor. These current-shunt monitors can measure differential voltage signals on common-mode voltages that can vary from –0.1 V up to +36 V, independent of the supply. In addition, these devices will survive with common-mode voltages as high as 40 V.

The open-drain alert outputs can be configured to operate in either a transparent mode (output status follows the input state), or in a latched mode (alert output is cleared when the latch is reset). The alert response time for comparator 1 is under 1 µs, and the alert response for comparator 2 is set through an external capacitor ranging from 2 µs to 10 s.

These devices operate from a single 2.7-V to 5.5-V supply, drawing a maximum supply current of 950 μA. The devices are specified over the extended operating temperature range of –40°C to +125°C, and are available in a 14-pin TSSOP package.

Device Information
PART NUMBER PACKAGE BODY SIZE (NOM)
INA302-Q1 TSSOP (14) 4.40 mm × 5.00 mm
INA303-Q1
GUID-51CF9E15-6A7B-4D8B-A1F3-7EB5A872CEE7-low.gif Typical Application