SBOS309E August   2004  – December 2024 OPA2830

PRODUCTION DATA  

  1.   1
  2. Features
  3. Applications
  4. Description
  5. Device Comparison Table
  6. Pin Configurations and Functions
  7. Specifications
    1. 6.1  Absolute Maximum Ratings
    2. 6.2  ESD Ratings
    3. 6.3  Recommended Operating Conditions
    4. 6.4  Thermal Information
    5. 6.5  Electrical Characteristics VS = ±5V
    6. 6.6  Electrical Characteristics VS = 5V
    7. 6.7  Electrical Characteristics VS = 3V
    8. 6.8  Typical Characteristics: VS = ±5V
    9. 6.9  Typical Characteristics: VS = ±5V, Differential Configuration
    10. 6.10 Typical Characteristics: VS = 5V
    11. 6.11 Typical Characteristics: VS = 5V, Differential Configuration
    12. 6.12 Typical Characteristics: VS = 3V
    13. 6.13 Typical Characteristics: VS = 3V, Differential Configuration
  8. Parameter Measurement Information
  9. Application and Implementation
    1. 8.1 Application Information
      1. 8.1.1  Wideband Voltage-Feedback Operation
      2. 8.1.2  Single-Supply ADC Interface
      3. 8.1.3  DC Level-Shifting
      4. 8.1.4  AC-Coupled Output Video Line Driver
      5. 8.1.5  Noninverting Amplifier With Reduced Peaking
      6. 8.1.6  Single-Supply Active Filter
      7. 8.1.7  Differential Low-Pass Active Filters
      8. 8.1.8  High-Pass Filters
      9. 8.1.9  High-Performance DAC Transimpedance Amplifier
      10. 8.1.10 Operating Suggestions Optimizing Resistor Values
      11. 8.1.11 Bandwidth vs Gain: Noninverting Operation
      12. 8.1.12 Inverting Amplifier Operation
      13. 8.1.13 Output Current and Voltages
      14. 8.1.14 Driving Capacitive Loads
      15. 8.1.15 Distortion Performance
      16. 8.1.16 Noise Performance
      17. 8.1.17 DC Accuracy and Offset Control
    2. 8.2 Power Supply Recommendations
      1. 8.2.1 Thermal Analysis
    3. 8.3 Layout
      1. 8.3.1 Board Layout Guidelines
        1. 8.3.1.1 Input and ESD Protection
  10. Device and Documentation Support
    1. 9.1 Device Support
      1. 9.1.1 Design-In Tools
        1. 9.1.1.1 Demonstration Fixtures
        2. 9.1.1.2 Macro-model and Applications Support
    2. 9.2 Receiving Notification of Documentation Updates
    3. 9.3 Support Resources
    4. 9.4 Trademarks
    5. 9.5 Electrostatic Discharge Caution
    6. 9.6 Glossary
  11. 10Revision History
  12. 11Mechanical, Packaging, and Orderable Information

Package Options

Refer to the PDF data sheet for device specific package drawings

Mechanical Data (Package|Pins)
  • D|8
  • DGK|8
Thermal pad, mechanical data (Package|Pins)
Orderable Information

Wideband Voltage-Feedback Operation

The OPA2830 is a unity-gain stable, very high-speed voltage-feedback op amp designed for single-supply operation (3V to 10V). The input stage supports input voltages below ground and to within 1.7V of the positive supply. The complementary common-emitter output stage provides an output swing to within 25mV of ground and the positive supply. The OPA2830 is compensated to provide stable operation with a wide range of resistive loads.

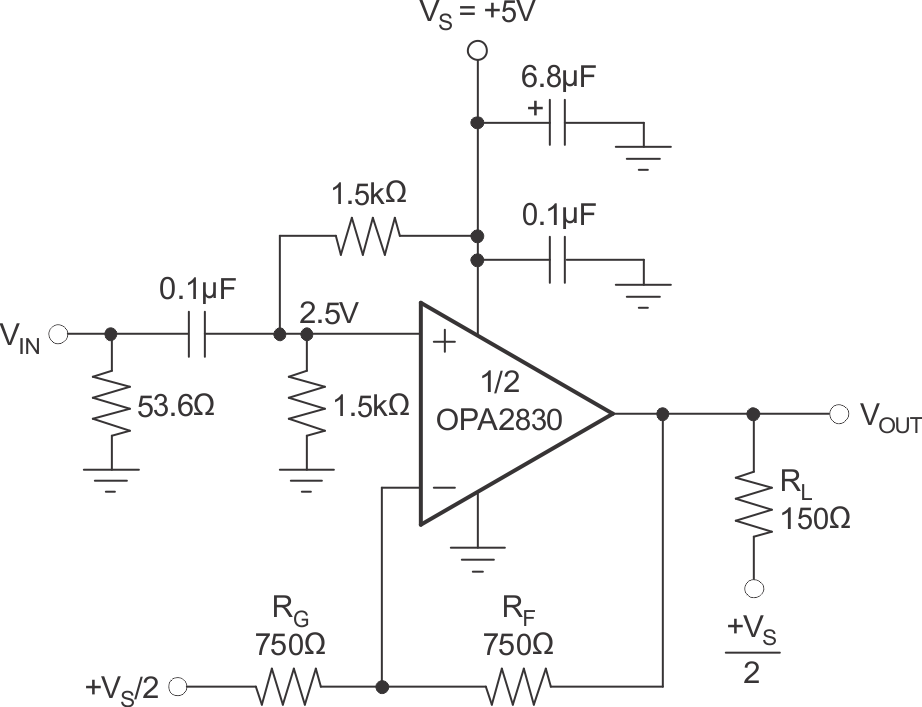
Figure 8-1 shows the ac-coupled, gain of +2 configuration used for the 5V Specifications and Typical Characteristics. For test purposes, the input impedance is set to 50Ω with a resistor to ground. Voltage swings reported in the Electrical Characteristics are taken directly at the input and output pins. For the circuit of Figure 8-1, the total effective load on the output at high frequencies is 150Ω || 1500Ω. The 1.5kΩ resistors at the noninverting input provide the common-mode bias voltage. The parallel combination equals the dc resistance at the inverting input (RF), reducing the dc output offset due to input bias current.

OPA2830 AC-Coupled, G = +2, 5V
                    Single-Supply Specification and Test Circuit Figure 8-1 AC-Coupled, G = +2, 5V Single-Supply Specification and Test Circuit

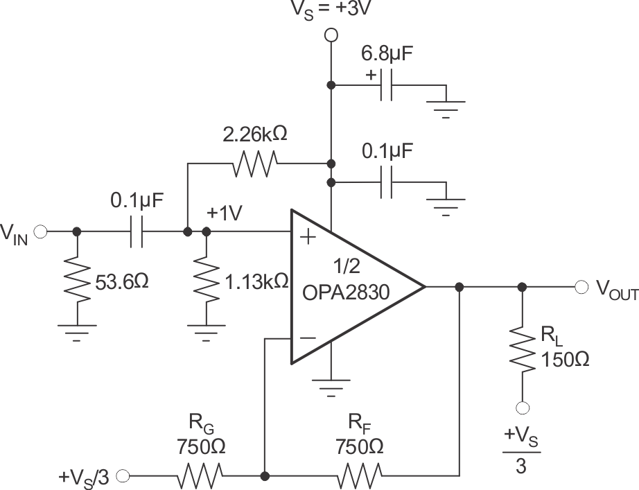
Figure 8-2 shows the ac-coupled, gain of +2 configuration used for the 3V Specifications and Typical Characteristics. Voltage swings reported in the Electrical Characteristics are taken directly at the input and output pins. For the circuit of Figure 8-2, the total effective load on the output at high frequencies is 150Ω || 1500Ω. The 1.13kΩ and 2.26kΩ resistors at the noninverting input provide the common-mode bias voltage. The parallel combination equals the dc resistance at the inverting input (RF), reducing the dc output offset due to input bias current.

OPA2830 AC-Coupled, G = +2, 3V
                    Single-Supply Specification and Test Circuit Figure 8-2 AC-Coupled, G = +2, 3V Single-Supply Specification and Test Circuit

Figure 8-3 shows the dc-coupled, gain of +2, dual power-supply circuit configuration used as the basis of the ±5V Electrical Characteristics and Typical Characteristics. For test purposes, the input impedance is set to 50Ω with a resistor to ground and the output impedance is set to 150Ω with a series output resistor. Voltage swings reported in the specifications are taken directly at the input and output pins. For the circuit of Figure 8-3, the total effective load is 150Ω || 1.5kΩ. Two optional components are included in Figure 8-3. An additional resistor (348Ω) is included in series with the noninverting input. Combined with the 25Ω dc source resistance looking back towards the signal generator, this configuration gives an input bias current canceling resistance that matches the 375Ω source resistance seen at the inverting input (see the DC Accuracy and Offset Control section). In addition to the usual power-supply decoupling capacitors to ground, a 0.01μF capacitor is included between the two power-supply pins. In practical printed circuit board (PCB) layouts, this optional capacitor typically improves the 2nd-harmonic distortion performance by 3dB to 6dB.

OPA2830 DC-Coupled, G = +2, Bipolar
                    Supply Specification and Test Circuit Figure 8-3 DC-Coupled, G = +2, Bipolar Supply Specification and Test Circuit