SBOS926I
January 2021 – March 2025
OPA2392
,
OPA392
,
OPA4392
PRODMIX
1
1
Features
2
Applications
3
Description
4
Device Comparison Table
5
Pin Configuration and Functions
6
Specifications
6.1
Absolute Maximum Ratings
6.2
ESD Ratings
6.3
Recommended Operating Conditions
6.4
Thermal Information OPA392
6.5
Thermal Information OPA2392
6.6
Thermal Information OPA4392
6.7
Electrical Characteristics
6.8
Typical Characteristics
7
Detailed Description
7.1
Overview
7.2
Functional Block Diagram
7.3
Feature Description
7.3.1
Low Operating Voltage
7.3.2
Low Input Bias Current
7.4
Device Functional Modes
8
Application and Implementation
8.1
Application Information
8.2
Typical Application
8.2.1
Design Requirements
8.2.2
Detailed Design Procedure
8.2.3
Application Curve
8.3
Power Supply Recommendations
8.4
Layout
8.4.1
Layout Guidelines
8.4.2
Layout Example
9
Device and Documentation Support
9.1
Device Support
9.1.1
Development Support
9.1.1.1
PSpice® for TI
9.1.1.2
TINA-TI™ Simulation Software (Free Download)
9.2
Documentation Support
9.2.1
Related Documentation
9.3
Receiving Notification of Documentation Updates
9.4
Support Resources
9.5
Trademarks
9.6
Electrostatic Discharge Caution
9.7
Glossary
10
Revision History
11
Mechanical, Packaging, and Orderable Information
Package Options
Mechanical Data (Package|Pins)
PW|14
MPDS360A
Thermal pad, mechanical data (Package|Pins)
Orderable Information
sbos926i_oa
sbos926i_pm
2
Applications
Multiparameter patient monitor
Electrocardiogram (ECG)
Chemistry and gas analyzer
Optical module
Analog input module
Process analytics (pH, gas, concentration, force and humidity)
Gas detector
Analog security camera
Merchant DC/DC
Pulse oximeter
Inter-DC interconnect (long-haul, submarine)
Data acquisition (DAQ)
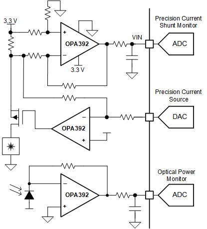
OPAx392 Applications in Optical Modules