SLVSEG3E September   2019  – March 2022 TPS25840-Q1 , TPS25842-Q1

PRODUCTION DATA  

  1. Features
  2. Applications
  3. Description
  4. Revision History
  5. Description (Continued)
  6. Device Comparison Table
  7. Pin Configuration and Functions
  8. Specifications
    1. 8.1 Absolute Maximum Ratings
    2. 8.2 ESD Ratings
    3. 8.3 Recommended Operating Conditions
    4. 8.4 Thermal Information
    5. 8.5 Electrical Characteristics
    6. 8.6 Timing Requirements
    7. 8.7 Switching Characteristics
    8. 8.8 Typical Characteristics
  9. Parameter Measurement Information
  10. 10Detailed Description
    1. 10.1 Overview
    2. 10.2 Functional Block Diagram
    3. 10.3 Feature Description
      1. 10.3.1  Buck Regulator
      2. 10.3.2  Enable/UVLO
      3. 10.3.3  Switching Frequency and Synchronization (RT/SYNC)
      4. 10.3.4  Spread-Spectrum Operation
      5. 10.3.5  VCC, VCC_UVLO
      6. 10.3.6  Minimum ON-time, Minimum OFF-time
      7. 10.3.7  Internal Compensation
      8. 10.3.8  Bootstrap Voltage (BOOT)
      9. 10.3.9  RSNS, RSET, RILIMIT and RIMON
      10. 10.3.10 Overcurrent and Short Circuit Protection
        1. 10.3.10.1 Current Limit Setting using RILIMIT
        2. 10.3.10.2 Buck Average Current Limit Design Example
        3. 10.3.10.3 External MOSFET Gate Drivers
        4. 10.3.10.4 Cycle-by-Cycle Buck Current Limit
      11. 10.3.11 Overvoltage, IEC and Short-to-Battery Protection
        1. 10.3.11.1 V BUS and V CSN/OUT Overvoltage Protection
        2. 10.3.11.2 DP_IN and DM_IN Protection
      12. 10.3.12 Cable Compensation
        1. 10.3.12.1 Cable Compensation Design Example
      13. 10.3.13 USB Port Control
      14. 10.3.14 FAULT Response
      15. 10.3.15 USB Specification Overview
      16. 10.3.16 Device Power Pins (IN, CSN/OUT, and PGND)
      17. 10.3.17 Thermal Shutdown
    4. 10.4 Device Functional Modes
      1. 10.4.1 Shutdown Mode
      2. 10.4.2 Active Mode
      3. 10.4.3 Device Truth Table (TT)
      4. 10.4.4 USB Port Operating Modes
        1. 10.4.4.1 Standard Downstream Port (SDP) Mode — USB 2.0, USB 3.0, and USB 3.1
        2. 10.4.4.2 Charging Downstream Port (CDP) Mode
        3. 10.4.4.3 Client Mode
      5. 10.4.5 High-bandwidth Data-line Switches
  11. 11Application and Implementation
    1. 11.1 Application Information
    2. 11.2 Typical Application
      1. 11.2.1 Design Requirements
      2. 11.2.2 Detailed Design Procedure
        1. 11.2.2.1  Output Voltage
        2. 11.2.2.2  Switching Frequency
        3. 11.2.2.3  Inductor Selection
        4. 11.2.2.4  Output Capacitor Selection
        5. 11.2.2.5  Input Capacitor Selection
        6. 11.2.2.6  Bootstrap Capacitor Selection
        7. 11.2.2.7  VCC Capacitor Selection
        8. 11.2.2.8  Enable and Under Voltage Lockout Set-Point
        9. 11.2.2.9  Current Limit Set-Point
        10. 11.2.2.10 Cable Compensation Set-Point
        11. 11.2.2.11 FAULT Resistor Selection
      3. 11.2.3 Application Curves
  12. 12Power Supply Recommendations
  13. 13Layout
    1. 13.1 Layout Guidelines
    2. 13.2 Ground Plane and Thermal Considerations
    3. 13.3 Layout Example
  14. 14Device and Documentation Support
    1. 14.1 Documentation Support
      1. 14.1.1 Related Documentation
    2. 14.2 Related Links
    3. 14.3 Receiving Notification of Documentation Updates
    4. 14.4 Support Resources
    5. 14.5 Trademarks
    6. 14.6 Electrostatic Discharge Caution
    7. 14.7 Glossary
  15. 15Mechanical, Packaging, and Orderable Information

Package Options

Mechanical Data (Package|Pins)
Thermal pad, mechanical data (Package|Pins)
Orderable Information

VBUS and VCSN/OUT Overvoltage Protection

The TPS25840-Q1 integrates overvoltage protection on both BUS and CSN/OUT pin to meet different application requirement.

BUS pin can withstand up to 18 V, and the OVP threshold is 7-V typical. After overvoltage is detected on BUS pin, the LS_GD turns off immediately. Also, FAULT asserts after 8-ms deglitch time. After the excessive voltage is removed, the LS_GD turns on again and FAULT deasserts.

CSN/OUT pin can withstand up to 20 V, and the OVP threshold is 7.5-V typical. After overvoltage is detected on CSN/OUT pin, the buck converter stops regulation. Also, LS_GD turns off immediately. After the excessive voltage is removed, the buck converter resumes and the LS_GD turns on again.

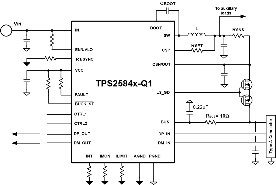
GUID-56D278D3-7D2A-4C0B-BD04-C6E42A4B5690-low.gifFigure 10-17 Current Limit With External MOSFET
GUID-48BFB8A9-F318-452B-AA53-A088A8CA6098-low.gifFigure 10-18 Buck Average Current Limit

As shown in Figure 10-17, TPS25840-Q1 is configured in external FET current limit mode. When short-to-battery occurs on BUS_Connector, the external MOSFET turns off immediately after BUS pin detect over voltage. The FAULT signal assertd after 8-ms deglitch time. See Figure 11-28. With Back-to-back FET, the TPS2583x-Q1 can withstand short-to-battery event even when Vin is off. TI recommends a 10-Ω 0805 resistor between BUS pin and BUS_Connector.

As shown in Figure 10-18, TPS25840-Q1 is configured in buck average current limit mode. When short-to-battery occurs on BUS_Connector, the buck regulator stops switching after CSN/OUT pin detect overvoltage. The FAULT signal also asserts after 8-ms deglitch time. TI recommends a 100-Ω 0805 resistor between BUS pin and BUS_Connector in buck average current limit mode.