SLUSDM7A April   2020  – May 2020 UCC21736-Q1

PRODUCTION DATA.  

  1. Features
  2. Applications
  3. Description
    1.     Device Pin Configuration
  4. Revision History
  5. Pin Configuration and Functions
    1.     Pin Functions
  6. Specifications
    1. 6.1  Absolute Maximum Ratings
    2. 6.2  ESD Ratings
    3. 6.3  Recommended Operating Conditions
    4. 6.4  Thermal Information
    5. 6.5  Power Ratings
    6. 6.6  Insulation Specifications
    7. 6.7  Safety-Related Certifications
    8. 6.8  Safety Limiting Values
    9. 6.9  Electrical Characteristics
    10. 6.10 Switching Characteristics
    11. 6.11 Insulation Characteristics Curves
    12. 6.12 Typical Characteristics
  7. Parameter Measurement Information
    1. 7.1 Propagation Delay
      1. 7.1.1 Regular Turn-OFF
    2. 7.2 Input Deglitch Filter
    3. 7.3 Active Miller Clamp
      1. 7.3.1 External Active Miller Clamp
    4. 7.4 Under Voltage Lockout (UVLO)
      1. 7.4.1 VCC UVLO
      2. 7.4.2 VDD UVLO
      3. 7.4.3 VEE UVLO
    5. 7.5 OC (Over Current) Protection
      1. 7.5.1 OC Protection with Soft Turn-OFF
    6. 7.6 ASC Protection
  8. Detailed Description
    1. 8.1 Overview
    2. 8.2 Functional Block Diagram
    3. 8.3 Feature Description
      1. 8.3.1 Power Supply
      2. 8.3.2 Driver Stage
      3. 8.3.3 VCC, VDD and VEE Undervoltage Lockout (UVLO)
      4. 8.3.4 Active Pulldown
      5. 8.3.5 Short Circuit Clamping
      6. 8.3.6 External Active Miller Clamp
      7. 8.3.7 Overcurrent and Short Circuit Protection
      8. 8.3.8 Fault (FLT, Reset and Enable (RST/EN)
      9. 8.3.9 ASC Protection and APWM Monitor
    4. 8.4 Device Functional Modes
  9. Applications and Implementation
    1. 9.1 Application Information
    2. 9.2 Typical Application
      1. 9.2.1 Design Requirements
      2. 9.2.2 Detailed Design Procedure
        1. 9.2.2.1 Input filters for IN+, IN- and RST/EN
        2. 9.2.2.2 PWM Interlock of IN+ and IN-
        3. 9.2.2.3 FLT, RDY and RST/EN Pin Circuitry
        4. 9.2.2.4 RST/EN Pin Control
        5. 9.2.2.5 Turn on and turn off gate resistors
        6. 9.2.2.6 External Active Miller Clamp
        7. 9.2.2.7 Overcurrent and Short Circuit Protection
          1. 9.2.2.7.1 Protection Based on Power Modules with Integrated SenseFET
          2. 9.2.2.7.2 Protection Based on Desaturation Circuit
          3. 9.2.2.7.3 Protection Based on Shunt Resistor in Power Loop
        8. 9.2.2.8 Higher Output Current Using an External Current Buffer
      3. 9.2.3 Application Curves
  10. 10Power Supply Recommendations
  11. 11Layout
    1. 11.1 Layout Guidelines
    2. 11.2 Layout Example
  12. 12Device and Documentation Support
    1. 12.1 Documentation Support
      1. 12.1.1 Related Documentation
    2. 12.2 Receiving Notification of Documentation Updates
    3. 12.3 Community Resource
    4. 12.4 Trademarks
    5. 12.5 Electrostatic Discharge Caution
    6. 12.6 Glossary
  13. 13Mechanical, Packaging, and Orderable Information

Package Options

Mechanical Data (Package|Pins)
Thermal pad, mechanical data (Package|Pins)
Orderable Information

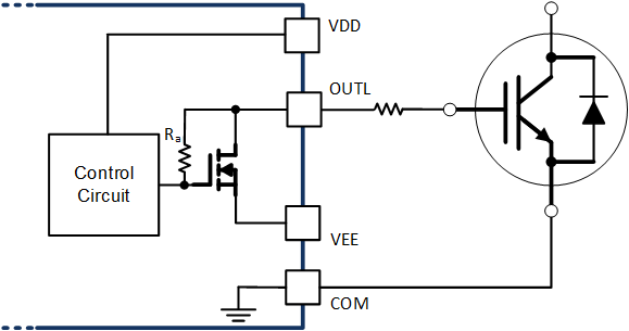
Active Pulldown

UCC21736-Q1 implements an active pulldown feature to ensure the OUTH/OUTL pin clamping to VEE when the VDD is open. The OUTH/OUTL pin is in high-impedance status when VDD is open, the active pulldown feature can prevent the output be false turned on before the device is back to control.

UCC21736-Q1 Active-pulldown-block_general.gifFigure 40. Active Pulldown