SLUSDM7A April   2020  – May 2020 UCC21736-Q1

PRODUCTION DATA.  

  1. Features
  2. Applications
  3. Description
    1.     Device Pin Configuration
  4. Revision History
  5. Pin Configuration and Functions
    1.     Pin Functions
  6. Specifications
    1. 6.1  Absolute Maximum Ratings
    2. 6.2  ESD Ratings
    3. 6.3  Recommended Operating Conditions
    4. 6.4  Thermal Information
    5. 6.5  Power Ratings
    6. 6.6  Insulation Specifications
    7. 6.7  Safety-Related Certifications
    8. 6.8  Safety Limiting Values
    9. 6.9  Electrical Characteristics
    10. 6.10 Switching Characteristics
    11. 6.11 Insulation Characteristics Curves
    12. 6.12 Typical Characteristics
  7. Parameter Measurement Information
    1. 7.1 Propagation Delay
      1. 7.1.1 Regular Turn-OFF
    2. 7.2 Input Deglitch Filter
    3. 7.3 Active Miller Clamp
      1. 7.3.1 External Active Miller Clamp
    4. 7.4 Under Voltage Lockout (UVLO)
      1. 7.4.1 VCC UVLO
      2. 7.4.2 VDD UVLO
      3. 7.4.3 VEE UVLO
    5. 7.5 OC (Over Current) Protection
      1. 7.5.1 OC Protection with Soft Turn-OFF
    6. 7.6 ASC Protection
  8. Detailed Description
    1. 8.1 Overview
    2. 8.2 Functional Block Diagram
    3. 8.3 Feature Description
      1. 8.3.1 Power Supply
      2. 8.3.2 Driver Stage
      3. 8.3.3 VCC, VDD and VEE Undervoltage Lockout (UVLO)
      4. 8.3.4 Active Pulldown
      5. 8.3.5 Short Circuit Clamping
      6. 8.3.6 External Active Miller Clamp
      7. 8.3.7 Overcurrent and Short Circuit Protection
      8. 8.3.8 Fault (FLT, Reset and Enable (RST/EN)
      9. 8.3.9 ASC Protection and APWM Monitor
    4. 8.4 Device Functional Modes
  9. Applications and Implementation
    1. 9.1 Application Information
    2. 9.2 Typical Application
      1. 9.2.1 Design Requirements
      2. 9.2.2 Detailed Design Procedure
        1. 9.2.2.1 Input filters for IN+, IN- and RST/EN
        2. 9.2.2.2 PWM Interlock of IN+ and IN-
        3. 9.2.2.3 FLT, RDY and RST/EN Pin Circuitry
        4. 9.2.2.4 RST/EN Pin Control
        5. 9.2.2.5 Turn on and turn off gate resistors
        6. 9.2.2.6 External Active Miller Clamp
        7. 9.2.2.7 Overcurrent and Short Circuit Protection
          1. 9.2.2.7.1 Protection Based on Power Modules with Integrated SenseFET
          2. 9.2.2.7.2 Protection Based on Desaturation Circuit
          3. 9.2.2.7.3 Protection Based on Shunt Resistor in Power Loop
        8. 9.2.2.8 Higher Output Current Using an External Current Buffer
      3. 9.2.3 Application Curves
  10. 10Power Supply Recommendations
  11. 11Layout
    1. 11.1 Layout Guidelines
    2. 11.2 Layout Example
  12. 12Device and Documentation Support
    1. 12.1 Documentation Support
      1. 12.1.1 Related Documentation
    2. 12.2 Receiving Notification of Documentation Updates
    3. 12.3 Community Resource
    4. 12.4 Trademarks
    5. 12.5 Electrostatic Discharge Caution
    6. 12.6 Glossary
  13. 13Mechanical, Packaging, and Orderable Information

Package Options

Mechanical Data (Package|Pins)
Thermal pad, mechanical data (Package|Pins)
Orderable Information

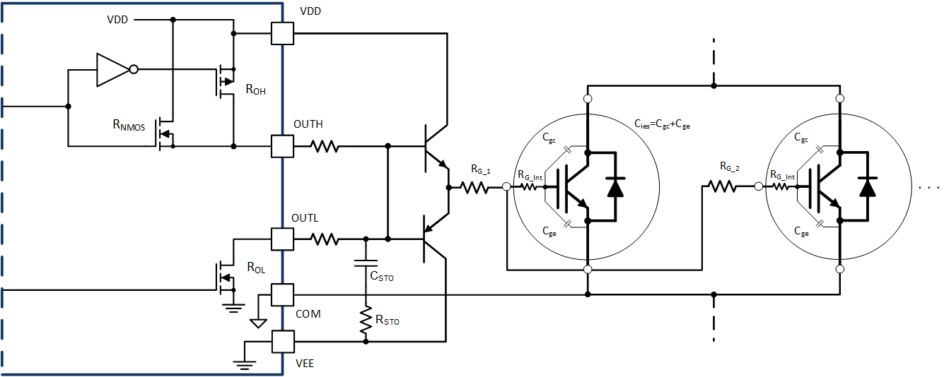
Higher Output Current Using an External Current Buffer

To increase the IGBT gate drive current, a non-inverting current buffer (such as the NPN/PNP buffer shown in Figure 54) can be used. Inverting types are not compatible with the desaturation fault protection circuitry and must be avoided. The MJD44H11/MJD45H11 pair is appropriate for peak currents up to 15 A, the D44VH10/ D45VH10 pair is up to 20 A peak.

In the case of a over-current detection, the soft turn off (STO) is activated. External components must be added to implement STO instead of normal turn off speed when an external buffer is used. CSTO sets the timing for soft turn off and RSTO limits the inrush current to below the current rating of the internal FET (10A). RSTO should be at least (VDD-VEE)/10. The soft turn off timing is determined by the internal current source of 400mA and the capacitor CSTO. CSTO is calculated using .

Equation 13. UCC21736-Q1 soft-turn-off-equation.gif
  • ISTO is the the internal STO current source, 400mA
  • tSTO is the desired STO timing
UCC21736-Q1 parallel-IGBT-boost_general.gifFigure 54. Current Buffer for Increased Drive Strength