SLUSER8C June   2022  – March 2023 UCC28C50 , UCC28C51 , UCC28C52 , UCC28C53 , UCC28C54 , UCC28C55 , UCC28C56H , UCC28C56L , UCC28C57H , UCC28C57L , UCC28C58 , UCC28C59 , UCC38C50 , UCC38C51 , UCC38C52 , UCC38C53 , UCC38C54 , UCC38C55

PRODUCTION DATA  

  1. Features
  2. Applications
  3. Description
  4. Revision History
  5. Device Comparison Table
  6. Pin Configuration and Functions
  7. Specifications
    1. 7.1 Absolute Maximum Ratings
    2. 7.2 ESD Ratings
    3. 7.3 Recommended Operating Conditions
    4. 7.4 Thermal Information
    5. 7.5 Electrical Characteristics
    6. 7.6 Typical Characteristics
  8. Detailed Description
    1. 8.1 Overview
    2. 8.2 Functional Block Diagram
    3. 8.3 Feature Description
      1. 8.3.1  Detailed Pin Description
        1. 8.3.1.1 COMP
        2. 8.3.1.2 FB
        3. 8.3.1.3 CS
        4. 8.3.1.4 RT/CT
        5. 8.3.1.5 GND
        6. 8.3.1.6 OUT
        7. 8.3.1.7 VDD
        8. 8.3.1.8 VREF
      2. 8.3.2  Undervoltage Lockout
      3. 8.3.3  ±1% Internal Reference Voltage
      4. 8.3.4  Current Sense and Overcurrent Limit
      5. 8.3.5  Reduced-Discharge Current Variation
      6. 8.3.6  Oscillator Synchronization
      7. 8.3.7  Soft-Start Timing
      8. 8.3.8  Enable and Disable
      9. 8.3.9  Slope Compensation
      10. 8.3.10 Voltage Mode
    4. 8.4 Device Functional Modes
      1. 8.4.1 Normal Operation
      2. 8.4.2 UVLO Mode
  9. Application and Implementation
    1. 9.1 Application Information
    2. 9.2 Typical Application
      1. 9.2.1 Design Requirements
      2. 9.2.2 Detailed Design Procedure
        1. 9.2.2.1  Input Bulk Capacitor and Minimum Bulk Voltage
        2. 9.2.2.2  Transformer Turns Ratio and Maximum Duty Cycle
        3. 9.2.2.3  Transformer Inductance and Peak Currents
        4. 9.2.2.4  Output Capacitor
        5. 9.2.2.5  Current Sensing Network
        6. 9.2.2.6  Gate Drive Resistor
        7. 9.2.2.7  VREF Capacitor
        8. 9.2.2.8  RT/CT
        9. 9.2.2.9  Start-Up Circuit
        10. 9.2.2.10 Voltage Feedback Compensation
          1. 9.2.2.10.1 Power Stage Poles and Zeroes
          2. 9.2.2.10.2 Slope Compensation
          3. 9.2.2.10.3 Open-Loop Gain
          4. 9.2.2.10.4 Compensation Loop
      3. 9.2.3 Application Curves
    3. 9.3 Power Supply Recommendations
    4. 9.4 Layout
      1. 9.4.1 Layout Guidelines
        1. 9.4.1.1 Precautions
        2. 9.4.1.2 Feedback Traces
        3. 9.4.1.3 Bypass Capacitors
        4. 9.4.1.4 Compensation Components
        5. 9.4.1.5 Traces and Ground Planes
      2. 9.4.2 Layout Example
  10. 10Device and Documentation Support
    1. 10.1 Device Support
      1. 10.1.1 Third-Party Products Disclaimer
    2. 10.2 Documentation Support
      1. 10.2.1 Related Documentation
    3. 10.3 Receiving Notification of Documentation Updates
    4. 10.4 Support Resources
    5. 10.5 Trademarks
    6. 10.6 Electrostatic Discharge Caution
    7. 10.7 Glossary
  11. 11Mechanical, Packaging, and Orderable Information

Package Options

Mechanical Data (Package|Pins)
Thermal pad, mechanical data (Package|Pins)
Orderable Information

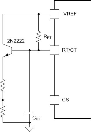
Voltage Mode

In certain applications, voltage mode control may be a preferred control strategy for a variety of reasons. Voltage mode control is easily executable with any current mode controller, especially the UCC28C5x family members. Implementation requires generating a 0-V to 0.9-V sawtooth shaped signal to input to the current sense pin (CS) which is also one input to the PWM comparator. This is compared to the divided down error amplifier output voltage at the other input of the PWM comparator. As the error amplifier output is varied, it intersects the sawtooth waveform at different points in time, thereby generating different pulse widths. This is a straightforward method of linearly generating a pulse whose width is proportional to the error voltage.

Implementation of voltage mode control is possible by using a fraction of the oscillator timing capacitor (CCT) waveform. This value can be divided down and fed to the current sense pin as shown in Figure 8-9. The oscillator timing components must be selected to approximate as close to a linear sawtooth waveform as possible. Although exponentially charged, large values of timing resistance and small values of timing capacitance help approximate a more linear shaped waveform. A small transistor is used to buffer the oscillator timing components from the loading of the resistive divider network. Due to the offset of the oscillator’s lower timing threshold, a DC blocking capacitor is added.

GUID-D1C19FAB-C2C5-4CB7-B92F-153B4114CCC2-low.gif Figure 8-9 Current Mode PWM Used as a Voltage Mode PWM